|
PLASMA
2.4.5
PLASMA - Parallel Linear Algebra for Scalable Multi-core Architectures
|
#include "common.h"
Go to the source code of this file.
Macros | |
| #define | PARALLEL_KERNEL |
| #define | A(m, n) BLKADDR(A, PLASMA_Complex64_t, m, n) |
| #define | IPIV(k) &(IPIV[(int64_t)A.mb*(int64_t)(k)]) |
| #define | plasma_pzgetrf_rectil_rl_quark plasma_pzgetrf_rectil_quark |
Functions | |
| void | CORE_zgetrf_rectil_init (void) |
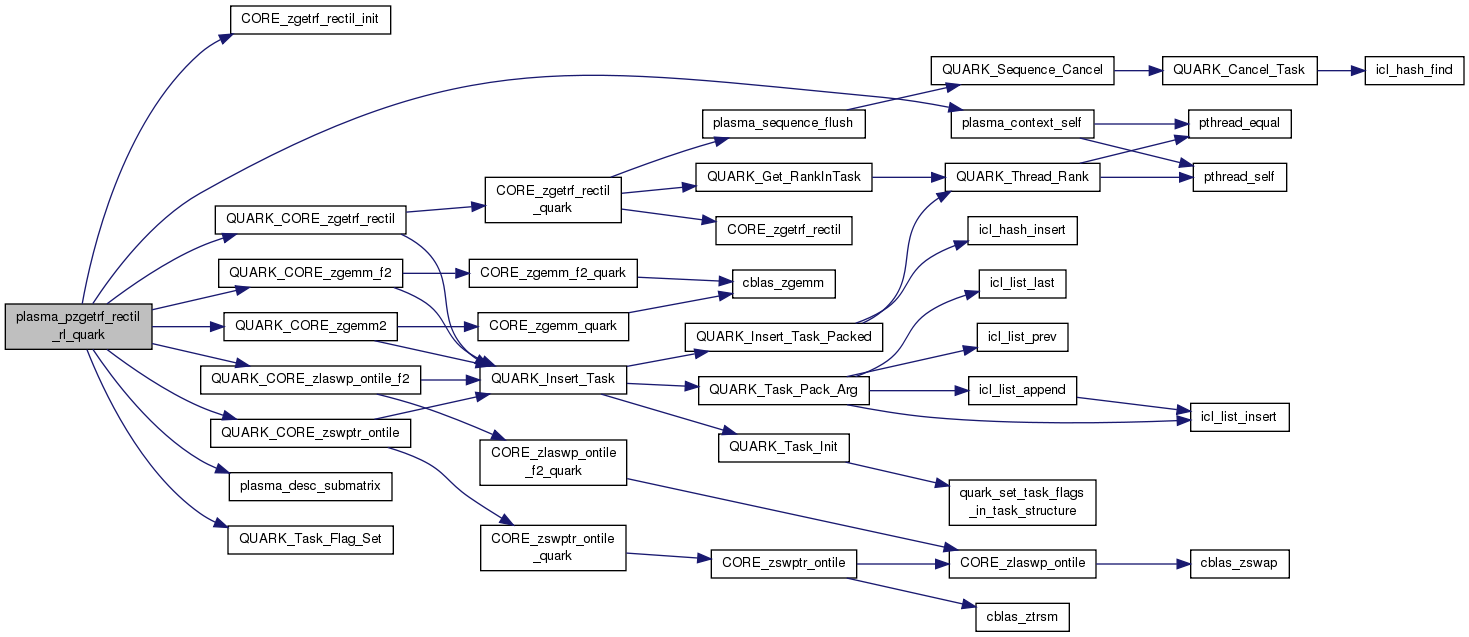
| void | plasma_pzgetrf_rectil_rl_quark (PLASMA_desc A, int *IPIV, PLASMA_sequence *sequence, PLASMA_request *request) |
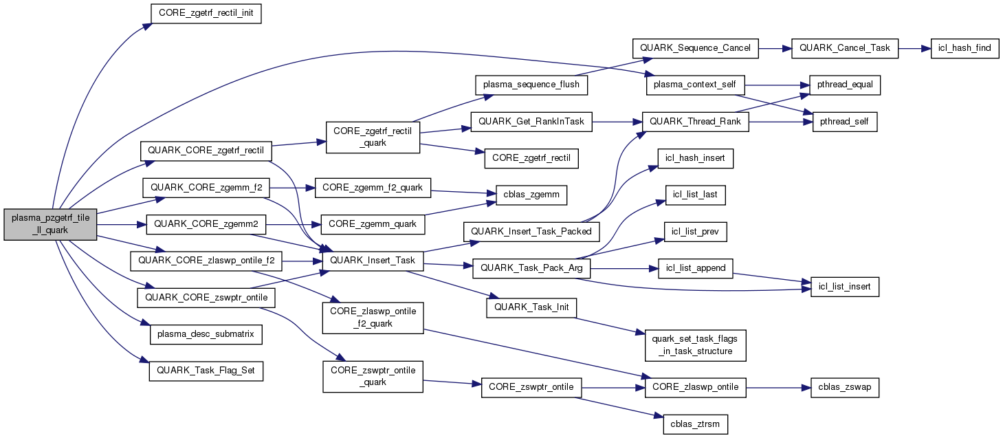
| void | plasma_pzgetrf_tile_ll_quark (PLASMA_desc A, int *IPIV, PLASMA_sequence *sequence, PLASMA_request *request) |
PLASMA auxiliary routines PLASMA is a software package provided by Univ. of Tennessee, Univ. of California Berkeley and Univ. of Colorado Denver
LU with Partial pivoting.
normal z -> s d c
Definition in file pzgetrf_rectil.c.
| #define A | ( | m, | |
| n | |||
| ) | BLKADDR(A, PLASMA_Complex64_t, m, n) |
Definition at line 24 of file pzgetrf_rectil.c.
| #define IPIV | ( | k | ) | &(IPIV[(int64_t)A.mb*(int64_t)(k)]) |
Definition at line 25 of file pzgetrf_rectil.c.
| #define PARALLEL_KERNEL |
Definition at line 23 of file pzgetrf_rectil.c.
| #define plasma_pzgetrf_rectil_rl_quark plasma_pzgetrf_rectil_quark |
Definition at line 27 of file pzgetrf_rectil.c.
| void CORE_zgetrf_rectil_init | ( | void | ) |
Definition at line 92 of file core_zgetrf_rectil.c.

| void plasma_pzgetrf_rectil_rl_quark | ( | PLASMA_desc | A, |
| int * | IPIV, | ||
| PLASMA_sequence * | sequence, | ||
| PLASMA_request * | request | ||
| ) |
Parallel tile LU factorization - dynamic scheduling - Right looking
Definition at line 32 of file pzgetrf_rectil.c.
References A, BLKLDD, CORE_zgetrf_rectil_init(), GATHERV, INOUT, INPUT, IPIV, plasma_desc_t::lm, plasma_desc_t::m, max, plasma_desc_t::mb, min, plasma_desc_t::mt, plasma_desc_t::n, plasma_desc_t::nb, plasma_desc_t::nt, plasma_context_self(), plasma_desc_submatrix(), PLASMA_SIZE, PLASMA_SUCCESS, PlasmaNoTrans, plasma_context_struct::quark, QUARK_CORE_zgemm2(), QUARK_CORE_zgemm_f2(), QUARK_CORE_zgetrf_rectil(), QUARK_CORE_zlaswp_ontile_f2(), QUARK_CORE_zswptr_ontile(), plasma_sequence_t::quark_sequence, QUARK_Task_Flag_Set(), Quark_Task_Flags_Initializer, QUARK_TASK_MAX_PRIORITY, QUARK_TASK_MIN_PRIORITY, plasma_sequence_t::status, TASK_PRIORITY, TASK_SEQUENCE, and TASK_THREAD_COUNT.

| void plasma_pzgetrf_tile_ll_quark | ( | PLASMA_desc | A, |
| int * | IPIV, | ||
| PLASMA_sequence * | sequence, | ||
| PLASMA_request * | request | ||
| ) |
Parallel tile LU factorization - dynamic scheduling - Left looking
Definition at line 167 of file pzgetrf_rectil.c.
References A, BLKLDD, CORE_zgetrf_rectil_init(), GATHERV, INOUT, INPUT, IPIV, plasma_desc_t::lm, plasma_desc_t::m, max, plasma_desc_t::mb, min, plasma_desc_t::mt, plasma_desc_t::n, plasma_desc_t::nb, plasma_desc_t::nt, plasma_context_self(), plasma_desc_submatrix(), PLASMA_SIZE, PLASMA_SUCCESS, PlasmaNoTrans, plasma_context_struct::quark, QUARK_CORE_zgemm2(), QUARK_CORE_zgemm_f2(), QUARK_CORE_zgetrf_rectil(), QUARK_CORE_zlaswp_ontile_f2(), QUARK_CORE_zswptr_ontile(), plasma_sequence_t::quark_sequence, QUARK_Task_Flag_Set(), Quark_Task_Flags_Initializer, QUARK_TASK_MAX_PRIORITY, QUARK_TASK_MIN_PRIORITY, plasma_sequence_t::status, TASK_PRIORITY, TASK_SEQUENCE, and TASK_THREAD_COUNT.
