|
PLASMA
2.4.5
PLASMA - Parallel Linear Algebra for Scalable Multi-core Architectures
|
#include "common.h"
Go to the source code of this file.
Macros | |
| #define | A(m, n) BLKADDR(A, double, m, n) |
| #define | W(m) BLKADDR(W, double, m, 0) |
Functions | |
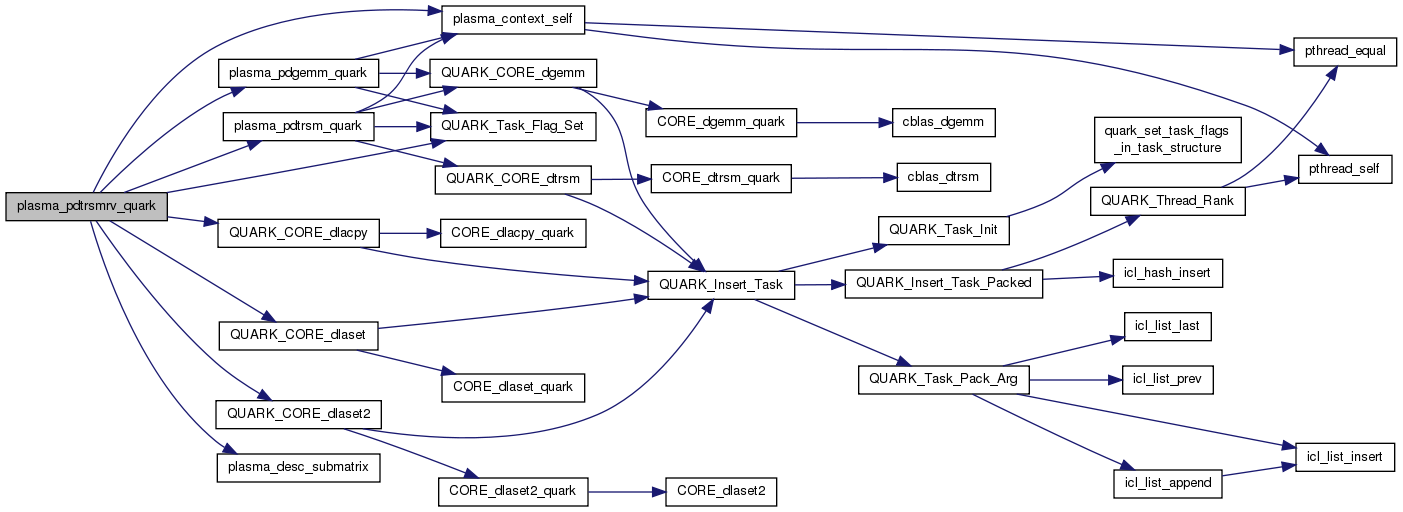
| void | plasma_pdtrsmrv_quark (PLASMA_enum side, PLASMA_enum uplo, PLASMA_enum trans, PLASMA_enum diag, double alpha, PLASMA_desc A, PLASMA_desc W, PLASMA_sequence *sequence, PLASMA_request *request) |
| #define A | ( | m, | |
| n | |||
| ) | BLKADDR(A, double, m, n) |
Definition at line 19 of file pdtrsmrv.c.
| #define W | ( | m | ) | BLKADDR(W, double, m, 0) |
Definition at line 20 of file pdtrsmrv.c.
| void plasma_pdtrsmrv_quark | ( | PLASMA_enum | side, |
| PLASMA_enum | uplo, | ||
| PLASMA_enum | trans, | ||
| PLASMA_enum | diag, | ||
| double | alpha, | ||
| PLASMA_desc | A, | ||
| PLASMA_desc | W, | ||
| PLASMA_sequence * | sequence, | ||
| PLASMA_request * | request | ||
| ) |
Parallel tile ReVerse triangular solve - dynamic scheduling
Definition at line 25 of file pdtrsmrv.c.
References BLKLDD, plasma_desc_t::m, plasma_desc_t::mb, plasma_desc_t::mt, plasma_desc_t::n, plasma_desc_t::nb, plasma_desc_t::nt, plasma_context_self(), plasma_desc_submatrix(), plasma_pdgemm_quark(), plasma_pdtrsm_quark(), PLASMA_SUCCESS, PlasmaLower, PlasmaNoTrans, PlasmaRight, PlasmaUnit, PlasmaUpperLower, plasma_context_struct::quark, QUARK_CORE_dlacpy(), QUARK_CORE_dlaset(), QUARK_CORE_dlaset2(), plasma_sequence_t::quark_sequence, QUARK_Task_Flag_Set(), Quark_Task_Flags_Initializer, plasma_sequence_t::status, TASK_SEQUENCE, and W.
