|
PLASMA
2.4.5
PLASMA - Parallel Linear Algebra for Scalable Multi-core Architectures
|
#include "common.h"
Go to the source code of this file.
Macros | |
| #define | B(m, n) BLKADDR(B, PLASMA_Complex32_t, m, n) |
| #define | IPIV(k) &(IPIV[(int64_t)B.mb*(int64_t)(k)]) |
Functions | |
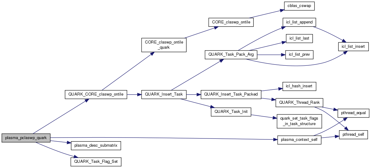
| void | plasma_pclaswp_quark (PLASMA_desc B, int *IPIV, int inc, PLASMA_sequence *sequence, PLASMA_request *request) |
PLASMA auxiliary routines PLASMA is a software package provided by Univ. of Tennessee, Univ. of California Berkeley and Univ. of Colorado Denver
Definition in file pclaswp.c.
| #define B | ( | m, | |
| n | |||
| ) | BLKADDR(B, PLASMA_Complex32_t, m, n) |
| void plasma_pclaswp_quark | ( | PLASMA_desc | B, |
| int * | IPIV, | ||
| int | inc, | ||
| PLASMA_sequence * | sequence, | ||
| PLASMA_request * | request | ||
| ) |
Parallel tile row interchanges - dynamic scheduling
Definition at line 23 of file pclaswp.c.
References B, IPIV, plasma_desc_t::m, plasma_desc_t::mb, plasma_desc_t::mt, plasma_desc_t::n, plasma_desc_t::nb, plasma_desc_t::nt, plasma_context_self(), plasma_desc_submatrix(), PLASMA_SUCCESS, plasma_context_struct::quark, QUARK_CORE_claswp_ontile(), plasma_sequence_t::quark_sequence, QUARK_Task_Flag_Set(), Quark_Task_Flags_Initializer, plasma_sequence_t::status, and TASK_SEQUENCE.
