|
PLASMA
2.4.5
PLASMA - Parallel Linear Algebra for Scalable Multi-core Architectures
|
Example of Cholesky factorization. More...
#include <stdlib.h>#include <stdio.h>#include <string.h>#include <math.h>#include <plasma.h>#include <cblas.h>#include <lapacke.h>#include <core_blas.h>
Go to the source code of this file.
Functions | |
| int | check_factorization (int, PLASMA_Complex64_t *, PLASMA_Complex64_t *, int, int) |
| int | main () |
Variables | |
| int | IONE = 1 |
| int | ISEED [4] = {0,0,0,1} |
Example of Cholesky factorization.
PLASMA testing routines PLASMA is a software package provided by Univ. of Tennessee, Univ. of California Berkeley and Univ. of Colorado Denver
Definition in file example_zpotrf.c.
| int check_factorization | ( | int | N, |
| PLASMA_Complex64_t * | A1, | ||
| PLASMA_Complex64_t * | A2, | ||
| int | LDA, | ||
| int | uplo | ||
| ) |
Definition at line 80 of file example_zpotrf.c.
References CBLAS_SADDR, cblas_ztrmm(), CblasColMajor, CblasConjTrans, CblasLeft, CblasLower, CblasNonUnit, CblasRight, CblasUpper, lapack_const, PlasmaInfNorm, and PlasmaUpper.

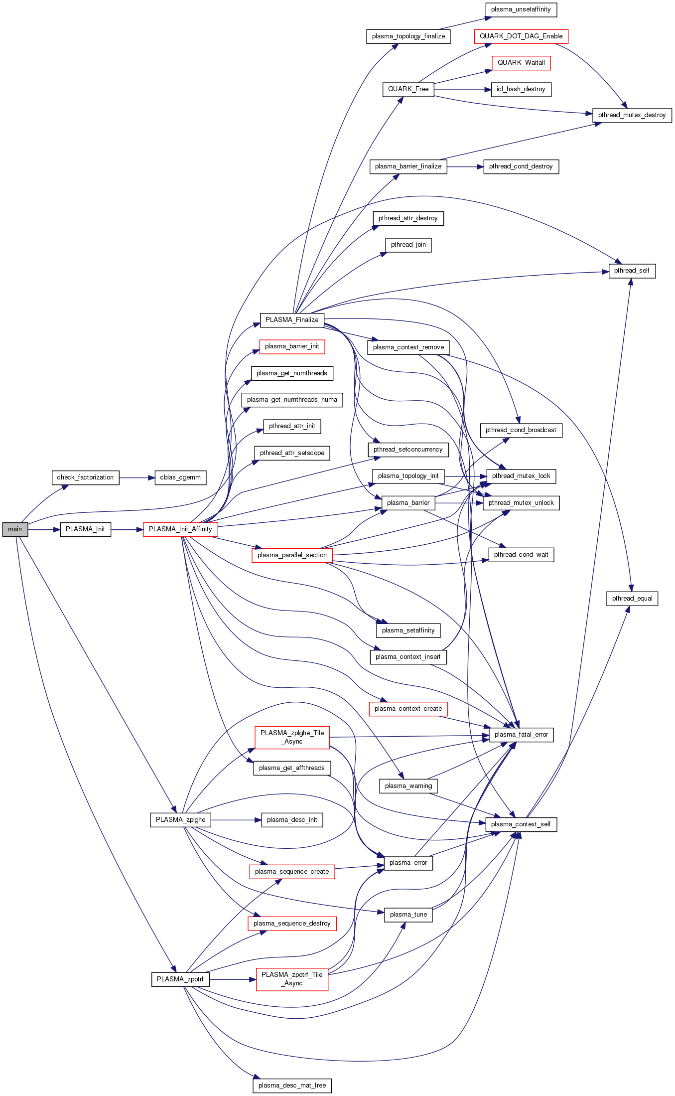
| int main | ( | ) |
Definition at line 32 of file example_zpotrf.c.
References check_factorization(), PLASMA_Finalize(), PLASMA_Init(), PLASMA_zlacpy, PLASMA_zplghe(), PLASMA_zpotrf(), PlasmaUpper, and PlasmaUpperLower.

| int IONE = 1 |
Definition at line 29 of file example_zpotrf.c.
| int ISEED[4] = {0,0,0,1} |
Definition at line 30 of file example_zpotrf.c.