#include <stdio.h>#include <stdlib.h>#include <string.h>#include "idl_export.h"#include "grpc.h"#include "idl_request.h"#include "translate.h"#include "utility.h"#include "comm_data.h"#include "comm_basics.h"#include "comm_encode.h"#include "general.h"
Go to the source code of this file.
Functions | |
| void | gs_info (int argc, IDL_VPTR *argv_idl) |
| void | gridsolve (int argc, IDL_VPTR *argv_idl) |
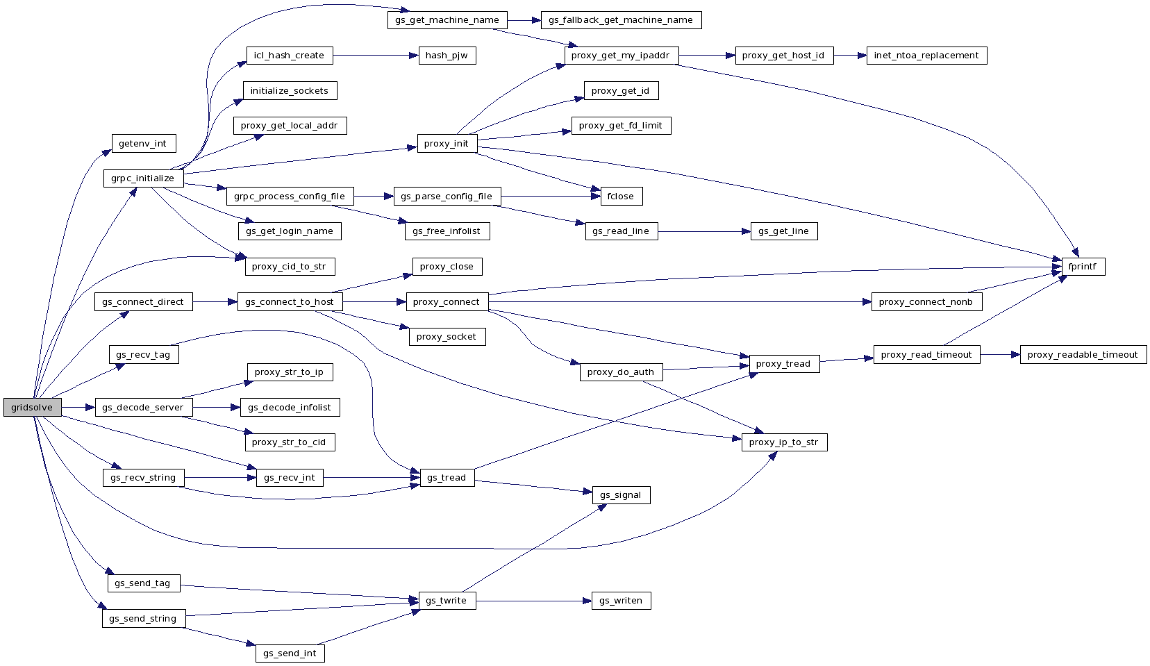
| void gridsolve | ( | int | argc, | |
| IDL_VPTR * | argv_idl | |||
| ) |
Displays some information about the GridSolve system.
Definition at line 111 of file gs_info.c.
{
char *agent, *msg, errmsg[512], dottedIP[20], proxy_dottedIP[20],
cid_string[2 * CID_LEN + 1];
int i, sock, num_servers, agentport, tag;
gs_server_t **server_list;
grpc_error_t retval;
agent = getenv("GRIDSOLVE_AGENT");
if(!agent)
IDL_Message(IDL_M_GENERIC, IDL_MSG_LONGJMP,
"Error: GRIDSOLVE_AGENT not set!");
/* Initialize GridRPC system */
retval = grpc_initialize(NULL);
if((retval != GRPC_NO_ERROR) && (retval != GRPC_ALREADY_INITIALIZED))
IDL_Message(IDL_M_GENERIC, IDL_MSG_LONGJMP,
"Error: cannot initialize GridSolve!");
agentport = getenv_int("GRIDSOLVE_AGENT_PORT", GRIDSOLVE_AGENT_PORT_DEFAULT);
if((sock = gs_connect_direct(agent, agentport)) == INVALID_SOCKET) {
sprintf(errmsg, "%s cannot be contacted\n", agent);
IDL_Message(IDL_M_GENERIC, IDL_MSG_LONGJMP, errmsg);
}
if((gs_send_tag(sock, GS_PROT_SERVER_LIST) < 0) ||
(gs_send_string(sock, VERSION) < 0)) {
sprintf(errmsg, "Cannot communicate with %s\n", agent);
IDL_Message(IDL_M_GENERIC, IDL_MSG_INFO, errmsg);
sprintf(errmsg, "Error sending tag GS_PROT_SERVER_LIST\n");
IDL_Message(IDL_M_GENERIC, IDL_MSG_LONGJMP, errmsg);
}
if(gs_recv_tag(sock, &tag) < 0)
IDL_Message(IDL_M_GENERIC, IDL_MSG_LONGJMP, "Error communicating with agent.");
if(tag != GS_PROT_OK) {
if(tag == GS_PROT_VERSION_MISMATCH)
sprintf(errmsg, "Error: Agent is an incompatible version\n");
else
sprintf(errmsg, "Error: Agent refused with code %d\n", tag);
IDL_Message(IDL_M_GENERIC, IDL_MSG_LONGJMP, errmsg);
}
if(gs_recv_int(sock, &num_servers) < 0)
IDL_Message(IDL_M_GENERIC, IDL_MSG_LONGJMP, "Error communicating with agent.");
printf("AGENT: %s [%d servers]\n", agent, num_servers);
if(num_servers <= 0)
return;
server_list = (gs_server_t **) CALLOC(num_servers, sizeof(gs_server_t *));
if(!server_list)
IDL_Message(IDL_M_GENERIC, IDL_MSG_LONGJMP,
"Failed to allocate memory for the server list.");
for(i=0;i<num_servers;i++) {
server_list[i] = (gs_server_t *) CALLOC(1,sizeof(gs_server_t));
if(gs_recv_string(sock, &msg) < 0)
IDL_Message(IDL_M_GENERIC, IDL_MSG_LONGJMP, "Error communicating with agent.");
if(gs_decode_server(msg, server_list[i]) < 0)
IDL_Message(IDL_M_GENERIC, IDL_MSG_LONGJMP, "Error decoding server information.");
FREE(msg);
}
for(i=0;i<num_servers;i++) {
proxy_cid_to_str(cid_string, server_list[i]->componentid);
proxy_ip_to_str(server_list[i]->ipaddress, dottedIP);
proxy_ip_to_str(server_list[i]->proxyip, proxy_dottedIP);
if(server_list[i]->proxyip != 0)
printf("SERVER: %s (%s:%d, proxy=%s:%d) [cid=%s]\n", server_list[i]->hostname,
dottedIP, server_list[i]->port, proxy_dottedIP,
server_list[i]->proxyport, cid_string);
else
printf("SERVER: %s (%s:%d) [cid=%s]\n", server_list[i]->hostname,
dottedIP, server_list[i]->port, cid_string);
}
return;
}

| void gs_info | ( | int | argc, | |
| IDL_VPTR * | argv_idl | |||
| ) |
Implementation of the gs_info procedure. This allows the user to get information about a service from the IDL command line.
This is part of the IDL Client for GridSolve. Gets information about a GridSolve service. This includes the number of arguments, data types, dimensions, etc.
| argc | -- the number of arguments | |
| argv_idl | -- the array of IDL arguments passed in. This should contain one argument: the name of the service to look up. |
Definition at line 39 of file gs_info.c.
{
grpc_function_handle_t *handle;
char *fname, *nickname;
grpc_error_t retval;
/*
* Obtain the problem name to be invoked,
* and peel off "()" of the name if necessary.
*/
fname = IDL_VarGetString(argv_idl[0]);
nickname = strdup(fname);
if(!nickname) {
IDL_Message(IDL_M_GENERIC, IDL_MSG_INFO, "Error: strdup failed!");
return;
}
if(trunc_fname(nickname) < 0) {
IDL_Message(IDL_M_GENERIC, IDL_MSG_INFO, "Error: invalid problem name!");
free(nickname);
return;
}
/* Initialize GridRPC system */
retval = grpc_initialize(NULL);
if((retval != GRPC_NO_ERROR) && (retval != GRPC_ALREADY_INITIALIZED)) {
IDL_Message(IDL_M_GENERIC, IDL_MSG_INFO, "Error: cannot initialize!");
return;
}
/* Create its GridRPC handle */
handle = (grpc_function_handle_t *)malloc(sizeof(grpc_function_handle_t));
if(!handle) {
IDL_Message(IDL_M_GENERIC, IDL_MSG_INFO, "Error: malloc failed!");
free(nickname);
return;
}
IDL_TimerBlock(IDL_TRUE);
retval = grpc_function_handle_default(handle, nickname);
IDL_TimerBlock(IDL_FALSE);
free(nickname);
if(retval != GRPC_NO_ERROR) {
IDL_Message(IDL_M_GENERIC,IDL_MSG_INFO, "Unknown problem.");
free(handle);
return;
}
if(!handle->problem_desc) {
IDL_Message(IDL_M_GENERIC, IDL_MSG_INFO, "Error: bad problem desc!");
grpc_function_handle_destruct(handle);
free(handle);
return;
}
gs_problem_dump(handle->problem_desc);
grpc_function_handle_destruct(handle);
free(handle);
return;
}

1.6.3-20100507