#include <stdio.h>#include <stdarg.h>#include <stdlib.h>#include <string.h>#include <signal.h>#include "portability.h"#include "grpc.h"#include "icl_hash.h"
Go to the source code of this file.
Defines | |
| #define | ERROR_MAIN |
| #define | TRUE 1 |
| #define | FALSE 0 |
| #define | va_copy(dst, src) memcpy (&dst, &src, sizeof(va_list)) |
| #define | GS_PORT_DELIM '/' |
| #define | GS_PROXY_DELIM '%' |
| #define | GS_MAX_PINGS 5 |
| #define | GS_DEFAULT_CACHE_TTL 300 |
| #define | GS_DEFAULT_TIME_THRESH 1.0 |
| #define | GRPC_CLEAR_ERRORS() |
| #define | GRPC_FAIL_IF_NOT_INITIALIZED(retval) |
Functions | |
| static grpc_error_t | gs_call_common (grpc_function_handle_t *, grpc_sessionid_t *, gs_va_list *, void **, int) |
| static grpc_error_t | gs_call_common_ft (grpc_function_handle_t *, grpc_sessionid_t *, gs_va_list *, void **, int) |
| static grpc_error_t | grpc_function_handle_common (grpc_function_handle_t *, char *, char *) |
| static grpc_error_t | gs_resubmit_common (int) |
| static int | gs_notify_agent_of_failure (grpc_function_handle_t *, char *) |
| static int | gs_notify_agent_of_cancel (grpc_function_handle_t *, char *) |
| static int | gs_get_server_mapping (char *, grpc_function_handle_t *, gs_va_list *, void **, int, int, int) |
| static int | gs_parse_host_port (char *, ipaddr_t *, in_port_t *) |
| static int | gs_parse_host_info (char *, ipaddr_t *, in_port_t *, ipaddr_t *, in_port_t *, char *) |
| static int | grpc_request_destruct (grpc_request_t *) |
| static int | gs_free_handle_server_list (grpc_function_handle_t *) |
| static void | grpc_function_handle_clear (grpc_function_handle_t *) |
| SOCKET | gs_connect_to_agent () |
| grpc_error_t | grpc_process_config_file (char *config_file_name) |
| grpc_error_t | grpc_initialize (char *config_file_name) |
| grpc_error_t | grpc_finalize () |
| grpc_error_t | grpc_set_criteria (grpc_function_handle_t *handle, char *c) |
| grpc_error_t | grpc_function_handle_default (grpc_function_handle_t *handle, char *func_name) |
| grpc_error_t | grpc_function_handle_default_ns (grpc_function_handle_t *handle, char *func_name) |
| grpc_error_t | grpc_function_handle_init (grpc_function_handle_t *handle, char *host_name, char *func_name) |
| grpc_error_t | grpc_function_handle_destruct (grpc_function_handle_t *handle) |
| grpc_error_t | grpc_get_handle (grpc_function_handle_t **handle, grpc_sessionid_t sessionId) |
| grpc_request_t * | grpc_get_request (grpc_sessionid_t sessionId) |
| grpc_error_t | grpc_call (grpc_function_handle_t *handle,...) |
| grpc_error_t | grpc_call_async (grpc_function_handle_t *handle, grpc_sessionid_t *sessionId,...) |
| grpc_error_t | grpc_call_arg_list (grpc_function_handle_t *handle, gs_va_list *list) |
| grpc_error_t | grpc_call_arg_list_async (grpc_function_handle_t *handle, grpc_sessionid_t *sessionId, gs_va_list *list) |
| grpc_error_t | grpc_call_arg_stack (grpc_function_handle_t *handle, grpc_arg_stack *stack) |
| grpc_error_t | grpc_call_arg_stack_async (grpc_function_handle_t *handle, grpc_sessionid_t *sessionId, grpc_arg_stack *stack) |
| static int | gs_req_child_waitpid (grpc_request_t *req, int options) |
| grpc_error_t | grpc_probe (grpc_sessionid_t sessionID) |
| grpc_error_t | grpc_probe_or (grpc_sessionid_t *idArray, size_t length, grpc_sessionid_t *idPtr) |
| grpc_error_t | grpc_cancel (grpc_sessionid_t sessionID) |
| grpc_error_t | grpc_cancel_all (void) |
| grpc_error_t | grpc_wait (grpc_sessionid_t sessionID) |
| grpc_error_t | grpc_wait_and (grpc_sessionid_t *idArray, size_t length) |
| grpc_error_t | grpc_wait_or (grpc_sessionid_t *idArray, size_t length, grpc_sessionid_t *idPtr) |
| grpc_error_t | grpc_wait_all (void) |
| grpc_error_t | grpc_wait_any (grpc_sessionid_t *idPtr) |
| void | grpc_perror (char *str) |
| char * | grpc_minor_error_string (grpc_error_t minor_errno) |
| char * | grpc_error_string (grpc_error_t error_code) |
| grpc_error_t | grpc_get_error (grpc_sessionid_t sessionID) |
| grpc_error_t | grpc_get_failed_sessionid (grpc_sessionid_t *idPtr) |
| grpc_arg_stack * | grpc_arg_stack_new (int max) |
| int | grpc_arg_stack_push_arg (grpc_arg_stack *stack, void *arg) |
| void * | grpc_arg_stack_pop_arg (grpc_arg_stack *stack) |
| int | grpc_arg_stack_destruct (grpc_arg_stack *stack) |
| grpc_error_t | grpc_serialize_request (grpc_sessionid_t sessionID, char **str) |
| grpc_error_t | grpc_deserialize_request (char *str, grpc_request_t *req) |
| grpc_error_t | grpc_retrieve (char *request_str,...) |
| int | gs_measure_network_perf (grpc_function_handle_t *handle) |
| static int | gs_server_compare_total_time (const void *p1, const void *p2) |
| int | gs_sort_servers_on_comp_plus_comm (grpc_function_handle_t *handle, int data_size) |
| int | gs_get_total_arg_size (grpc_function_handle_t *handle) |
| static int | get_next_request_id () |
| static int | gs_handle_blocking_call (grpc_function_handle_t *handle, gs_va_list *argptr, void **argstack, SOCKET sock, int my_dsig) |
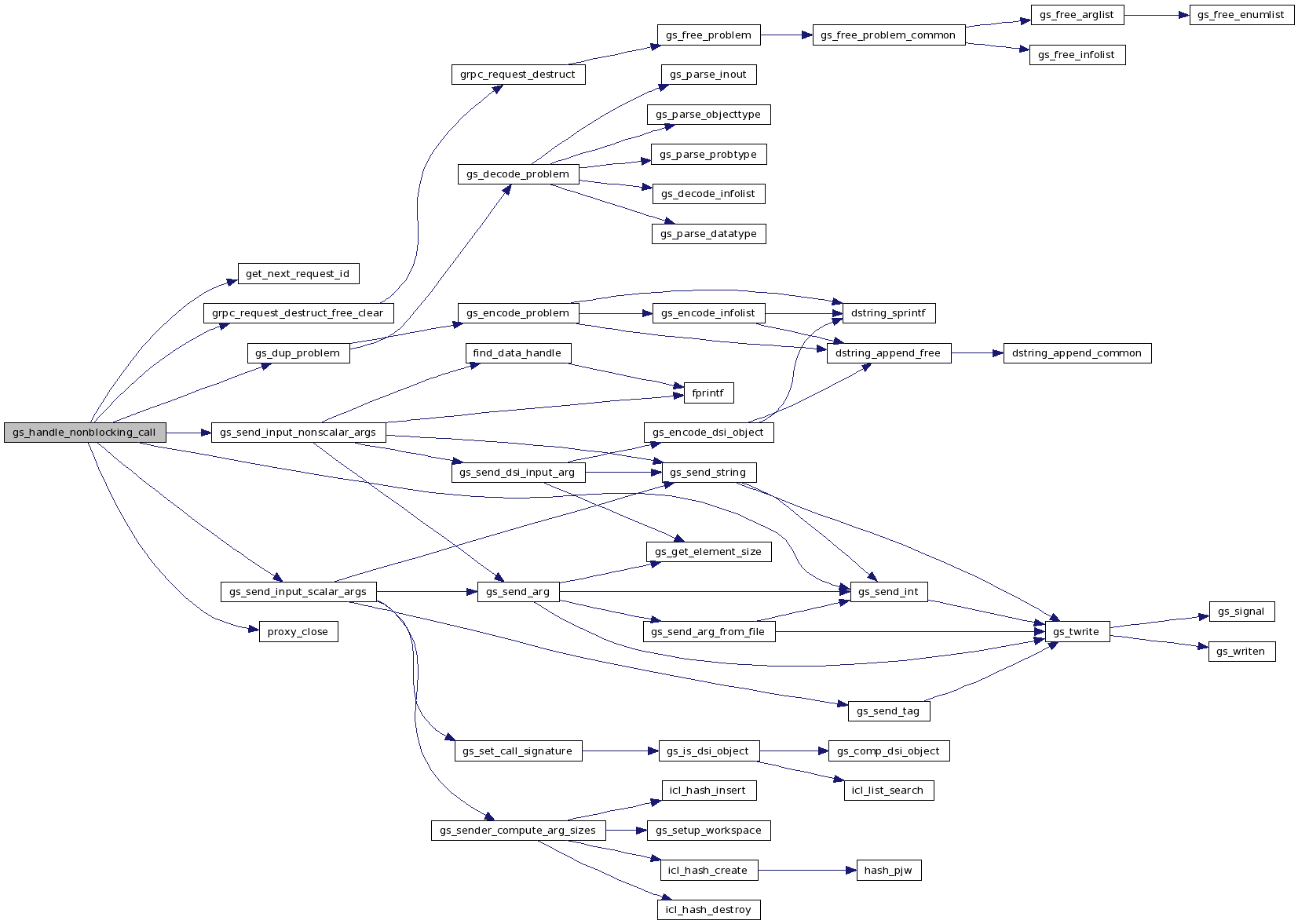
| static int | gs_handle_nonblocking_call (grpc_function_handle_t *handle, grpc_sessionid_t *sessionId, gs_va_list *argptr, void **argstack, SOCKET sock, int my_dsig, char *request_id) |
| grpc_error_t | gs_wait_common (grpc_request_t *req) |
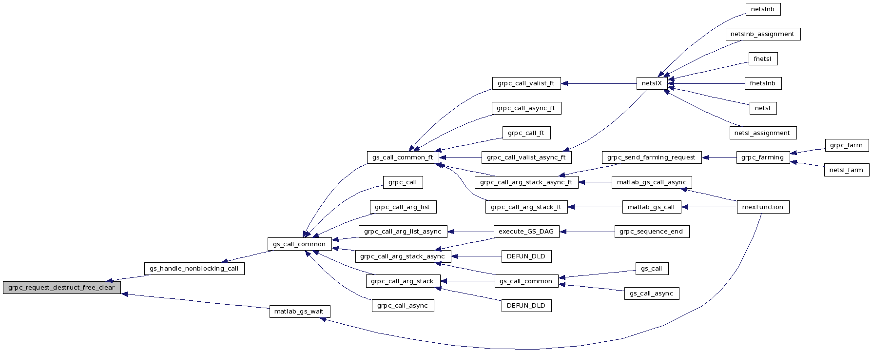
| int | grpc_request_destruct_free_clear (grpc_sessionid_t sessionId) |
| grpc_error_t | grpc_call_ft (grpc_function_handle_t *handle,...) |
| grpc_error_t | grpc_call_valist_ft (grpc_function_handle_t *handle, gs_va_list *argptr) |
| grpc_error_t | grpc_call_async_ft (grpc_function_handle_t *handle, grpc_sessionid_t *sessionId,...) |
| grpc_error_t | grpc_call_valist_async_ft (grpc_function_handle_t *handle, grpc_sessionid_t *sessionId, gs_va_list *argptr) |
| grpc_error_t | grpc_call_arg_stack_ft (grpc_function_handle_t *handle, grpc_arg_stack *stack) |
| grpc_error_t | grpc_call_arg_stack_async_ft (grpc_function_handle_t *handle, grpc_sessionid_t *sessionId, grpc_arg_stack *stack) |
| grpc_error_t | grpc_profile (grpc_profile_t *prof) |
| grpc_error_t | grpc_set_client_major (char *maj) |
| grpc_error_t | grpc_set_default_major (char *maj) |
| grpc_error_t | grpc_set_client_language (int lang) |
| grpc_error_t | grpc_probe_ft (grpc_sessionid_t sessionID) |
| grpc_error_t | grpc_wait_ft (grpc_sessionid_t sessionID) |
| static grpc_error_t | gs_resubmit_common (grpc_sessionid_t sessionID) |
| grpc_error_t * | grpc_farm (char *iteration, char *func_name,...) |
| grpc_error_t | grpc_farm_set_failure_status (int *statuses, int num_req, grpc_sessionid_t *sessionids) |
| grpc_error_t * | grpc_farming (int start, int end, char *func_name, va_list argptr) |
| grpc_error_t | grpc_send_farming_request (grpc_function_handle_t *handle, grpc_sessionid_t *sid, grpc_iterator_t **iterator_array, int nb_args) |
| grpc_error_t | grpc_setup_farming_args (gs_problem_t *problem, grpc_iterator_t **it_array, int nb_args) |
| grpc_error_t | grpc_generate_array_from_iterators (gs_problem_t *pd, grpc_void_star_or_int_t **stackarray, grpc_iterator_t **iterator_array, int nb_args) |
| grpc_error_t | grpc_construct_iterator_array (va_list argptr, int nb_args, grpc_iterator_t ***iterator_array, int start) |
| void | grpc_free_iterator (grpc_iterator_t *it) |
| void | grpc_free_specific_iterator (grpc_specific_iterator_t *it) |
| grpc_iterator_t * | grpc_int (char *s) |
| grpc_iterator_t * | grpc_int_array (int *array, char *expression) |
| grpc_iterator_t * | grpc_ptr_array (void **array, char *expression) |
| grpc_void_star_or_int_t | grpc_get_next (grpc_iterator_t *it, int arg_type) |
| grpc_void_star_or_int_t | grpc_get_value (grpc_specific_iterator_t *it, int i, int arg_type) |
| int | grpc_eval_integer (char *s, int i) |
| grpc_error_t | grpc_get_servers (char **info) |
| grpc_error_t | grpc_get_problems (char **info) |
| int | gs_smart_map_two_cycles (char *mapper_name, char *comm_type) |
| Generates a mapping solution for a group of tasks. | |
| int | gs_smart_map_X (char *mapper_name) |
| int | gs_smart_map_ft_X (char *mapper_name) |
| int | grpc_local_X () |
Variables | |
| static int | current_pass = 0 |
| char * | GRPC_ERROR_MESSAGES [] |
| char * | GRPC_MINOR_ERROR_MESSAGES [] |
| grpc_error_t | grpc_errno = GRPC_NO_ERROR |
| gs_service_error_enum_t | grpc_minor_errno = GRPC_NO_MINOR_ERROR |
| int | grpc_client_major = 'r' |
| int | grpc_client_lang = GS_CALL_FROM_C |
| int | grpc_user_set_major = FALSE |
| grpc_profile_t * | grpc_profile_next = NULL |
| char | grpc_user [GRPC_USER_INFO_LEN] |
| char | grpc_host [GRPC_USER_INFO_LEN] |
| char | grpc_domain [GRPC_USER_INFO_LEN] |
| char | grpc_cid_str [2 *CID_LEN+1] |
| int | grpc_measure_comm = 1 |
| int | grpc_measure_comm_num_servers = GS_MAX_PINGS |
| int | grpc_measure_comm_cache_ttl = GS_DEFAULT_CACHE_TTL |
| double | grpc_measure_comm_time_thresh = GS_DEFAULT_TIME_THRESH |
| icl_hash_t * | grpc_comm_cache = NULL |
| static grpc_request_t * | grpc_outstanding_requests [MAX_GRPC_REQUESTS] |
| static grpc_profile_t * | grpc_profile_info [MAX_GRPC_REQUESTS] |
| static grpc_error_t | grpc_errors [MAX_GRPC_REQUESTS] |
| static grpc_sessionid_t | grpc_last_failed_sid [MAX_GRPC_REQUESTS] |
| static int | grpc_last_failed_idx = -1 |
| static gs_service_error_enum_t | grpc_minor_errors [MAX_GRPC_REQUESTS] |
| static int | grpc_initialized = FALSE |
| static agent_host_info_t * | agent_resolved = NULL |
This file contains the implementation of a GridRPC compliant remote procedure call system.
In addition to the standard API, we have developed several extensions: -retry based fault tolerance -ability to specify arguments using va_list -ability to retrieve previous jobs via serialized request id -ability to specify server selection criteria
Definition in file gsgrpc.c.
| #define GRPC_CLEAR_ERRORS | ( | ) |
do { \ memset(grpc_errors, 0, MAX_GRPC_REQUESTS * sizeof(*grpc_errors));\ memset(grpc_minor_errors, 0, MAX_GRPC_REQUESTS * sizeof(*grpc_minor_errors));\ } while(0);
Macros for error checking/handling
| #define GRPC_FAIL_IF_NOT_INITIALIZED | ( | retval | ) |
if(!grpc_initialized) { \ grpc_errno = GRPC_NOT_INITIALIZED; \ grpc_minor_errno = GRPC_NO_MINOR_ERROR; \ return retval; \ }
| #define GS_PORT_DELIM '/' |
| #define va_copy | ( | dst, | |||
| src | ) | memcpy (&dst, &src, sizeof(va_list)) |
| static int get_next_request_id | ( | ) | [static] |
Get the next available request id.
Definition at line 3016 of file gsgrpc.c.
{
int i;
for(i = 0; i < MAX_GRPC_REQUESTS; i++) {
if(grpc_outstanding_requests[i] == NULL)
return i;
}
return -1;
}

| int grpc_arg_stack_destruct | ( | grpc_arg_stack * | stack | ) |
Frees a previously allocated stack.
| stack | -- the argument stack to be freed. |
Definition at line 2014 of file gsgrpc.c.
{
if(!stack)
return -1;
if(stack->args)
free(stack->args);
free(stack);
return 0;
}

| grpc_arg_stack* grpc_arg_stack_new | ( | int | max | ) |
Creates a new argument stack for use with the argument stack calling sequence.
| max | -- the maximum depth of the stack (i.e. the number of arguments that can be pushed on this stack). |
Definition at line 1941 of file gsgrpc.c.
{
grpc_arg_stack *tmp;
tmp = (grpc_arg_stack *) malloc(sizeof(grpc_arg_stack));
if(!tmp)
return NULL;
tmp->max_size = max;
tmp->top = -1;
tmp->args = (void **) calloc(max, sizeof(void *));
if(!tmp->args) {
free(tmp);
return NULL;
}
return tmp;
}

| void* grpc_arg_stack_pop_arg | ( | grpc_arg_stack * | stack | ) |
Pop the top value off of the stack and return it.
| stack | -- the argument stack from which the arg should be popped. |
Definition at line 1994 of file gsgrpc.c.
{
if(!stack)
return NULL;
if(stack->top == -1)
return NULL;
return stack->args[stack->top--];
}
| int grpc_arg_stack_push_arg | ( | grpc_arg_stack * | stack, | |
| void * | arg | |||
| ) |
Pushes 'arg' onto the stack.
| stack | -- the argument stack onto which the arg should be pushed. | |
| arg | -- pointer to the argument to be pushed. |
Definition at line 1972 of file gsgrpc.c.
{
if(!stack)
return -1;
if(stack->top == (stack->max_size - 1))
return -1;
stack->args[++stack->top] = arg;
return 0;
}

| grpc_error_t grpc_call | ( | grpc_function_handle_t * | handle, | |
| ... | ||||
| ) |
Perform a blocking GridRPC call.
| handle | -- the handle representing the function to be called, the server to use, proxy, etc. | |
| ... | -- the arguments to be passed to the remote procedure. |
Definition at line 1001 of file gsgrpc.c.
{
#ifdef GS_SMART_GRIDSOLVE
if(smart_phase==GS_SMART_EXEC_TASK_FAIL){
return GRPC_NO_ERROR;
}
#endif
gs_va_list argptr;
GRPC_FAIL_IF_NOT_INITIALIZED(GRPC_NOT_INITIALIZED);
va_start(argptr.args, handle);
return gs_call_common(handle, NULL, &argptr, NULL, TRUE);
}

| grpc_error_t grpc_call_arg_list | ( | grpc_function_handle_t * | handle, | |
| gs_va_list * | list | |||
| ) |
Definition at line 1070 of file gsgrpc.c.
{
return gs_call_common(handle, NULL, list, NULL, TRUE);
}

| grpc_error_t grpc_call_arg_list_async | ( | grpc_function_handle_t * | handle, | |
| grpc_sessionid_t * | sessionId, | |||
| gs_va_list * | list | |||
| ) |
Definition at line 1074 of file gsgrpc.c.
{
return gs_call_common(handle, sessionId, list, NULL, FALSE);
}


| grpc_error_t grpc_call_arg_stack | ( | grpc_function_handle_t * | handle, | |
| grpc_arg_stack * | stack | |||
| ) |
Perform a blocking GridRPC call using the argument stack calling sequence.
| handle | -- the handle representing the function to be called, the server to use, proxy, etc. | |
| stack | -- the argument stack containing the arguments to be passed to the remote procedure. |
Definition at line 1104 of file gsgrpc.c.
{
GRPC_FAIL_IF_NOT_INITIALIZED(GRPC_NOT_INITIALIZED);
if(!stack || !stack->args)
GRPC_RETURN(GRPC_OTHER_ERROR_CODE, GRPC_NULL_ARGSTACK);
if(!handle)
GRPC_RETURN(GRPC_OTHER_ERROR_CODE, GRPC_NULL_FUNCTION_HANDLE);
if(!handle->func_name)
GRPC_RETURN(GRPC_OTHER_ERROR_CODE, GRPC_NULL_FUNCTION_NAME);
return gs_call_common(handle, NULL, NULL, stack->args, TRUE);
}


| grpc_error_t grpc_call_arg_stack_async | ( | grpc_function_handle_t * | handle, | |
| grpc_sessionid_t * | sessionId, | |||
| grpc_arg_stack * | stack | |||
| ) |
Perform a non-blocking GridRPC call using the argument stack calling sequence.
| handle | -- the handle representing the function to be called, the server to use, proxy, etc. | |
| sessionId | -- upon return, is set to the session ID for the request | |
| stack | -- the argument stack containing the arguments to be passed to the remote procedure. |
Definition at line 1143 of file gsgrpc.c.
{
GRPC_FAIL_IF_NOT_INITIALIZED(GRPC_NOT_INITIALIZED);
if(!stack || !stack->args)
GRPC_RETURN(GRPC_OTHER_ERROR_CODE, GRPC_NULL_ARGSTACK);
if(!handle)
GRPC_RETURN(GRPC_OTHER_ERROR_CODE, GRPC_NULL_FUNCTION_HANDLE);
if(!handle->func_name)
GRPC_RETURN(GRPC_OTHER_ERROR_CODE, GRPC_NULL_FUNCTION_NAME);
return gs_call_common(handle, sessionId, NULL, stack->args, FALSE);
}


| grpc_error_t grpc_call_arg_stack_async_ft | ( | grpc_function_handle_t * | handle, | |
| grpc_sessionid_t * | sessionId, | |||
| grpc_arg_stack * | stack | |||
| ) |
Perform a non-blocking GridRPC call. This is the same as grpc_call_async_ft(), except that it takes an argument stack of the arguments.
| handle | -- the handle representing the function to be called, the server to use, proxy, etc. | |
| sessionId | -- upon return, is set to the session ID for the request | |
| stack | -- argument stack containing the arguments to be passed to the remote procedure. |
Definition at line 4532 of file gsgrpc.c.
{
GRPC_FAIL_IF_NOT_INITIALIZED(GRPC_NOT_INITIALIZED);
if(!stack || !stack->args)
GRPC_RETURN(GRPC_OTHER_ERROR_CODE, GRPC_NULL_ARGSTACK);
if(!handle)
GRPC_RETURN(GRPC_OTHER_ERROR_CODE, GRPC_NULL_FUNCTION_HANDLE);
if(!handle->func_name)
GRPC_RETURN(GRPC_OTHER_ERROR_CODE, GRPC_NULL_FUNCTION_NAME);
return gs_call_common_ft(handle, sessionId, NULL, stack->args, FALSE);
}


| grpc_error_t grpc_call_arg_stack_ft | ( | grpc_function_handle_t * | handle, | |
| grpc_arg_stack * | stack | |||
| ) |
Perform a blocking GridRPC call. This is the same as grpc_call_ft(), except that it takes an argument stack of the arguments.
| handle | -- the handle representing the function to be called, the server to use, proxy, etc. | |
| stack | -- argument stack containing the arguments to be passed to the remote procedure. |
Definition at line 4492 of file gsgrpc.c.
{
GRPC_FAIL_IF_NOT_INITIALIZED(GRPC_NOT_INITIALIZED);
if(!stack || !stack->args)
GRPC_RETURN(GRPC_OTHER_ERROR_CODE, GRPC_NULL_ARGSTACK);
if(!handle)
GRPC_RETURN(GRPC_OTHER_ERROR_CODE, GRPC_NULL_FUNCTION_HANDLE);
if(!handle->func_name)
GRPC_RETURN(GRPC_OTHER_ERROR_CODE, GRPC_NULL_FUNCTION_NAME);
return gs_call_common_ft(handle, NULL, NULL, stack->args, TRUE);
}


| grpc_error_t grpc_call_async | ( | grpc_function_handle_t * | handle, | |
| grpc_sessionid_t * | sessionId, | |||
| ... | ||||
| ) |
Perform a non-blocking GridRPC call.
| handle | -- the handle representing the function to be called, the server to use, proxy, etc. | |
| sessionId | -- upon return, is set to the session ID for the request | |
| ... | -- the arguments to be passed to the remote procedure. |
Definition at line 1044 of file gsgrpc.c.
{
#ifdef GS_SMART_GRIDSOLVE
if(smart_phase==GS_SMART_EXEC_TASK_FAIL){
return GRPC_NO_ERROR;
}
#endif
gs_va_list argptr;
GRPC_FAIL_IF_NOT_INITIALIZED(GRPC_NOT_INITIALIZED);
va_start(argptr.args, sessionId);
return gs_call_common(handle, sessionId, &argptr, NULL, FALSE);
}

| grpc_error_t grpc_call_async_ft | ( | grpc_function_handle_t * | handle, | |
| grpc_sessionid_t * | sessionId, | |||
| ... | ||||
| ) |
Perform a non-blocking GridRPC call. This is the fault tolerant version of grpc_call_async. If there is a failure executing the function, the problem will be resubmitted to another server transparently to the user.
| handle | -- the handle representing the function to be called, the server to use, proxy, etc. | |
| sessionId | -- upon return, is set to the session ID for the request | |
| ... | -- the arguments to be passed to the remote procedure. |
Definition at line 4422 of file gsgrpc.c.
{
gs_va_list argptr;
GRPC_FAIL_IF_NOT_INITIALIZED(GRPC_NOT_INITIALIZED);
va_start(argptr.args, sessionId);
return gs_call_common_ft(handle, sessionId, &argptr, NULL, FALSE);
}

| grpc_error_t grpc_call_ft | ( | grpc_function_handle_t * | handle, | |
| ... | ||||
| ) |
Perform a blocking GridRPC call. This is the fault tolerant version of grpc_call. If there is a failure executing the function, the problem will be resubmitted to another server transparently to the user.
| handle | -- the handle representing the function to be called, the server to use, proxy, etc. | |
| ... | -- the arguments to be passed to the remote procedure. |
Definition at line 4353 of file gsgrpc.c.
{
gs_va_list argptr;
GRPC_FAIL_IF_NOT_INITIALIZED(GRPC_NOT_INITIALIZED);
va_start(argptr.args, handle);
return gs_call_common_ft(handle, NULL, &argptr, NULL, TRUE);
}

| grpc_error_t grpc_call_valist_async_ft | ( | grpc_function_handle_t * | handle, | |
| grpc_sessionid_t * | sessionId, | |||
| gs_va_list * | argptr | |||
| ) |
Perform a non-blocking GridRPC call. This is the same as grpc_call_async_ft(), except that it takes a va_list of the arguments.
| handle | -- the handle representing the function to be called, the server to use, proxy, etc. | |
| sessionId | -- upon return, is set to the session ID for the request | |
| argptr | -- va_list containing the arguments to be passed to the remote procedure. |
Definition at line 4460 of file gsgrpc.c.
{
GRPC_FAIL_IF_NOT_INITIALIZED(GRPC_NOT_INITIALIZED);
return gs_call_common_ft(handle, sessionId, argptr, NULL, FALSE);
}


| grpc_error_t grpc_call_valist_ft | ( | grpc_function_handle_t * | handle, | |
| gs_va_list * | argptr | |||
| ) |
Perform a blocking GridRPC call. This is the same as grpc_call_ft(), except that it takes a va_list of the arguments.
| handle | -- the handle representing the function to be called, the server to use, proxy, etc. | |
| argptr | -- va_list containing the arguments to be passed to the remote procedure. |
Definition at line 4388 of file gsgrpc.c.
{
GRPC_FAIL_IF_NOT_INITIALIZED(GRPC_NOT_INITIALIZED);
return gs_call_common_ft(handle, NULL, argptr, NULL, TRUE);
}


| grpc_error_t grpc_cancel | ( | grpc_sessionid_t | sessionID | ) |
Cancel a previously submitted non-blocking request.
| sessionId | -- the session ID of the previously submitted request. |
Definition at line 1391 of file gsgrpc.c.
{
grpc_function_handle_t *handle;
gs_server_t *srv;
SOCKET sock;
int tag;
GRPC_FAIL_IF_NOT_INITIALIZED(GRPC_NOT_INITIALIZED);
if((sessionID < 0) || (sessionID >= MAX_GRPC_REQUESTS))
GRPC_RETURN(GRPC_INVALID_SESSION_ID, GRPC_NO_MINOR_ERROR);
if(!grpc_outstanding_requests[sessionID])
GRPC_RETURN(GRPC_INVALID_SESSION_ID, GRPC_NO_MINOR_ERROR);
if(gs_notify_agent_of_cancel(grpc_outstanding_requests[sessionID]->handle,
grpc_outstanding_requests[sessionID]->request_id) < 0)
ERRPRINTF("Warning: failed to notify agent of job cancellation.\n");
if(grpc_outstanding_requests[sessionID]->s_pid > 0) {
if(gs_req_child_waitpid(grpc_outstanding_requests[sessionID], GS_WNOHANG) == 0) {
/*
* the child is still sending data to the parent. kill it.
*/
kill(grpc_outstanding_requests[sessionID]->s_pid, GS_SIGKILL);
}
}
handle = grpc_outstanding_requests[sessionID]->handle;
if(!handle)
GRPC_RETURN(GRPC_INVALID_SESSION_ID, GRPC_NO_MINOR_ERROR);
srv = handle->server_list[handle->srv_idx];
sock = gs_connect_to_host(srv->componentid, srv->ipaddress, srv->port,
srv->proxyip, srv->proxyport);
if(sock == INVALID_SOCKET)
GRPC_RETURN(GRPC_RPC_REFUSED, GRPC_SERVER_CONNECTION);
if((gs_send_tag(sock, GS_PROT_KILL_JOB) < 0) ||
(gs_send_string(sock, VERSION) < 0)) {
proxy_close(sock);
GRPC_RETURN(GRPC_OTHER_ERROR_CODE, GRPC_NO_MINOR_ERROR);
}
if(gs_recv_tag(sock, &tag) < 0) {
proxy_close(sock);
GRPC_RETURN(GRPC_OTHER_ERROR_CODE, GRPC_NO_MINOR_ERROR);
}
if(tag != GS_PROT_OK) {
if(tag == GS_PROT_VERSION_MISMATCH)
grpc_minor_errno = GRPC_VERSION_MISMATCH;
else
grpc_minor_errno = GRPC_NO_MINOR_ERROR;
proxy_close(sock);
GRPC_RETURN(GRPC_OTHER_ERROR_CODE, grpc_minor_errno);
}
if(gs_send_string(sock, grpc_outstanding_requests[sessionID]->request_id) < 0) {
proxy_close(sock);
GRPC_RETURN(GRPC_OTHER_ERROR_CODE, GRPC_NO_MINOR_ERROR);
}
if(gs_recv_tag(sock, &tag) < 0) {
proxy_close(sock);
GRPC_RETURN(GRPC_OTHER_ERROR_CODE, GRPC_NO_MINOR_ERROR);
}
proxy_close(sock);
switch (tag) {
case GS_PROT_OK:
grpc_request_destruct(grpc_outstanding_requests[sessionID]);
free(grpc_outstanding_requests[sessionID]);
grpc_outstanding_requests[sessionID] = NULL;
grpc_profile_info[sessionID] = NULL;
GRPC_RETURN(GRPC_NO_ERROR, GRPC_NO_MINOR_ERROR);
default:
ERRPRINTF("cancel failed: %s\n", gs_service_error[tag]);
GRPC_RETURN(GRPC_OTHER_ERROR_CODE, tag);
}
/*
* shouldn't reach here
*/
GRPC_RETURN(GRPC_OTHER_ERROR_CODE, GRPC_NO_MINOR_ERROR);
}


| grpc_error_t grpc_cancel_all | ( | void | ) |
Cancel all previously submitted non-blocking requests.
Definition at line 1494 of file gsgrpc.c.
{
grpc_error_t last_minor_error = GRPC_NO_MINOR_ERROR;
int i, saw_failure = FALSE;
GRPC_FAIL_IF_NOT_INITIALIZED(GRPC_NOT_INITIALIZED);
for(i = 0; i < MAX_GRPC_REQUESTS; i++)
if(grpc_outstanding_requests[i] != NULL)
if(grpc_cancel(i) != GRPC_NO_ERROR) {
saw_failure = TRUE;
last_minor_error = grpc_minor_errno;
}
if(saw_failure)
GRPC_RETURN(GRPC_OTHER_ERROR_CODE, last_minor_error);
GRPC_RETURN(GRPC_NO_ERROR, GRPC_NO_MINOR_ERROR);
}

| grpc_error_t grpc_construct_iterator_array | ( | va_list | argptr, | |
| int | nb_args, | |||
| grpc_iterator_t *** | iterator_array, | |||
| int | start | |||
| ) |
constructs Iterator array from the arguments(iterators) to the farming call
| argptr | -- ptr to the arguments to the farming call | |
| nb_args | -- number of arguments in the farming call | |
| iterator_array | -- Array of iterator to be created from each argument | |
| start | -- starting index of the argptr |
Definition at line 5493 of file gsgrpc.c.
{
grpc_iterator_t **new;
int i;
GRPC_FAIL_IF_NOT_INITIALIZED(GRPC_NOT_INITIALIZED);
new = (grpc_iterator_t **) calloc(nb_args, sizeof(grpc_iterator_t *));
for(i = 0; i < nb_args; i++) {
new[i] = (grpc_iterator_t *) va_arg(argptr, void *);
new[i]->i = start;
}
*iterator_array = new;
GRPC_RETURN(GRPC_NO_ERROR, GRPC_NO_MINOR_ERROR);
}

| grpc_error_t grpc_deserialize_request | ( | char * | str, | |
| grpc_request_t * | req | |||
| ) |
Deserialize a saved request from string to grpc_request_t structure. This allows the user to take a request that was previously serialized (not necessarily on this machine) and retrieve the results from the remote server.
| str | -- the serialized request. | |
| req | -- on return, this structure contains the relevant information needed to retrieve the results. |
Definition at line 2109 of file gsgrpc.c.
{
char *p, *endp, *tmp_str;
int i, len;
GRPC_FAIL_IF_NOT_INITIALIZED(GRPC_NOT_INITIALIZED);
tmp_str = strdup(str);
if(!tmp_str)
GRPC_RETURN(GRPC_OTHER_ERROR_CODE, GRPC_OUT_OF_MEMORY);
p = tmp_str;
len = strlen(tmp_str);
for(i = 0; (tmp_str[i] != '\n') && (i < len); i++)
/*
* spin
*/ ;
if(i == len) {
free(tmp_str);
GRPC_RETURN(GRPC_OTHER_ERROR_CODE, GRPC_INVALID_SERIALIZED_REQ);
}
tmp_str[i] = '\0';
req->request_id = CALLOC(strlen(p), sizeof(char));
if(!req->request_id) {
free(tmp_str);
GRPC_RETURN(GRPC_OTHER_ERROR_CODE, GRPC_OUT_OF_MEMORY);
}
sscanf(p, "<request id=\"%[^\"]\">", req->request_id);
req->handle = (grpc_function_handle_t *) CALLOC(1,
sizeof(grpc_function_handle_t));
if(!req->handle) {
free(tmp_str);
GRPC_RETURN(GRPC_OTHER_ERROR_CODE, GRPC_OUT_OF_MEMORY);
}
p = tmp_str + i + 1;
p = strstr(p, "<handle");
for(; (tmp_str[i] != '\n') && (i < len); i++)
/*
* spin
*/ ;
if(i == len) {
free(tmp_str);
GRPC_RETURN(GRPC_OTHER_ERROR_CODE, GRPC_INVALID_SERIALIZED_REQ);
}
tmp_str[i] = '\0';
req->handle->func_name = CALLOC(strlen(p), sizeof(char));
if(!req->handle->func_name) {
free(tmp_str);
GRPC_RETURN(GRPC_OTHER_ERROR_CODE, GRPC_OUT_OF_MEMORY);
}
sscanf(p, "<handle func_name=\"%[^\"]\">", req->handle->func_name);
p = tmp_str + i + 1;
endp = strstr(p, "<problem name");
if(!endp) {
free(tmp_str);
GRPC_RETURN(GRPC_OTHER_ERROR_CODE, GRPC_INVALID_SERIALIZED_REQ);
}
*(endp - 1) = '\0';
req->handle->srv_idx = 0;
req->handle->num_servers = 1;
req->handle->server_list =
(gs_server_t **) CALLOC(1, sizeof(gs_server_t *));
if(!req->handle->server_list) {
free(tmp_str);
GRPC_RETURN(GRPC_OTHER_ERROR_CODE, GRPC_OUT_OF_MEMORY);
}
req->handle->server_list[req->handle->srv_idx] =
(gs_server_t *) CALLOC(1, sizeof(gs_server_t));
if(!req->handle->server_list[req->handle->srv_idx]) {
free(tmp_str);
GRPC_RETURN(GRPC_OTHER_ERROR_CODE, GRPC_OUT_OF_MEMORY);
}
req->s_pid = -1;
if(gs_decode_server(p, req->handle->server_list[req->handle->srv_idx]) < 0) {
free(tmp_str);
GRPC_RETURN(GRPC_OTHER_ERROR_CODE, GRPC_SERVER_DECODE);
}
p = endp;
endp = strstr(p, "</problem>");
if(!endp) {
free(tmp_str);
GRPC_RETURN(GRPC_OTHER_ERROR_CODE, GRPC_INVALID_SERIALIZED_REQ);
}
endp += strlen("</problem>");
*endp = '\0';
req->problem = (gs_problem_t *) CALLOC(1, sizeof(gs_problem_t));
if(!req->problem) {
free(tmp_str);
GRPC_RETURN(GRPC_OTHER_ERROR_CODE, GRPC_OUT_OF_MEMORY);
}
if(gs_decode_problem(p, req->problem) < 0) {
free(tmp_str);
GRPC_RETURN(GRPC_OTHER_ERROR_CODE, GRPC_PROBLEM_DECODE);
}
free(tmp_str);
req->handle->problem_desc = (gs_problem_t *) malloc(sizeof(gs_problem_t));
if(!req->handle->problem_desc)
GRPC_RETURN(GRPC_OTHER_ERROR_CODE, GRPC_OUT_OF_MEMORY);
if(gs_dup_problem(req->handle->problem_desc, req->problem) < 0)
GRPC_RETURN(GRPC_OTHER_ERROR_CODE, GRPC_DUP_PROBLEM_FAILED);
GRPC_RETURN(GRPC_NO_ERROR, GRPC_NO_MINOR_ERROR);
}


| char* grpc_error_string | ( | grpc_error_t | error_code | ) |
Given a GridRPC error code (typically the global grpc_errno), return a string explaining the error.
| error_code | -- the GridRPC error code to look up. |
Definition at line 1876 of file gsgrpc.c.
{
if((error_code < 0) || (error_code >= GRPC_LAST_ERROR_CODE))
return "Invalid Error Code";
return GRPC_ERROR_MESSAGES[error_code];
}

| int grpc_eval_integer | ( | char * | s, | |
| int | i | |||
| ) |
| grpc_error_t* grpc_farm | ( | char * | iteration, | |
| char * | func_name, | |||
| ... | ||||
| ) |
Task farming interface. This submits multiple instances of the same problem with different parameters.
| iteration | -- a string of the form "i=1,200" expressing the number of iterations of the farming to perform | |
| func_name | -- the function to be called | |
| ... | -- the rest of the arguments to the problem |
Definition at line 5038 of file gsgrpc.c.
{
int start, end, *returned_value;
va_list argptr;
char *buf;
GRPC_FAIL_IF_NOT_INITIALIZED(NULL);
if((!iteration) || (!func_name)) {
grpc_errno = GRPC_OTHER_ERROR_CODE;
return NULL;
}
buf = strdup(iteration);
if(!buf) {
grpc_errno = GRPC_OTHER_ERROR_CODE;
return NULL;
}
/* get the <start> end the <end> */
if (sscanf(buf,"i=%d,%d",&start,&end) != 2)
{
free(buf);
grpc_errno = GRPC_OTHER_ERROR_CODE;
returned_value = (int *)calloc(1,sizeof(int));
returned_value[0] = GRPC_OTHER_ERROR_CODE;
return returned_value;
}
free(buf);
va_start(argptr, func_name);
return grpc_farming(start, end, func_name, argptr);
}

| grpc_error_t grpc_farm_set_failure_status | ( | int * | statuses, | |
| int | num_req, | |||
| grpc_sessionid_t * | sessionids | |||
| ) |
Sets the error status for the previously submitted farming request.
| statuses | -- status array | |
| num_req | -- number of requests submitted | |
| sessionids | -- array of session IDs |
Definition at line 5088 of file gsgrpc.c.
{
grpc_sessionid_t failed_sid;
int i;
if(grpc_get_failed_sessionid(&failed_sid) == GRPC_NO_ERROR) {
for(i = 0; i < num_req; i++) {
if(sessionids[i] == failed_sid) {
statuses[i] = grpc_get_error(failed_sid);
GRPC_RETURN(GRPC_NO_ERROR, GRPC_NO_MINOR_ERROR);
}
}
}
/* if we reach here, the session id was not found */
GRPC_RETURN(GRPC_OTHER_ERROR_CODE, GRPC_FARM_SESSIONID_NOT_FOUND);
}


| grpc_error_t* grpc_farming | ( | int | start, | |
| int | end, | |||
| char * | func_name, | |||
| va_list | argptr | |||
| ) |
Low-level task farming stuff. Users should not call this; they should instead call grpc_farm().
| start | -- initial value of the loop variable | |
| end | -- final value of the loop variable | |
| func_name | -- the function to call | |
| argptr | -- va_list of the arguments to the problem |
Definition at line 5124 of file gsgrpc.c.
{
int *statuses;
int nb_requests;
int window_size; /* window size = 2 * # of capable servers */
int status;
int i, j;
int nb_args;
int pending;
gs_argument_t *argp = NULL;
grpc_iterator_t **iterator_array = NULL;
grpc_error_t *returned_value;
grpc_sessionid_t *sessionids;
grpc_function_handle_t *handles;
GRPC_FAIL_IF_NOT_INITIALIZED(NULL);
if(!func_name) {
grpc_errno = GRPC_NOT_INITIALIZED;
grpc_minor_errno = GRPC_NULL_FUNCTION_NAME;
return NULL;
}
/*
* Start the farming
*/
nb_requests = end - start + 1;
statuses = (int *) calloc(nb_requests, sizeof(int));
sessionids = (grpc_sessionid_t *) calloc(nb_requests,
sizeof(grpc_sessionid_t));
handles = (grpc_function_handle_t *) calloc(nb_requests,
sizeof(grpc_function_handle_t));
if(!statuses || !sessionids || !handles) {
if(statuses) free(statuses);
if(sessionids) free(sessionids);
if(handles) free(handles);
grpc_errno = GRPC_OTHER_ERROR_CODE;
grpc_minor_errno = GRPC_NO_MINOR_ERROR;
return NULL;
}
if(grpc_function_handle_default(&handles[0], func_name) != GRPC_NO_ERROR) {
ERRPRINTF("Could not get function handle\n");
grpc_errno = GRPC_OTHER_ERROR_CODE;
grpc_minor_errno = GRPC_NO_MINOR_ERROR;
return NULL;
}
/*
* Getting the nb_args
*/
nb_args = 0;
for(argp = handles[0].problem_desc->arglist; argp != NULL; argp = argp->next)
nb_args++;
window_size = handles[0].num_servers * 2;
grpc_function_handle_destruct(&handles[0]);
if(grpc_construct_iterator_array(argptr, nb_args, &iterator_array, start) == -1)
ERRPRINTF("Could not construct iterator array\n");
/*
* Filling problem_desc->arglist->data
*/
DBGPRINTF("# of requests is %d \n", nb_requests);
if(nb_requests <= window_size) {
j = nb_requests;
pending = 0;
}
else {
j = window_size;
pending = 1;
}
for(i = 0; i < j; i++)
{
if(grpc_function_handle_default(&handles[i], func_name) !=
GRPC_NO_ERROR)
{
statuses[i] = grpc_errno;
sessionids[i] = -1;
}
else
statuses[i] = grpc_send_farming_request(&handles[i], &sessionids[i],
iterator_array, nb_args);
}
if(!pending) {
if(grpc_wait_and(sessionids, nb_requests) != GRPC_NO_ERROR)
grpc_farm_set_failure_status(statuses, nb_requests, sessionids);
}
else {
int num_retrieved = 0;
while(num_retrieved < nb_requests) {
if(grpc_wait_any(&status) != GRPC_NO_ERROR)
grpc_farm_set_failure_status(statuses, nb_requests, sessionids);
num_retrieved++;
if(i < nb_requests) {
if(grpc_function_handle_default(&handles[i], func_name) !=
GRPC_NO_ERROR)
{
statuses[i] = grpc_errno;
sessionids[i] = -1;
}
else
statuses[i] =
grpc_send_farming_request(&handles[i], &sessionids[i],
iterator_array, nb_args);
i++;
}
}
}
status = 1;
for(i = 0; i < nb_requests; i++) {
if(statuses[i] != GRPC_NO_ERROR)
status = -1;
grpc_function_handle_destruct(&handles[i]);
}
free(handles);
if(status == -1) {
returned_value = (grpc_error_t *) calloc(nb_requests + 1, sizeof(grpc_error_t));
returned_value[0] = GRPC_OTHER_ERROR_CODE;
for(i = 0; i < nb_requests; i++)
returned_value[i + 1] = statuses[i];
grpc_errno = GRPC_OTHER_ERROR_CODE;
grpc_minor_errno = GRPC_NO_MINOR_ERROR;
}
else {
returned_value = (grpc_error_t *) calloc(1, sizeof(grpc_error_t));
returned_value[0] = GRPC_NO_ERROR;
grpc_errno = GRPC_NO_ERROR;
grpc_minor_errno = GRPC_NO_MINOR_ERROR;
}
return returned_value;
}


| grpc_error_t grpc_finalize | ( | ) |
Release any resources being used by GridRPC.
Definition at line 526 of file gsgrpc.c.
{
GRPC_FAIL_IF_NOT_INITIALIZED(GRPC_NOT_INITIALIZED);
cleanup_sockets();
grpc_initialized = FALSE;
if(grpc_comm_cache)
icl_hash_destroy(grpc_comm_cache, free, free);
GRPC_RETURN(GRPC_NO_ERROR, GRPC_NO_MINOR_ERROR);
}


| void grpc_free_iterator | ( | grpc_iterator_t * | it | ) |
Frees the Iterator memory
| it | -- Iterator to be freed |
Definition at line 5519 of file gsgrpc.c.
{
if(!it) {
grpc_errno = GRPC_OTHER_ERROR_CODE;
return;
}
grpc_free_specific_iterator(it->specific);
free(it);
}

| void grpc_free_specific_iterator | ( | grpc_specific_iterator_t * | it | ) |
Frees the Specific Iterator memory
| it | -- Specific Iterator to be freed |
Definition at line 5537 of file gsgrpc.c.
{
if(!it) {
grpc_errno = GRPC_OTHER_ERROR_CODE;
return;
}
switch (it->type) {
case INT_ITERATOR:
free(it->it.int_iterator->expression);
free(it->it.int_iterator);
break;
case INT_ARRAY_ITERATOR:
free(it->it.int_array_iterator->expression);
free(it->it.int_array_iterator);
break;
case PTR_ARRAY_ITERATOR:
free(it->it.ptr_array_iterator->expression);
free(it->it.ptr_array_iterator);
break;
}
free(it);
}

| static void grpc_function_handle_clear | ( | grpc_function_handle_t * | handle | ) | [static] |
Clear the function handle structure by setting NULLs and error values.
| handle | -- The function handle which is to be cleared |
Definition at line 597 of file gsgrpc.c.
{
if(!handle)
return;
handle->func_name = NULL;
handle->num_servers = 0;
handle->srv_idx = 0;
handle->server_list = NULL;
handle->problem_desc = NULL;
handle->criteria = NULL;
handle->bind_servers_at_call_time = 0;
handle->agent_taskid = -1;
handle->num_calls = 0;
}

| static grpc_error_t grpc_function_handle_common | ( | grpc_function_handle_t * | handle, | |
| char * | host_name, | |||
| char * | func_name | |||
| ) |
This is a common function called by all the grpc_function_handle_init*() functions to initialize the function handle with the given parameters.
| handle | -- A pointer to a function handle structure (allocated by the user). On return, this structure will contain the relevant information needed for GridRPC to make remote procedure calls. | |
| host_name | -- The name of the server to be called when the handle is used to make a remote procedure call. | |
| func_name | -- The name of the function that the returned function handle will represent. |
Definition at line 787 of file gsgrpc.c.
{
GRPC_FAIL_IF_NOT_INITIALIZED(GRPC_NOT_INITIALIZED);
if(!handle)
GRPC_RETURN(GRPC_OTHER_ERROR_CODE, GRPC_NULL_FUNCTION_HANDLE);
if(!func_name)
GRPC_RETURN(GRPC_OTHER_ERROR_CODE, GRPC_NULL_FUNCTION_NAME);
if(host_name) {
int i, parse_host = 0;
gs_server_t *srv;
handle->srv_idx = 0;
handle->num_servers = 1;
handle->server_list = (gs_server_t **) malloc(sizeof(gs_server_t *));
if(!handle->server_list)
GRPC_RETURN(GRPC_OTHER_ERROR_CODE, GRPC_OUT_OF_MEMORY);
handle->server_list[handle->srv_idx] =
(gs_server_t *) CALLOC(1, sizeof(gs_server_t));
if(!handle->server_list[handle->srv_idx])
GRPC_RETURN(GRPC_OTHER_ERROR_CODE, GRPC_OUT_OF_MEMORY);
for(i = 0; i < (int)strlen(host_name); i++) {
if(host_name[i] == GS_PORT_DELIM || host_name[i] == GS_PROXY_DELIM) {
parse_host = 1;
break;
}
}
srv = handle->server_list[handle->srv_idx];
srv->arch = strdup("unknown");
srv->problemlist = NULL;
srv->agenthost = NULL;
srv->sa_list = NULL;
if(parse_host) {
if(gs_parse_host_info(host_name, &srv->ipaddress, &srv->port,
&srv->proxyip, &srv->proxyport,
srv->componentid) < 0) {
ERRPRINTF("Error parsing info\n");
GRPC_RETURN(GRPC_OTHER_ERROR_CODE, GRPC_PARSE_HOST_INFO);
}
srv->hostname = strdup("unspecified");
}
else {
srv->hostname = strdup(host_name);
srv->port =
getenv_int("GRIDSOLVE_SERVER_PORT",
GRIDSOLVE_SERVER_PORT_DEFAULT);
if(!handle->bind_servers_at_call_time) {
struct hostent *hp;
if((hp = gethostbyname(host_name)) == NULL) {
ERRPRINTF("Can't resolve host name '%s'\n", host_name);
GRPC_RETURN(GRPC_OTHER_ERROR_CODE, GRPC_RESOLV_FAILED);
}
memcpy((void *) &(srv->ipaddress), hp->h_addr_list[0],
sizeof(srv->ipaddress));
/* since there was only hostname specified, componentID is
* unavailable. So initialize it with the 'wildcard' value.
*/
memset(srv->componentid, 0xFF, CID_LEN);
}
}
handle->func_name = strdup(func_name);
handle->problem_desc = NULL;
}
else {
/*
* Use NULLS as the arg and argptr and -1 as the dsig to indicate that
* the input args are NOT to be transferred at this time. They are not
* known/bound yet in the standard GridRPC protocol, so they could not be
* transferred yet.
*/
if(gs_get_server_mapping(func_name, handle, NULL, NULL, -1,
grpc_client_lang, grpc_client_major) < 0) {
if(grpc_errno == GRPC_SERVER_NOT_FOUND ||
grpc_errno == GRPC_NOT_INITIALIZED ||
grpc_errno == GRPC_FUNCTION_NOT_FOUND)
GRPC_RETURN(grpc_errno, grpc_minor_errno);
GRPC_RETURN(GRPC_OTHER_ERROR_CODE, grpc_minor_errno);
}
GRPC_RETURN(GRPC_NO_ERROR, GRPC_NO_MINOR_ERROR);
}
GRPC_RETURN(GRPC_NO_ERROR, GRPC_NO_MINOR_ERROR);
}


| grpc_error_t grpc_function_handle_default | ( | grpc_function_handle_t * | handle, | |
| char * | func_name | |||
| ) |
Initializes the function handle with the given function name and does not specify the host (allows a resource broker to choose the best host.
| handle | -- A pointer to a function handle structure (allocated by the user). On return, this structure will contain the relevant information needed for GridRPC to make remote procedure calls. | |
| func_name | -- The name of the function that the returned function handle will represent. |
Definition at line 634 of file gsgrpc.c.
{
grpc_function_handle_clear(handle);
if(handle)
handle->bind_servers_at_call_time = 0;
return grpc_function_handle_common(handle, NULL, func_name);
}


| grpc_error_t grpc_function_handle_default_ns | ( | grpc_function_handle_t * | handle, | |
| char * | func_name | |||
| ) |
Initializes the function handle with the given function name and does not specify the host (allows a resource broker to choose the best host. This is the "GridSolve" version of "grpc_function_handle_default" which allows us to delay the actual binding of servers until the call is made, thus allowing the agent to do better scheduling.
| handle | -- A pointer to a function handle structure (allocated by the user). On return, this structure will contain the relevant information needed for GridRPC to make remote procedure calls. | |
| func_name | -- The name of the function that the returned function handle will represent. |
Definition at line 665 of file gsgrpc.c.
{
grpc_function_handle_clear(handle);
/*
* Use any non-blank hostname and set handle->bind_servers_at_call_time to
* 1
*/
if(handle)
handle->bind_servers_at_call_time = 1;
return grpc_function_handle_common(handle, "bind_servers_at_call_time",
func_name);
}


| grpc_error_t grpc_function_handle_destruct | ( | grpc_function_handle_t * | handle | ) |
Frees the memory allocated by grpc_function_handle_init() or grpc_function_handle_default(). Note: this doesn't try to free the memory allocated for the handle structure itself since that would have been allocated by the user.
| handle | -- the function handle to be destroyed. |
Definition at line 905 of file gsgrpc.c.
{
GRPC_FAIL_IF_NOT_INITIALIZED(GRPC_NOT_INITIALIZED);
if(!handle)
GRPC_RETURN(GRPC_INVALID_FUNCTION_HANDLE, GRPC_NULL_FUNCTION_HANDLE);
if(handle->func_name)
free(handle->func_name);
gs_free_problem(handle->problem_desc);
gs_free_handle_server_list(handle);
if(handle->criteria) {
free(handle->criteria);
handle->criteria = NULL;
}
GRPC_RETURN(GRPC_NO_ERROR, GRPC_NO_MINOR_ERROR);
}


| grpc_error_t grpc_function_handle_init | ( | grpc_function_handle_t * | handle, | |
| char * | host_name, | |||
| char * | func_name | |||
| ) |
Initializes the function handle with the given function name and host/port.
| handle | -- A pointer to a function handle structure (allocated by the user). On return, this structure will contain the relevant information needed for GridRPC to make remote procedure calls. | |
| host_name | -- The name of the server to be called when the handle is used to make a remote procedure call. | |
| func_name | -- The name of the function that the returned function handle will represent. |
Definition at line 701 of file gsgrpc.c.
{
#ifdef GS_SMART_GRIDSOLVE
/*
* if the task graph is being built then we do not want to bind the servers at call time
*/
if(smart_phase==GS_SMART_TASK_DISCOVERY){
return grpc_function_handle_default(handle, func_name);
}
/*
* if we are in executing mode then we don't need to set up handles, just return with no errors
*/
if(smart_phase==GS_SMART_EXEC_CALLED_HANDLES) {
return grpc_function_handle_default(handle, func_name);
GRPC_RETURN(GRPC_NO_ERROR, GRPC_NO_MINOR_ERROR);
}
/*
* else if we are not building or executing (i.e. we are executing in the standard gridsolve approach)
* then just set up the handle_init as normal
*/
else if(smart_phase==GS_SMART_STANDARD_EXEC)
{
grpc_function_handle_clear(handle);
if((handle) && strcmp(host_name, "bind_servers_at_call_time") == 0)
handle->bind_servers_at_call_time = 1;
else if(handle)
handle->bind_servers_at_call_time = 0;
return grpc_function_handle_common(handle, host_name, func_name);
}
/*
* if none of the above set up handle_init as normal
*
*/
else
{
grpc_function_handle_clear(handle);
if((handle) && strcmp(host_name, "bind_servers_at_call_time") == 0)
handle->bind_servers_at_call_time = 1;
else if(handle)
handle->bind_servers_at_call_time = 0;
return grpc_function_handle_common(handle, host_name, func_name);
}
#else
grpc_function_handle_clear(handle);
if((handle) && strcmp(host_name, "bind_servers_at_call_time") == 0)
handle->bind_servers_at_call_time = 1;
else if(handle)
handle->bind_servers_at_call_time = 0;
return grpc_function_handle_common(handle, host_name, func_name);
#endif
}


| grpc_error_t grpc_generate_array_from_iterators | ( | gs_problem_t * | pd, | |
| grpc_void_star_or_int_t ** | stackarray, | |||
| grpc_iterator_t ** | iterator_array, | |||
| int | nb_args | |||
| ) |
| pd | -- problem structure containing problem information | |
| stackarray | -- stack array to be generated from Iterator | |
| iterator_array | -- Array of iterators for each arguments | |
| nb_args | -- Number of arguements in farming call |
Definition at line 5439 of file gsgrpc.c.
{
grpc_void_star_or_int_t *new;
int i;
grpc_iterator_t *it;
int arg_type;
GRPC_FAIL_IF_NOT_INITIALIZED(GRPC_NOT_INITIALIZED);
if(!pd || !iterator_array)
GRPC_RETURN(GRPC_OTHER_ERROR_CODE, GRPC_NO_MINOR_ERROR);
new =
(grpc_void_star_or_int_t *) calloc(nb_args,
sizeof(grpc_void_star_or_int_t));
for(i = 0; i < nb_args; i++) {
it = iterator_array[i];
arg_type = it->returned_type;
switch (arg_type) {
case IGNORE:
new[i].ptr = NULL;
break;
case POINTER:
new[i].ptr = grpc_get_next(it, arg_type).ptr;
break;
case INTEGER:
new[i].i = grpc_get_next(it, arg_type).i;
break;
}
}
*stackarray = new;
GRPC_RETURN(GRPC_NO_ERROR, GRPC_NO_MINOR_ERROR);
}


| grpc_error_t grpc_get_error | ( | grpc_sessionid_t | sessionID | ) |
Gets the error return code associated with 'sessionID'.
| sessionId | -- the session ID of the previously submitted request. |
Definition at line 1894 of file gsgrpc.c.
{
GRPC_FAIL_IF_NOT_INITIALIZED(GRPC_NOT_INITIALIZED);
if((sessionID < 0) || (sessionID >= MAX_GRPC_REQUESTS))
GRPC_RETURN(GRPC_INVALID_SESSION_ID, GRPC_NO_MINOR_ERROR);
if(!grpc_outstanding_requests[sessionID])
GRPC_RETURN(GRPC_INVALID_SESSION_ID, GRPC_NO_MINOR_ERROR);
return grpc_errors[sessionID];
}

| grpc_error_t grpc_get_failed_sessionid | ( | grpc_sessionid_t * | idPtr | ) |
Gets the most recent error return code.
Definition at line 1914 of file gsgrpc.c.
{
GRPC_FAIL_IF_NOT_INITIALIZED(GRPC_NOT_INITIALIZED);
if(grpc_last_failed_idx < 0) {
*idPtr = GRPC_SESSIONID_VOID;
return GRPC_NO_ERROR;
}
*idPtr = grpc_last_failed_sid[grpc_last_failed_idx];
grpc_last_failed_idx--;
return GRPC_NO_ERROR;
}

| grpc_error_t grpc_get_handle | ( | grpc_function_handle_t ** | handle, | |
| grpc_sessionid_t | sessionId | |||
| ) |
Get the function handle associated with the specified non-blocking request.
| sessionId | -- the session ID of the previously submitted request. |
Definition at line 940 of file gsgrpc.c.
{
GRPC_FAIL_IF_NOT_INITIALIZED(GRPC_NOT_INITIALIZED);
if((sessionId < 0) || (sessionId >= MAX_GRPC_REQUESTS))
GRPC_RETURN(GRPC_INVALID_SESSION_ID, GRPC_NO_MINOR_ERROR);
if(!grpc_outstanding_requests[sessionId])
GRPC_RETURN(GRPC_INVALID_SESSION_ID, GRPC_NO_MINOR_ERROR);
*handle = grpc_outstanding_requests[sessionId]->handle;
GRPC_RETURN(GRPC_NO_ERROR, GRPC_NO_MINOR_ERROR);
}

| grpc_void_star_or_int_t grpc_get_next | ( | grpc_iterator_t * | it, | |
| int | arg_type | |||
| ) |
Get next Iterator element
| it | - Iterator | |
| arg_type | -- Specifies the arguemt type of the element |
Definition at line 5671 of file gsgrpc.c.
{
grpc_void_star_or_int_t stuff;
stuff.ptr = NULL;
if(!it) {
grpc_errno = GRPC_OTHER_ERROR_CODE;
return stuff;
}
stuff = grpc_get_value(it->specific, it->i, arg_type);
(it->i)++;
return stuff;
}


| grpc_error_t grpc_get_problems | ( | char ** | info | ) |
Return information about the GridSolve system in a string (the agent and names of available services)
Definition at line 5973 of file gsgrpc.c.
{
char *msg=NULL;
int i, tag;
SOCKET sock;
char *str1 = NULL;
char *str2 = NULL;
int num_problems;
gs_problem_t ** problem_list;
GRPC_FAIL_IF_NOT_INITIALIZED(GRPC_NOT_INITIALIZED);
if((sock = gs_connect_to_agent()) == INVALID_SOCKET)
GRPC_RETURN(GRPC_RPC_REFUSED, GRPC_AGENT_NOT_SET);
if((gs_send_tag(sock, GS_PROT_PROBLEM_LIST) < 0) ||
(gs_send_string(sock, VERSION) < 0) ||
(gs_recv_tag(sock, &tag) < 0))
goto error_communication_failed;
if(tag != GS_PROT_OK) {
grpc_errno = GRPC_OTHER_ERROR_CODE;
if(tag == GS_PROT_VERSION_MISMATCH) {
GRPC_RETURN(GRPC_OTHER_ERROR_CODE, GRPC_VERSION_MISMATCH);
} else {
GRPC_RETURN(GRPC_OTHER_ERROR_CODE, GRPC_NO_MINOR_ERROR);
}
}
if(gs_recv_int(sock, &num_problems) < 0) {
goto error_communication_failed;
}
str1 = dstring_sprintf("AGENT: %s [%d problems]\n", agent_resolved->hostname,
num_problems);
if(num_problems <= 0) {
*info = str1;
GRPC_RETURN(GRPC_NO_ERROR, GRPC_NO_MINOR_ERROR);
}
problem_list = (gs_problem_t **) CALLOC(num_problems, sizeof(gs_problem_t *));
if(!problem_list) {
GRPC_RETURN(GRPC_OTHER_ERROR_CODE, GRPC_OUT_OF_MEMORY);
}
for(i=0;i<num_problems;i++) {
problem_list[i] = (gs_problem_t *) CALLOC(1,sizeof(gs_problem_t));
if(gs_recv_string(sock, &msg) < 0) {
goto error_communication_failed;
}
if(gs_decode_problem(msg, problem_list[i]) < 0) {
FREE(msg);
GRPC_RETURN(GRPC_OTHER_ERROR_CODE, GRPC_SERVER_DECODE);
}
FREE(msg);
}
for(i=0;i<num_problems;i++) {
str2 = dstring_sprintf("%s\n", problem_list[i]->name);
str1 = dstring_append_free(str1, str2);
}
for(i=0;i<num_problems;i++)
FREE(problem_list[i]);
FREE(problem_list);
if(sock != INVALID_SOCKET) proxy_close(sock);
*info = str1;
GRPC_RETURN(GRPC_NO_ERROR, GRPC_NO_MINOR_ERROR);
error_communication_failed:
DBGPRINTF("Client Error: Communication failed\n");
FREE(msg);
if(sock != INVALID_SOCKET) proxy_close(sock);
GRPC_RETURN(GRPC_COMMUNICATION_FAILED, GRPC_NO_MINOR_ERROR);
}


| grpc_request_t* grpc_get_request | ( | grpc_sessionid_t | sessionId | ) |
Get the request structure associated with the specified non-blocking request.
| sessionId | -- the session ID of the previously submitted request. |
Definition at line 966 of file gsgrpc.c.
{
GRPC_FAIL_IF_NOT_INITIALIZED(NULL);
if((sessionId < 0) || (sessionId >= MAX_GRPC_REQUESTS))
return NULL;
if(!grpc_outstanding_requests[sessionId])
return NULL;
return grpc_outstanding_requests[sessionId];
}

| grpc_error_t grpc_get_servers | ( | char ** | info | ) |
Return information about the GridSolve system in a string (the agent and servers)
Definition at line 5875 of file gsgrpc.c.
{
char dottedIP[20], proxy_dottedIP[20];
char *msg=NULL;
int i, num_servers, tag;
gs_server_t **server_list;
SOCKET sock;
char *str1 = NULL;
char *str2 = NULL;
GRPC_FAIL_IF_NOT_INITIALIZED(GRPC_NOT_INITIALIZED);
if((sock = gs_connect_to_agent()) == INVALID_SOCKET)
GRPC_RETURN(GRPC_RPC_REFUSED, GRPC_AGENT_NOT_SET);
if((gs_send_tag(sock, GS_PROT_SERVER_LIST) < 0) ||
(gs_send_string(sock, VERSION) < 0) ||
(gs_recv_tag(sock, &tag) < 0))
goto error_communication_failed;
if(tag != GS_PROT_OK) {
if(tag == GS_PROT_VERSION_MISMATCH) {
GRPC_RETURN(GRPC_OTHER_ERROR_CODE, GRPC_VERSION_MISMATCH);
} else {
GRPC_RETURN(GRPC_OTHER_ERROR_CODE, GRPC_NO_MINOR_ERROR);
}
}
if(gs_recv_int(sock, &num_servers) < 0)
goto error_communication_failed;
str1 = dstring_sprintf("AGENT: %s [%d servers]\n", agent_resolved->hostname,
num_servers);
if(num_servers <= 0) {
*info = str1;
GRPC_RETURN(GRPC_NO_ERROR, GRPC_NO_MINOR_ERROR);
}
server_list = (gs_server_t **) CALLOC(num_servers, sizeof(gs_server_t *));
if(!server_list)
GRPC_RETURN(GRPC_OTHER_ERROR_CODE, GRPC_OUT_OF_MEMORY);
for(i=0;i<num_servers;i++) {
server_list[i] = (gs_server_t *) CALLOC(1,sizeof(gs_server_t));
if(gs_recv_string(sock, &msg) < 0) {
goto error_communication_failed;
}
if(gs_decode_server(msg, server_list[i]) < 0) {
FREE(msg);
GRPC_RETURN(GRPC_OTHER_ERROR_CODE, GRPC_SERVER_DECODE);
}
FREE(msg)
}
for(i=0;i<num_servers;i++) {
proxy_ip_to_str(server_list[i]->ipaddress, dottedIP);
proxy_ip_to_str(server_list[i]->proxyip, proxy_dottedIP);
if(server_list[i]->proxyip != 0)
str2 = dstring_sprintf("SERVER: %s (%s:%d, proxy=%s:%d)\n", server_list[i]->hostname,
dottedIP, server_list[i]->port, proxy_dottedIP,
server_list[i]->proxyport);
else
str2 = dstring_sprintf("SERVER: %s (%s:%d)\n", server_list[i]->hostname,
dottedIP, server_list[i]->port);
str1 = dstring_append_free(str1, str2);
}
for(i=0;i<num_servers;i++)
FREE(server_list[i]);
FREE(server_list);
if(sock != INVALID_SOCKET) proxy_close(sock);
*info = str1;
GRPC_RETURN(GRPC_NO_ERROR, GRPC_NO_MINOR_ERROR);
error_communication_failed:
DBGPRINTF("Client Error: Communication failed\n");
FREE(msg);
if(sock != INVALID_SOCKET) proxy_close(sock);
GRPC_RETURN(GRPC_COMMUNICATION_FAILED, GRPC_NO_MINOR_ERROR);
}


| grpc_void_star_or_int_t grpc_get_value | ( | grpc_specific_iterator_t * | it, | |
| int | i, | |||
| int | arg_type | |||
| ) |
Get next Iterator element value
| it | - Iterator | |
| i | -- Specifies the index of the element | |
| arg_type | -- Specifies the arguemt type of the element |
Definition at line 5698 of file gsgrpc.c.
{
grpc_void_star_or_int_t stuff;
int *x;
stuff.ptr = NULL;
if(!it) {
grpc_errno = GRPC_OTHER_ERROR_CODE;
return stuff;
}
switch (it->type) {
case INT_ITERATOR:
stuff.i = grpc_eval_integer(it->it.int_iterator->expression, i);
break;
case INT_ARRAY_ITERATOR:
if(arg_type == INTEGER) {
stuff.i =
(it->it.int_array_iterator->
array)[grpc_eval_integer(it->it.int_array_iterator->expression,
i)];
}
else if(arg_type == POINTER) {
stuff.ptr = (it->it.int_array_iterator->array) +
grpc_eval_integer(it->it.int_array_iterator->expression, i);
}
break;
case PTR_ARRAY_ITERATOR:
if(arg_type == POINTER) {
stuff.ptr =
(it->it.ptr_array_iterator->
array)[grpc_eval_integer(it->it.ptr_array_iterator->expression,
i)];
}
if(arg_type == INTEGER) {
x = (it->it.ptr_array_iterator->
array)[grpc_eval_integer(it->it.ptr_array_iterator->expression,
i)];
stuff.i = *x;
}
break;
default:
ERRPRINTF("Unknown ITERATOR\n");
stuff.i = 0;
}
return stuff;
}


| grpc_error_t grpc_initialize | ( | char * | config_file_name | ) |
Initialize the GridRPC system. This must be called before other grpc_ functions are called.
| config_file_name | -- the name of the configuration file (but currently we are ignoring it). |
Definition at line 421 of file gsgrpc.c.
{
PROXY_COMPONENTADDR proxy_info;
char *username=NULL, *tmp_host;
int i;
#ifdef GS_SMART_GRIDSOLVE
/*
* Reads and increments the application file number.
* This number is used to give each remote argument a
* unique file name.
*/
if(gs_smart_read_update_app_no_file("/tmp/gs_app_num", &smart_app_num)<0)
GRPC_RETURN(GRPC_INVALID_SESSION_ID, GRPC_NO_MINOR_ERROR);
#endif
/*
* Repeated initializations return GRPC_ALREADY_INITIALIZED
*/
if(grpc_initialized == TRUE)
GRPC_RETURN(GRPC_ALREADY_INITIALIZED, GRPC_NO_MINOR_ERROR);
if(config_file_name)
if(grpc_process_config_file(config_file_name) != GRPC_NO_ERROR)
GRPC_RETURN(grpc_errno, GRPC_NO_MINOR_ERROR);
GRPC_CLEAR_ERRORS();
grpc_errno = GRPC_NO_ERROR;
grpc_minor_errno = GRPC_NO_MINOR_ERROR;
for(i = 0; i < MAX_GRPC_REQUESTS; i++) {
grpc_outstanding_requests[i] = NULL;
grpc_profile_info[i] = NULL;
grpc_errors[i] = GRPC_NO_ERROR;
grpc_minor_errors[i] = GRPC_NO_MINOR_ERROR;
}
/* Startup winsock in win32 */
initialize_sockets();
/*
* Initialize the proxy library
*/
proxy_init("");
if((username = gs_get_login_name())) {
strncpy(grpc_user, username, GRPC_USER_INFO_LEN);
grpc_user[GRPC_USER_INFO_LEN-1] = '\0';
free(username);
}
else {
strncpy(grpc_user, "unknown_user", GRPC_USER_INFO_LEN);
grpc_user[GRPC_USER_INFO_LEN-1] = '\0';
}
tmp_host = gs_get_machine_name();
if(!tmp_host) {
strncpy(grpc_host, "unknown_host", GRPC_USER_INFO_LEN);
grpc_host[GRPC_USER_INFO_LEN-1] = '\0';
strncpy(grpc_domain, "unknown_domain", GRPC_USER_INFO_LEN);
grpc_domain[GRPC_USER_INFO_LEN-1] = '\0';
}
else {
char *p;
strncpy(grpc_host, tmp_host, GRPC_USER_INFO_LEN);
grpc_host[GRPC_USER_INFO_LEN-1] = '\0';
if((p = strstr(grpc_host, "."))) {
*p = '\0';
strncpy(grpc_domain, p+1, GRPC_USER_INFO_LEN);
}
else
strncpy(grpc_domain, "unknown_domain", GRPC_USER_INFO_LEN);
grpc_domain[GRPC_USER_INFO_LEN-1] = '\0';
free(tmp_host);
}
proxy_info = proxy_get_local_addr();
proxy_cid_to_str(grpc_cid_str, proxy_info.ID);
grpc_comm_cache = icl_hash_create(37, NULL);
grpc_initialized = TRUE;
GRPC_RETURN(GRPC_NO_ERROR, GRPC_NO_MINOR_ERROR);
}


| grpc_iterator_t* grpc_int | ( | char * | s | ) |
Creates Interger Iterator
| s | -- Character string specifying the iteration |
Definition at line 5571 of file gsgrpc.c.
{
grpc_iterator_t *it;
if(!s) {
grpc_errno = GRPC_OTHER_ERROR_CODE;
return NULL;
}
it = (grpc_iterator_t *) calloc(1, sizeof(grpc_iterator_t));
it->returned_type = INTEGER;
it->specific =
(grpc_specific_iterator_t *) calloc(1,
sizeof(grpc_specific_iterator_t));
it->specific->type = INT_ITERATOR;
it->specific->it.int_iterator =
(grpc_int_iterator_t *) calloc(1, sizeof(grpc_int_iterator_t));
it->specific->it.int_iterator->expression = strdup(s);
return it;
}

| grpc_iterator_t* grpc_int_array | ( | int * | array, | |
| char * | expression | |||
| ) |
Creates Interger Array Iterator
| array | -- Array to be iterarized | |
| s | -- Character string specifying the iteration |
Definition at line 5603 of file gsgrpc.c.
{
grpc_iterator_t *it;
if(!expression) {
grpc_errno = GRPC_OTHER_ERROR_CODE;
return NULL;
}
it = (grpc_iterator_t *) calloc(1, sizeof(grpc_iterator_t));
it->returned_type = INTEGER;
it->specific =
(grpc_specific_iterator_t *) calloc(1,
sizeof(grpc_specific_iterator_t));
it->specific->type = INT_ARRAY_ITERATOR;
it->specific->it.int_array_iterator =
(grpc_int_array_iterator_t *) calloc(1,
sizeof(grpc_int_array_iterator_t));
it->specific->it.int_array_iterator->array = array;
it->specific->it.int_array_iterator->expression = strdup(expression);
return it;
}

| int grpc_local_X | ( | ) |
This function is used when there is code in the application that should be ignored during the task graph building phase. This is generally all operations which are performed on the client. All code that doesnt call a function in the grid_rpc library.
Definition at line 6375 of file gsgrpc.c.
{
#ifdef GS_SMART_GRIDSOLVE
if(smart_phase==GS_SMART_STANDARD_EXEC){
return 1;
}
else if(smart_phase==GS_SMART_EXEC_TASK_FAIL){
return 0;
}
else if(smart_phase==GS_SMART_MAP_FAIL){
return 0;
}
else if(smart_phase==GS_SMART_TASK_DISCOVERY){
return 0;
}
else if(smart_phase==GS_SMART_MAPPING){
return 0;
}
else if(smart_phase==GS_SMART_EXEC_CALLED_HANDLES){
return 1;
}
#else
return 1;
#endif
return 1;
}
| char* grpc_minor_error_string | ( | grpc_error_t | minor_errno | ) |
For the last GRPC error (the minor error) return a string explaining the minor error.
Definition at line 1856 of file gsgrpc.c.
{
if((minor_errno > GRPC_NO_MINOR_ERROR) &&
(minor_errno < GRPC_LAST_MINOR_ERROR_CODE))
return GRPC_MINOR_ERROR_MESSAGES[minor_errno-GRPC_NO_MINOR_ERROR];
else
return "";
}

| void grpc_perror | ( | char * | str | ) |
Prints a string explaining the last error to stderr.
| str | -- string to be printed before the error string. |
Definition at line 1833 of file gsgrpc.c.
{
/* check if this is a server-specific error code */
if((grpc_minor_errno > GS_SVC_NO_ERROR) &&
(grpc_minor_errno < GRPC_NO_MINOR_ERROR))
fprintf(stderr, "%s: %s -- %s\n", str, grpc_error_string(grpc_errno),
gs_service_error[grpc_minor_errno]);
else if((grpc_minor_errno > GRPC_NO_MINOR_ERROR) &&
(grpc_minor_errno < GRPC_LAST_MINOR_ERROR_CODE))
fprintf(stderr, "%s: %s -- %s\n", str, grpc_error_string(grpc_errno),
GRPC_MINOR_ERROR_MESSAGES[grpc_minor_errno-GRPC_NO_MINOR_ERROR]);
else
fprintf(stderr, "%s: %s\n", str, grpc_error_string(grpc_errno));
}

| grpc_error_t grpc_probe | ( | grpc_sessionid_t | sessionID | ) |
Probe a previously submitted non-blocking request to determine if it has completed.
| sessionId | -- the session ID of the previously submitted request. |
Definition at line 1224 of file gsgrpc.c.
{
grpc_function_handle_t *handle;
gs_server_t *srv;
SOCKET sock;
int tag;
GRPC_FAIL_IF_NOT_INITIALIZED(GRPC_NOT_INITIALIZED);
if((sessionID < 0) || (sessionID >= MAX_GRPC_REQUESTS))
GRPC_RETURN(GRPC_INVALID_SESSION_ID, GRPC_NO_MINOR_ERROR);
if(!grpc_outstanding_requests[sessionID])
GRPC_RETURN(GRPC_INVALID_SESSION_ID, GRPC_NO_MINOR_ERROR);
if(grpc_outstanding_requests[sessionID]->s_pid > 0) {
if(gs_req_child_waitpid(grpc_outstanding_requests[sessionID], GS_WNOHANG) == 0) {
/*
* the child is still sending data to the parent
*/
GRPC_RETURN(GRPC_NOT_COMPLETED, GRPC_NO_MINOR_ERROR);
}
}
handle = grpc_outstanding_requests[sessionID]->handle;
if(!handle)
GRPC_RETURN(GRPC_OTHER_ERROR_CODE, GRPC_NULL_FUNCTION_HANDLE);
srv = handle->server_list[handle->srv_idx];
sock = gs_connect_to_host(srv->componentid, srv->ipaddress, srv->port,
srv->proxyip, srv->proxyport);
if(sock == INVALID_SOCKET)
GRPC_RETURN(GRPC_OTHER_ERROR_CODE, GRPC_SERVER_CONNECTION);
if((gs_send_tag(sock, GS_PROT_PROBE_REQUEST) < 0) ||
(gs_send_string(sock, VERSION) < 0)) {
proxy_close(sock);
GRPC_RETURN(GRPC_OTHER_ERROR_CODE, GRPC_NO_MINOR_ERROR);
}
if(gs_recv_tag(sock, &tag) < 0) {
proxy_close(sock);
GRPC_RETURN(GRPC_OTHER_ERROR_CODE, GRPC_NO_MINOR_ERROR);
}
if(tag != GS_PROT_OK) {
if(tag == GS_PROT_VERSION_MISMATCH)
grpc_minor_errno = GRPC_VERSION_MISMATCH;
else
grpc_minor_errno = GRPC_NO_MINOR_ERROR;
proxy_close(sock);
GRPC_RETURN(GRPC_OTHER_ERROR_CODE, grpc_minor_errno);
}
if(gs_send_string(sock, grpc_outstanding_requests[sessionID]->request_id) < 0)
goto probe_failure;
if(gs_recv_tag(sock, &tag) < 0)
goto probe_failure;
proxy_close(sock);
switch (tag) {
case GS_PROT_OK:
GRPC_RETURN(GRPC_NO_ERROR, GRPC_NO_MINOR_ERROR);
case GS_SVC_ERR_NOT_FINISHED:
GRPC_RETURN(GRPC_NOT_COMPLETED, GRPC_NO_MINOR_ERROR);
default:
ERRPRINTF("Probe failed: %s\n", gs_service_error[tag]);
if(gs_notify_agent_of_failure(handle,
grpc_outstanding_requests[sessionID]->request_id) < 0)
ERRPRINTF("Warning: failed to notify agent of server failure.\n");
GRPC_RETURN(GRPC_OTHER_ERROR_CODE, tag);
}
probe_failure:
proxy_close(sock);
if(gs_notify_agent_of_failure(handle,
grpc_outstanding_requests[sessionID]->request_id) < 0)
ERRPRINTF("Warning: failed to notify agent of server failure.\n");
GRPC_RETURN(GRPC_OTHER_ERROR_CODE, GRPC_NO_MINOR_ERROR);
/*
* shouldn't reach here
*/
GRPC_RETURN(GRPC_OTHER_ERROR_CODE, GRPC_NO_MINOR_ERROR);
}


| grpc_error_t grpc_probe_ft | ( | grpc_sessionid_t | sessionID | ) |
Probe a previously submitted non-blocking request to determine if it has completed. This is the fault tolerant version of grpc_probe(). If we probe the request and detect that it failed, then we resubmit the job to another server and return FALSE.
| sessionId | -- the session ID of the previously submitted request. |
Definition at line 4738 of file gsgrpc.c.
{
grpc_function_handle_t *handle;
grpc_error_t retval;
int c;
GRPC_FAIL_IF_NOT_INITIALIZED(GRPC_NOT_INITIALIZED);
if((sessionID < 0) || (sessionID >= MAX_GRPC_REQUESTS))
GRPC_RETURN(GRPC_INVALID_SESSION_ID, GRPC_NO_MINOR_ERROR);
retval = grpc_probe(sessionID);
/*
* if probe returns
*/
if((retval == GRPC_NO_ERROR) || (retval == GRPC_NOT_COMPLETED))
GRPC_RETURN(retval, grpc_minor_errno);
handle = grpc_outstanding_requests[sessionID]->handle;
if(!handle)
GRPC_RETURN(GRPC_OTHER_ERROR_CODE, GRPC_NULL_FUNCTION_HANDLE);
if(!handle->func_name)
GRPC_RETURN(GRPC_OTHER_ERROR_CODE, GRPC_NULL_FUNCTION_NAME);
/*
* if we reach this point, then the call to grpc_probe detected a failure
* and we should resubmit the request to another server.
*/
for(c = 0; c < handle->num_servers; c++) {
if(gs_resubmit_common(sessionID) == GRPC_NO_ERROR)
GRPC_RETURN(GRPC_NOT_COMPLETED, GRPC_NO_MINOR_ERROR);
if(handle->num_servers == 0)
break;
handle->srv_idx = (handle->srv_idx + 1) % handle->num_servers;
}
handle->srv_idx = 0;
GRPC_RETURN(GRPC_SERVER_NOT_FOUND, GRPC_NO_MINOR_ERROR);
}


| grpc_error_t grpc_probe_or | ( | grpc_sessionid_t * | idArray, | |
| size_t | length, | |||
| grpc_sessionid_t * | idPtr | |||
| ) |
Probe for any of the previously submitted non-blocking requests in 'idArray'.
| idArray | -- array of session IDs to wait for | |
| length | -- number of elements in idArray | |
| idPtr | -- on return, this is set to the session ID of the job that completed. |
Definition at line 1335 of file gsgrpc.c.
{
gs_service_error_enum_t retval_minor;
grpc_error_t retval;
int i;
*idPtr = GRPC_SESSIONID_VOID;
GRPC_FAIL_IF_NOT_INITIALIZED(GRPC_NOT_INITIALIZED);
/*
* first validate the numbers
*/
for(i = 0; i < (int)length; i++)
if((idArray[i] < 0) || (idArray[i] >= MAX_GRPC_REQUESTS))
GRPC_RETURN(GRPC_INVALID_SESSION_ID, GRPC_NO_MINOR_ERROR);
retval = GRPC_NONE_COMPLETED;
retval_minor = GRPC_NO_MINOR_ERROR;
for(i = 0; i < (int)length; i++) {
grpc_sessionid_t s = idArray[i];
if(grpc_outstanding_requests[s] != NULL) {
grpc_error_t r;
r = grpc_probe(s);
if(r == GRPC_NO_ERROR) {
*idPtr = s;
GRPC_RETURN(GRPC_NO_ERROR, GRPC_NO_MINOR_ERROR);
}
else if(r != GRPC_NOT_COMPLETED) {
retval = r;
retval_minor = grpc_minor_errno;
}
}
}
GRPC_RETURN(retval, retval_minor);
}


| grpc_error_t grpc_process_config_file | ( | char * | config_file_name | ) |
Reads and processes the configuration file.
| config_file_name | -- the name of the configuration file (but currently we are ignoring it). |
Definition at line 370 of file gsgrpc.c.
{
gs_info_t *attr_list = NULL;
gs_struct_stat stbuf;
if(!config_file_name)
GRPC_RETURN(GRPC_CONFIGFILE_NOT_FOUND, GRPC_NO_MINOR_ERROR);
if(gs_stat(config_file_name, &stbuf) < 0)
GRPC_RETURN(GRPC_CONFIGFILE_NOT_FOUND, GRPC_NO_MINOR_ERROR);
if(gs_parse_config_file(config_file_name, &attr_list) != 0)
GRPC_RETURN(GRPC_CONFIGFILE_ERROR, GRPC_NO_MINOR_ERROR);
if(attr_list) {
gs_info_t *p;
for(p = attr_list; p != NULL; p = p->next) {
if(!strcasecmp(p->type, "MEASURE_COMM"))
grpc_measure_comm = strcasecmp(p->value, "y") == 0;
else if(!strcasecmp(p->type, "MEASURE_COMM_NUM_SERVERS"))
grpc_measure_comm_num_servers = atoi(p->value);
else if(!strcasecmp(p->type, "MEASURE_COMM_CACHE_TTL"))
grpc_measure_comm_cache_ttl = atoi(p->value);
else if(!strcasecmp(p->type, "MEASURE_COMM_TIME_THRESH"))
grpc_measure_comm_time_thresh = atof(p->value);
}
}
gs_free_infolist(attr_list);
GRPC_RETURN(GRPC_NO_ERROR, GRPC_NO_MINOR_ERROR);
}


| grpc_error_t grpc_profile | ( | grpc_profile_t * | prof | ) |
This routine enables client profiling. The profiling information will be stored in the given structure.
| prof | -- the profiling structure in which to store the information |
Definition at line 4623 of file gsgrpc.c.
{
#ifdef GS_PROFILING
grpc_profile_next = prof;
GRPC_RETURN(GRPC_NO_ERROR, GRPC_NO_MINOR_ERROR);
#else
GRPC_RETURN(GRPC_OTHER_ERROR_CODE, GRPC_PROFILING_NOT_ENABLED);
#endif
}

| grpc_iterator_t* grpc_ptr_array | ( | void ** | array, | |
| char * | expression | |||
| ) |
Creates Pointer Array Iterator
| array | -- Array to be iterarized | |
| s | -- Character string specifying the iteration |
Definition at line 5637 of file gsgrpc.c.
{
grpc_iterator_t *it;
if(!expression) {
grpc_errno = GRPC_OTHER_ERROR_CODE;
return NULL;
}
it = (grpc_iterator_t *) calloc(1, sizeof(grpc_iterator_t));
it->returned_type = POINTER;
it->specific =
(grpc_specific_iterator_t *) calloc(1,
sizeof(grpc_specific_iterator_t));
it->specific->type = PTR_ARRAY_ITERATOR;
it->specific->it.ptr_array_iterator =
(grpc_ptr_array_iterator_t *) calloc(1,
sizeof(grpc_ptr_array_iterator_t));
it->specific->it.ptr_array_iterator->array = array;
it->specific->it.ptr_array_iterator->expression = strdup(expression);
return it;
}

| static int grpc_request_destruct | ( | grpc_request_t * | req | ) |
This destroys a grpc_request_t structure.
| req | -- the request structure to be destroyed. |
Definition at line 4280 of file gsgrpc.c.
{
if(!req)
return -1;
/*
* don't free handle since it's only a pointer to the user's data. we'll
* let them free it.
*/
if(req->request_id)
free(req->request_id);
req->request_id = NULL;
if(req->problem)
gs_free_problem(req->problem);
return 0;
}


| int grpc_request_destruct_free_clear | ( | grpc_sessionid_t | sessionId | ) |
Clears an entry in the grpc outstanding request list, and call the request structure destruct. Note, the request->handle is not destructed.
| sessionId | -- the entry to be cleared, NB if an invalid sessionID is sent, the call succeeds with no error reported |
Definition at line 4310 of file gsgrpc.c.
{
int rc = -1;
if((sessionId < 0) || (sessionId >= MAX_GRPC_REQUESTS))
return 0;
rc = grpc_request_destruct(grpc_outstanding_requests[sessionId]);
if(rc != 0)
return -1;
if(grpc_outstanding_requests[sessionId])
free(grpc_outstanding_requests[sessionId]);
grpc_outstanding_requests[sessionId] = NULL;
grpc_profile_info[sessionId] = NULL;
return 0;
}


| grpc_error_t grpc_retrieve | ( | char * | request_str, | |
| ... | ||||
| ) |
Retrieve results from a serialized request. When retrieving results in this way, the arguments must be passed again becuase we have no way to know where to store the results since this process may not have ever submitted the initial request. The arguments should be specified in the same way as they were when the intial call was made.
| request_str | -- the serialized request | |
| ... | -- the arguments (as specified when the call was originally made) |
Definition at line 2259 of file gsgrpc.c.
{
gs_service_error_enum_t save_minor_errno;
grpc_request_t *req;
gs_va_list argptr;
grpc_error_t status;
GRPC_FAIL_IF_NOT_INITIALIZED(GRPC_NOT_INITIALIZED);
va_start(argptr.args, request_str);
req = (grpc_request_t *) malloc(sizeof(grpc_request_t));
if(!req)
GRPC_RETURN(GRPC_OTHER_ERROR_CODE, GRPC_OUT_OF_MEMORY);
if(grpc_deserialize_request(request_str, req) != GRPC_NO_ERROR)
GRPC_RETURN(GRPC_OTHER_ERROR_CODE, grpc_minor_errno);
if(gs_sender_compute_arg_sizes(&argptr, NULL, req->problem,
grpc_client_lang, grpc_client_major) < 0)
GRPC_RETURN(GRPC_OTHER_ERROR_CODE, GRPC_NO_MINOR_ERROR);
status = gs_wait_common(req);
save_minor_errno = grpc_minor_errno;
grpc_function_handle_destruct(req->handle);
free(req->handle);
grpc_request_destruct(req);
free(req);
GRPC_RETURN(status, save_minor_errno);
}

| grpc_error_t grpc_send_farming_request | ( | grpc_function_handle_t * | handle, | |
| grpc_sessionid_t * | sid, | |||
| grpc_iterator_t ** | iterator_array, | |||
| int | nb_args | |||
| ) |
Sends the farming request to the server
| handle | -- handle to the request | |
| sid | -- on return, contains the session ID | |
| iterator_array | -- Array of iterators for each argument | |
| nb_args | -- number of arguments in the farming call |
Definition at line 5295 of file gsgrpc.c.
{
gs_service_error_enum_t save_minor_errno;
grpc_arg_stack *stack = NULL;
gs_argument_t *argp = NULL;
grpc_error_t status;
GRPC_FAIL_IF_NOT_INITIALIZED(GRPC_NOT_INITIALIZED);
if(!handle)
GRPC_RETURN(GRPC_OTHER_ERROR_CODE, GRPC_NULL_FUNCTION_HANDLE);
if(!iterator_array)
GRPC_RETURN(GRPC_OTHER_ERROR_CODE, GRPC_FARM_NULL_ITERATOR);
status =
grpc_setup_farming_args(handle->problem_desc, iterator_array, nb_args);
if(status != GRPC_NO_ERROR)
GRPC_RETURN(GRPC_OTHER_ERROR_CODE, GRPC_FARM_SETUP_ARGS_FAILED);
/*
* Creating Stack
*/
stack = grpc_arg_stack_new(nb_args);
if(!stack)
GRPC_RETURN(GRPC_OTHER_ERROR_CODE, GRPC_FARM_CREATE_STACK_FAILED);
for(argp = handle->problem_desc->arglist; argp != NULL; argp = argp->next) {
if(grpc_arg_stack_push_arg(stack, argp->data) < 0)
GRPC_RETURN(GRPC_OTHER_ERROR_CODE, GRPC_FARM_CREATE_STACK_FAILED);
}
/*
* Calling solve routine with stack interface
*/
status = grpc_call_arg_stack_async_ft(handle, sid, stack);
save_minor_errno = grpc_minor_errno;
grpc_arg_stack_destruct(stack);
GRPC_RETURN(status, save_minor_errno);
}


| grpc_error_t grpc_serialize_request | ( | grpc_sessionid_t | sessionID, | |
| char ** | str | |||
| ) |
Serializes a previously submitted request to a string. This allows saving the request information to disk and retrieving it later (even from a different process or machine).
| sessionId | -- the session ID of the previously submitted request. | |
| str | -- string into which the serialized request will be placed. the user does not need to allocate space for the string. |
Definition at line 2046 of file gsgrpc.c.
{
char *server_str, *problem_str;
grpc_function_handle_t *handle;
grpc_request_t *req;
GRPC_FAIL_IF_NOT_INITIALIZED(GRPC_NOT_INITIALIZED);
if((sessionID < 0) || (sessionID >= MAX_GRPC_REQUESTS))
GRPC_RETURN(GRPC_INVALID_SESSION_ID, GRPC_NO_MINOR_ERROR);
req = grpc_outstanding_requests[sessionID];
if(!req)
GRPC_RETURN(GRPC_OTHER_ERROR_CODE, GRPC_OUT_OF_MEMORY);
handle = req->handle;
if(!handle)
GRPC_RETURN(GRPC_OTHER_ERROR_CODE, GRPC_OUT_OF_MEMORY);
if(gs_encode_server(&server_str, handle->server_list[handle->srv_idx]) < 0)
GRPC_RETURN(GRPC_OTHER_ERROR_CODE, GRPC_SERVER_ENCODE);
if(!server_str)
GRPC_RETURN(GRPC_OTHER_ERROR_CODE, GRPC_OUT_OF_MEMORY);
if(gs_encode_problem(&problem_str, handle->problem_desc) < 0)
GRPC_RETURN(GRPC_OTHER_ERROR_CODE, GRPC_PROBLEM_ENCODE);
if(!problem_str) {
free(server_str);
GRPC_RETURN(GRPC_OTHER_ERROR_CODE, GRPC_OUT_OF_MEMORY);
}
*str =
dstring_sprintf
("<request id=\"%s\">\n <handle func_name=\"%s\">\n%s\n%s\n </handle>\n</request>\n",
req->request_id, handle->func_name, server_str, problem_str);
free(server_str);
free(problem_str);
GRPC_RETURN(GRPC_NO_ERROR, GRPC_NO_MINOR_ERROR);
}

| grpc_error_t grpc_set_client_language | ( | int | lang | ) |
Sets the language the client code is implemented in.
| lang | -- either GS_CALL_FROM_C or GS_CALL_FROM_FORTRAN |
Definition at line 4707 of file gsgrpc.c.
{
GRPC_FAIL_IF_NOT_INITIALIZED(GRPC_NOT_INITIALIZED);
if((lang != GS_CALL_FROM_C) && (lang != GS_CALL_FROM_FORTRAN))
GRPC_RETURN(GRPC_OTHER_ERROR_CODE, GRPC_INVALID_LANG);
grpc_client_lang = lang;
GRPC_RETURN(GRPC_NO_ERROR, GRPC_NO_MINOR_ERROR);
}

| grpc_error_t grpc_set_client_major | ( | char * | maj | ) |
This routine sets the major (row- or column-wise) used by the client. Takes as input "[Rr]*" or "[Cc]*"
| maj | -- string representing the matrix storage format used by the client ("[Rr]*" for row-major or "[Cc]*" for column-major). |
Definition at line 4649 of file gsgrpc.c.
{
GRPC_FAIL_IF_NOT_INITIALIZED(GRPC_NOT_INITIALIZED);
if(!maj)
GRPC_RETURN(GRPC_OTHER_ERROR_CODE, GRPC_INVALID_MAJOR);
if((maj[0] == 'R') || (maj[0] == 'r')) {
grpc_client_major = 'r';
grpc_user_set_major = TRUE;
}
else if((maj[0] == 'C') || (maj[0] == 'c')) {
grpc_client_major = 'c';
grpc_user_set_major = TRUE;
}
else
GRPC_RETURN(GRPC_OTHER_ERROR_CODE, GRPC_INVALID_MAJOR);
GRPC_RETURN(GRPC_NO_ERROR, GRPC_NO_MINOR_ERROR);
}

| grpc_error_t grpc_set_criteria | ( | grpc_function_handle_t * | handle, | |
| char * | c | |||
| ) |
Sets the server/resource selection criteria string.
| handle | -- The function handle whose criteria should be updated. | |
| c | -- The criteria string to be matched by the agent. This can be NULL, which causes any previously set criteria string to be cleared. |
Definition at line 555 of file gsgrpc.c.
{
if(!handle)
GRPC_RETURN(GRPC_OTHER_ERROR_CODE, GRPC_NULL_FUNCTION_HANDLE);
if(c) {
handle->criteria = strdup(c);
if(!handle->criteria) {
ERRPRINTF("Can't allocate memory, strdup failed\n");
GRPC_RETURN(GRPC_OTHER_ERROR_CODE, GRPC_OUT_OF_MEMORY);
}
}
else {
/*
* Client has set criteria to NULL. If there was already some criteria
* set, then free it first.
*/
if(handle->criteria)
free(handle->criteria);
handle->criteria = NULL;
}
/*
* since the criteria have changed, request that the next call using this
* handle gets a new binding (i.e. server list).
*/
handle->bind_servers_at_call_time = 1;
GRPC_RETURN(GRPC_NO_ERROR, GRPC_NO_MINOR_ERROR);
}

| grpc_error_t grpc_set_default_major | ( | char * | maj | ) |
Sets the default major to be used in case it is not explicitly specified.
| maj | -- string representing the matrix storage format used by the client ("[Rr]*" for row-major or "[Cc]*" for column-major). |
Definition at line 4685 of file gsgrpc.c.
{
GRPC_FAIL_IF_NOT_INITIALIZED(GRPC_NOT_INITIALIZED);
if(!grpc_user_set_major)
return grpc_set_client_major(maj);
GRPC_RETURN(GRPC_NO_ERROR, GRPC_NO_MINOR_ERROR);
}


| grpc_error_t grpc_setup_farming_args | ( | gs_problem_t * | problem, | |
| grpc_iterator_t ** | it_array, | |||
| int | nb_args | |||
| ) |
Sets the farming argument for each request in the farming call
| problem | -- problem structure containing the problem information | |
| it_array | -- Iterator array of iterator for each argument | |
| nb_args | -- Number of arguments in the farming call |
Definition at line 5350 of file gsgrpc.c.
{
void *dataptr = NULL;
gs_argument_t *argp = NULL;
int i = 0;
grpc_void_star_or_int_t *stackarray;
GRPC_FAIL_IF_NOT_INITIALIZED(GRPC_NOT_INITIALIZED);
if(!problem || !it_array)
GRPC_RETURN(GRPC_OTHER_ERROR_CODE, GRPC_NO_MINOR_ERROR);
/*
* Creating Array from Iterators
*/
if(grpc_generate_array_from_iterators
(problem, &stackarray, it_array, nb_args) != GRPC_NO_ERROR)
GRPC_RETURN(GRPC_OTHER_ERROR_CODE, GRPC_NO_MINOR_ERROR);
/*
* For each argument, check datatype, and attach a dataptr to the arg->data
*/
for(argp = problem->arglist, i = 0; argp != NULL; argp = argp->next, i++) {
switch (argp->datatype) {
case GS_DOUBLE:
dataptr = (double *) calloc(1, sizeof(double));
if(!dataptr)
GRPC_RETURN(GRPC_OTHER_ERROR_CODE, GRPC_NO_MINOR_ERROR);
dataptr = (double *) (stackarray[i].ptr);
break;
case GS_SCOMPLEX:
dataptr = (gs_scomplex *) calloc(1, sizeof(gs_scomplex));
if(!dataptr)
GRPC_RETURN(GRPC_OTHER_ERROR_CODE, GRPC_NO_MINOR_ERROR);
dataptr = (gs_scomplex *) (stackarray[i].ptr);
break;
case GS_DCOMPLEX:
dataptr = (gs_dcomplex *) calloc(1, sizeof(gs_dcomplex));
if(!dataptr)
GRPC_RETURN(GRPC_OTHER_ERROR_CODE, GRPC_NO_MINOR_ERROR);
dataptr = (gs_dcomplex *) (stackarray[i].ptr);
break;
case GS_INT:
dataptr = (int *) calloc(1, sizeof(int));
if(!dataptr)
GRPC_RETURN(GRPC_OTHER_ERROR_CODE, GRPC_NO_MINOR_ERROR);
if(argp->objecttype == GS_SCALAR)
((int *) dataptr)[0] = stackarray[i].i;
else
dataptr = (int *) (stackarray[i].ptr);
break;
case GS_FLOAT:
dataptr = (float *) calloc(1, sizeof(float));
if(!dataptr)
GRPC_RETURN(GRPC_OTHER_ERROR_CODE, GRPC_NO_MINOR_ERROR);
/*
* if (argp->inout == GS_IN || argp->inout == GS_INOUT)
*/
dataptr = (float *) (stackarray[i].ptr);
break;
case GS_CHAR:
dataptr = (char *) calloc(1, sizeof(char));
dataptr = (char *) (stackarray[i].ptr);
break;
default:
ERRPRINTF("This datatype is not handled yet\n");
GRPC_RETURN(GRPC_OTHER_ERROR_CODE, GRPC_NO_MINOR_ERROR);
}
argp->data = dataptr;
}
GRPC_RETURN(GRPC_NO_ERROR, GRPC_NO_MINOR_ERROR);
}


| grpc_error_t grpc_wait | ( | grpc_sessionid_t | sessionID | ) |
Block until a previously submitted non-blocking request completes.
| sessionId | -- the session ID of the previously submitted request. |
Definition at line 1531 of file gsgrpc.c.
{
#ifdef GS_SMART_GRIDSOLVE
if(smart_phase==GS_SMART_EXEC_TASK_FAIL){
return GRPC_NO_ERROR;
}
#endif
gs_service_error_enum_t save_minor_errno;
grpc_error_t status;
GRPC_FAIL_IF_NOT_INITIALIZED(GRPC_NOT_INITIALIZED);
if((sessionID < 0) || (sessionID >= MAX_GRPC_REQUESTS))
GRPC_RETURN(GRPC_INVALID_SESSION_ID, GRPC_NO_MINOR_ERROR);
if(!grpc_outstanding_requests[sessionID])
GRPC_RETURN(GRPC_INVALID_SESSION_ID, GRPC_NO_MINOR_ERROR);
status = gs_wait_common(grpc_outstanding_requests[sessionID]);
save_minor_errno = grpc_minor_errno;
#ifdef GS_PROFILING
if(grpc_profile_info[sessionID]) {
GRPC_TIMER_STOP(grpc_profile_info[sessionID]);
grpc_profile_info[sessionID]->recv_output =
GRPC_TIMER_ELAPSED(grpc_profile_info[sessionID]);
}
#endif
if(status != GRPC_NO_ERROR) {
grpc_last_failed_idx = 0;
grpc_last_failed_sid[grpc_last_failed_idx] = sessionID;
}
else
grpc_last_failed_idx = -1;
grpc_request_destruct(grpc_outstanding_requests[sessionID]);
free(grpc_outstanding_requests[sessionID]);
grpc_outstanding_requests[sessionID] = NULL;
grpc_profile_info[sessionID] = NULL;
GRPC_RETURN(status, save_minor_errno);
}


| grpc_error_t grpc_wait_all | ( | void | ) |
Block until all previously submitted non-blocking requests have completed.
Definition at line 1730 of file gsgrpc.c.
{
grpc_sessionid_t tmp_sid[MAX_GRPC_REQUESTS];
int tmp_idx, saw_failure = FALSE;
grpc_sessionid_t sid = 0;
grpc_error_t r;
GRPC_FAIL_IF_NOT_INITIALIZED(GRPC_NOT_INITIALIZED);
tmp_idx = -1;
for(;;) {
r = grpc_wait_any(&sid);
if(r != GRPC_NO_ERROR) {
if(sid >= 0) {
tmp_idx++;
tmp_sid[tmp_idx] = sid;
}
/* if there are no more jobs to wait for */
if(r == GRPC_OTHER_ERROR_CODE) {
/* copy failed session IDs to the global array */
grpc_last_failed_idx = tmp_idx;
memcpy(grpc_last_failed_sid, tmp_sid, (tmp_idx+1) * sizeof(*tmp_sid));
GRPC_RETURN(saw_failure ? GRPC_SESSION_FAILED : GRPC_NO_ERROR,
grpc_minor_errno);
}
saw_failure = TRUE;
}
}
/* should not reach here */
GRPC_RETURN(GRPC_OTHER_ERROR_CODE, GRPC_NO_MINOR_ERROR);
}

| grpc_error_t grpc_wait_and | ( | grpc_sessionid_t * | idArray, | |
| size_t | length | |||
| ) |
Block until all of the previously submitted non-blocking requests in 'idArray' have completed.
| idArray | -- array of session IDs to wait for | |
| length | -- number of elements in idArray |
Definition at line 1593 of file gsgrpc.c.
{
int i, tmp_idx, requests_remaining = TRUE, saw_failure = FALSE;
grpc_sessionid_t tmp_sid[MAX_GRPC_REQUESTS];
GRPC_FAIL_IF_NOT_INITIALIZED(GRPC_NOT_INITIALIZED);
tmp_idx = -1;
/*
* first validate the numbers
*/
for(i = 0; i < (int)length; i++)
if((idArray[i] < 0) || (idArray[i] >= MAX_GRPC_REQUESTS))
GRPC_RETURN(GRPC_INVALID_SESSION_ID, GRPC_NO_MINOR_ERROR);
while(requests_remaining) {
requests_remaining = FALSE;
for(i = 0; i < (int)length; i++) {
grpc_sessionid_t s = idArray[i];
if(grpc_outstanding_requests[s] != NULL) {
requests_remaining = TRUE;
/* if the job is no longer running (i.e. it either successfully
* completed or it failed) call wait and check the error status.
*/
if(grpc_probe(s) != GRPC_NOT_COMPLETED) {
if(grpc_wait(s) != GRPC_NO_ERROR) {
saw_failure = TRUE;
grpc_errors[s] = grpc_errno;
grpc_minor_errors[s] = grpc_minor_errno;
tmp_idx++;
tmp_sid[tmp_idx] = s;
}
}
}
}
sleep(1);
}
/* copy failed session IDs to the global array */
grpc_last_failed_idx = tmp_idx;
memcpy(grpc_last_failed_sid, tmp_sid, (tmp_idx+1) * sizeof(*tmp_sid));
GRPC_RETURN(saw_failure ? GRPC_SESSION_FAILED : GRPC_NO_ERROR,
GRPC_NO_MINOR_ERROR);
}


| grpc_error_t grpc_wait_any | ( | grpc_sessionid_t * | idPtr | ) |
Block until any one of the previously submitted non-blocking requests has completed.
| idPtr | -- on return, this is set to the session ID of the job that completed. |
Definition at line 1786 of file gsgrpc.c.
{
int i, jobCount = 0;
GRPC_FAIL_IF_NOT_INITIALIZED(GRPC_NOT_INITIALIZED);
for(;;) {
for(i = 0; i < MAX_GRPC_REQUESTS; i++)
if(grpc_outstanding_requests[i] != NULL) {
/* if the job is no longer running (i.e. it either successfully
* completed or it failed) call wait and check the error status.
*/
if(grpc_probe(i) != GRPC_NOT_COMPLETED) {
grpc_error_t r = grpc_wait(i);
*idPtr = i;
if(r != GRPC_NO_ERROR) {
grpc_errors[i] = grpc_errno;
grpc_minor_errors[i] = grpc_minor_errno;
}
GRPC_RETURN(r, grpc_minor_errno);
}
jobCount++;
}
if(jobCount == 0) {
*idPtr = -1;
GRPC_RETURN(GRPC_OTHER_ERROR_CODE, GRPC_NO_MINOR_ERROR);
}
sleep(1);
}
GRPC_RETURN(GRPC_NO_ERROR, GRPC_NO_MINOR_ERROR);
}


| grpc_error_t grpc_wait_ft | ( | grpc_sessionid_t | sessionID | ) |
Block until a previously submitted non-blocking request completes. This is the fault tolerant version of grpc_wait(). If we wait for the job and detect that it failed, then we resubmit the job to another server and wait for that job to complete.
| sessionId | -- the session ID of the previously submitted request. |
Definition at line 4805 of file gsgrpc.c.
{
grpc_function_handle_t *handle;
int c;
GRPC_FAIL_IF_NOT_INITIALIZED(GRPC_NOT_INITIALIZED);
if((sessionID < 0) || (sessionID >= MAX_GRPC_REQUESTS))
GRPC_RETURN(GRPC_INVALID_SESSION_ID, GRPC_NO_MINOR_ERROR);
if(grpc_wait(sessionID) == GRPC_NO_ERROR)
return GRPC_NO_ERROR;
handle = grpc_outstanding_requests[sessionID]->handle;
if(!handle)
GRPC_RETURN(GRPC_OTHER_ERROR_CODE, GRPC_NULL_FUNCTION_HANDLE);
if(!handle->func_name)
GRPC_RETURN(GRPC_OTHER_ERROR_CODE, GRPC_NULL_FUNCTION_NAME);
/*
* if we reach this point, then the call to grpc_wait detected a failure
* and we should resubmit the request to another server.
*/
for(c = 0; c < handle->num_servers; c++) {
if(gs_resubmit_common(sessionID) == GRPC_NO_ERROR) {
/*
* ok, we were able to resubmit the job successfully, so now we wait
* for it to complete. if this wait fails, we keep attempting to
* resubmit until no more servers remain.
*/
if(grpc_wait(sessionID) == GRPC_NO_ERROR)
return GRPC_NO_ERROR;
}
if(handle->num_servers == 0)
break;
handle->srv_idx = (handle->srv_idx + 1) % handle->num_servers;
}
handle->srv_idx = 0;
GRPC_RETURN(GRPC_SERVER_NOT_FOUND, GRPC_NO_MINOR_ERROR);
}


| grpc_error_t grpc_wait_or | ( | grpc_sessionid_t * | idArray, | |
| size_t | length, | |||
| grpc_sessionid_t * | idPtr | |||
| ) |
Block until any one of the previously submitted non-blocking requests in 'idArray' has completed.
| idArray | -- array of session IDs to wait for | |
| length | -- number of elements in idArray | |
| idPtr | -- on return, this is set to the session ID of the job that completed. |
Definition at line 1664 of file gsgrpc.c.
{
int i, jobCount = 0;
GRPC_FAIL_IF_NOT_INITIALIZED(GRPC_NOT_INITIALIZED);
/*
* first validate the numbers
*/
for(i = 0; i < (int)length; i++)
if((idArray[i] < 0) || (idArray[i] >= MAX_GRPC_REQUESTS))
GRPC_RETURN(GRPC_INVALID_SESSION_ID, GRPC_NO_MINOR_ERROR);
for(;;) {
for(i = 0; i < (int)length; i++) {
grpc_sessionid_t s = idArray[i];
if(grpc_outstanding_requests[s] != NULL) {
/* if the job is no longer running (i.e. it either successfully
* completed or it failed) call wait and check the error status.
*/
if(grpc_probe(s) != GRPC_NOT_COMPLETED) {
grpc_error_t r;
*idPtr = s;
r = grpc_wait(s);
if(r != GRPC_NO_ERROR) {
grpc_errors[s] = grpc_errno;
grpc_minor_errors[s] = grpc_minor_errno;
}
GRPC_RETURN(r, grpc_minor_errno);
}
jobCount++;
}
}
if(jobCount == 0) {
*idPtr = -1;
GRPC_RETURN(GRPC_OTHER_ERROR_CODE, GRPC_NO_MINOR_ERROR);
}
sleep(1);
}
GRPC_RETURN(GRPC_NO_ERROR, GRPC_NO_MINOR_ERROR);
}

| static grpc_error_t gs_call_common | ( | grpc_function_handle_t * | handle, | |
| grpc_sessionid_t * | sessionId, | |||
| gs_va_list * | argptr, | |||
| void ** | argstack, | |||
| int | blocking | |||
| ) | [static] |
This is common code for all the grpc_call*() functions. Here we do the real work.
| handle | -- the handle representing the function to be called, the server to use, proxy, etc. | |
| sessionId | -- upon return, is set to the session ID for the request (only for non-blocking requests) | |
| argptr | -- va_list of the arguments for this call. one of argptr or argstack should be non-NULL but not both. | |
| argstack | -- array of pointers to the args for this call. one of argptr or argstack should be non-NULL but not both. | |
| blocking | -- if TRUE, this function will not return until the remote procedure has completed and all results are retrieved. if FALSE, this function returns after the input arguments have been sent to the remote server. |
Definition at line 3556 of file gsgrpc.c.
{
int tag, agent_taskid;
SOCKET sock;
int my_dsig;
char *msg, *request_id = NULL;
gs_server_t *srv;
if(!handle)
GRPC_RETURN(GRPC_OTHER_ERROR_CODE, GRPC_NULL_FUNCTION_HANDLE);
if(!handle->func_name)
GRPC_RETURN(GRPC_OTHER_ERROR_CODE, GRPC_NULL_FUNCTION_NAME);
grpc_minor_errno = GRPC_NO_MINOR_ERROR;
#ifdef GS_SMART_GRIDSOLVE
/*
* when the user has explicitly speficied the number of tasks to build
* check if there are still tasks to be built. if so set the phase to building.
*/
if(group_type==GS_SMART_EXPLICIT_GROUP){
if( gs_smart_get_nb_auto_tasks_left_to_build()>0 ){
smart_phase=GS_SMART_TASK_DISCOVERY;
}
}
/*
* if we are still executing mapped tasks
* (i.e. when nb_mapped_tasks_executed<total_nb_mapped_tasks)
* then embed the mapping information into this task handle.
* If smart_phase has been set to GS_SMART_STANDARD_EXEC
* then it means the task has already failed execution on
* a different server. Therefore we do not implement
* the mapping for this task and execute it in the
* standard gs protocol.
*/
if((nb_mapped_tasks_executed<total_nb_mapped_tasks) &&
(smart_phase!=GS_SMART_STANDARD_EXEC) && (smart_phase!=GS_SMART_TASK_DISCOVERY)){
if(gs_smart_mg_embed_mapping(handle, nb_mapped_tasks_executed)<0){
ERRPRINTF("SMART : Error embedding mapping\n");
return -1;
}
}
#endif
#ifdef GS_PROFILING
if(grpc_profile_next) {
/*
* clear profiling info
*/
memset(grpc_profile_next, 0, sizeof(grpc_profile_t));
GRPC_TIMER_START(grpc_profile_next);
}
#endif
#ifdef GS_PROFILING
if(grpc_profile_next) {
/*
* clear profiling info
*/
memset(grpc_profile_next, 0, sizeof(grpc_profile_t));
GRPC_TIMER_START(grpc_profile_next);
}
#endif
my_dsig = pvmgetdsig();
/*
* Check if the servers are to be bound now. If so talk with the agent.
* This variable was set when the handle was initialized
*/
#ifdef GS_SMART_GRIDSOLVE
/*
* if the current phase is the building phase, store the handle and exit
* the gs_call_common_function
*/
if( ( smart_phase==GS_SMART_TASK_DISCOVERY ) ){
/*
* If the bind_servers_at_call_time parameter has been specified
* i.e. the user has requested that the task gets mapped at
* run-time, then the handle's problem desc will not be initialised
* for the task discovery phase. In this case we get the problem
* description here. And then when the task is called for execution
* the problem description will not be retrieved like it normally would.
*
*/
if(handle->bind_servers_at_call_time == 1) {
char *tmp_name;
/*
* get_server_mapping will over-write both server_list and func_name. we
* can go ahead and free the server_list now, but we will have to save a
* pointer to func_name and free it afterwards.
*/
gs_free_handle_server_list(handle);
tmp_name = handle->func_name;
handle->func_name = NULL;
/*
* Get server mapping is a full transaction with the agent that can can
* include the input arguments if they are provided
*/
if(gs_get_server_mapping(tmp_name, handle, argptr, argstack,
my_dsig, grpc_client_lang, grpc_client_major) < 0) {
/* restore the handle's function name */
handle->func_name = tmp_name;
handle->valid_mapping=0;
GRPC_RETURN(grpc_errno, grpc_minor_errno);
}
handle->valid_mapping=1;
free(tmp_name);
/*
* Keep this binding from now on, so that fault tolerance works correctly
*/
handle->bind_servers_at_call_time = 0;
}
if(gs_smart_store_handle(handle, sessionId, argptr, blocking, grpc_client_lang, grpc_client_major, group_type)<0){
ERRPRINTF("SMART : Error storing handle \n");
return -1;
}
/*
* if the user has explicitly specified and the last task in that group has just
* been built, then execute stored handles and exit the gs_call_common function.
*/
if(group_type==GS_SMART_EXPLICIT_GROUP){
if( gs_smart_get_nb_auto_tasks_left_to_build()==0 ){
smart_phase=GS_SMART_EXEC_STORED_HANDLES;
/*
TODO : reintroduce execute stored handles for explicit calls to gs_smart_map
*/
smart_phase=GS_SMART_STANDARD_EXEC;
}
}
handle->valid_mapping=1;
return 0;
}
if(smart_phase==GS_SMART_STANDARD_EXEC){
if(handle->bind_servers_at_call_time == 1) {
char *tmp_name;
/*
* get_server_mapping will over-write both server_list and func_name. we
* can go ahead and free the server_list now, but we will have to save a
* pointer to func_name and free it afterwards.
*/
gs_free_handle_server_list(handle);
tmp_name = handle->func_name;
handle->func_name = NULL;
/*
* Get server mapping is a full transaction with the agent that can can
* include the input arguments if they are provided
*/
if(gs_get_server_mapping(tmp_name, handle, argptr, argstack,
my_dsig, grpc_client_lang, grpc_client_major) < 0) {
/* restore the handle's function name */
handle->func_name = tmp_name;
GRPC_RETURN(grpc_errno, grpc_minor_errno);
}
free(tmp_name);
/*
* Keep this binding from now on, so that fault tolerance works correctly
*/
handle->bind_servers_at_call_time = 0;
}
handle->valid_mapping=1;
}
#else
if(handle->bind_servers_at_call_time == 1) {
char *tmp_name;
/*
* get_server_mapping will over-write both server_list and func_name. we
* can go ahead and free the server_list now, but we will have to save a
* pointer to func_name and free it afterwards.
*/
gs_free_handle_server_list(handle);
tmp_name = handle->func_name;
handle->func_name = NULL;
/*
* Get server mapping is a full transaction with the agent that can can
* include the input arguments if they are provided
*/
if(gs_get_server_mapping(tmp_name, handle, argptr, argstack,
my_dsig, grpc_client_lang, grpc_client_major) < 0) {
/* restore the handle's function name */
handle->func_name = tmp_name;
GRPC_RETURN(grpc_errno, grpc_minor_errno);
}
free(tmp_name);
/*
* Keep this binding from now on, so that fault tolerance works correctly
*/
handle->bind_servers_at_call_time = 0;
}
#endif
#ifdef GS_SMART_GRIDSOLVE
/*
if(!handle->valid_mapping){
GRPC_RETURN(grpc_errno, grpc_minor_errno);
}
*/
#endif
srv = handle->server_list[handle->srv_idx];
#ifdef GS_PROFILING
if(grpc_profile_next) {
GRPC_TIMER_STOP(grpc_profile_next);
grpc_profile_next->agent_comm = GRPC_TIMER_ELAPSED(grpc_profile_next);
GRPC_TIMER_START(grpc_profile_next);
}
#endif
/* compare greater than 0 here; elsewhere greater than 1. this is because
* at this point we haven't incremented yet.
*/
if(handle->num_calls > 0)
agent_taskid = -1;
else
agent_taskid = handle->agent_taskid;
#ifdef GS_SMART_GRIDSOLVE
printf("\n\n\n\n");
printf(">>>>>>>>>>>>>>>>>>>>>>>>>>>>>>>>>>>>>>>>>>>>>>>\n");
printf("Executing task %s on server %s:%d\n", handle->problem_desc->name, srv->hostname, srv->port);
#endif
sock = gs_connect_to_host(srv->componentid, srv->ipaddress, srv->port,
srv->proxyip, srv->proxyport);
/*
* Implementing fault tolerance for SmartGridSolve
*/
if(sock == INVALID_SOCKET){
#ifdef GS_SMART_GRIDSOLVE
if(smart_phase!=GS_SMART_STANDARD_EXEC){
smart_phase=GS_SMART_EXEC_TASK_FAIL;
/*
* SmartGridSolve fault tolerance
* Failed to connect to server
* Sending failed server to agent to be removed from pm
*/
printf("SMART: Server %s has failed during execution .\n", srv->hostname);
if((sock = gs_connect_to_agent()) == INVALID_SOCKET)
GRPC_RETURN(GRPC_RPC_REFUSED, GRPC_AGENT_NOT_SET);
if((gs_send_tag(sock, GS_SMART_FAULT_UPDATE_PM) < 0) ||
(gs_send_string(sock, VERSION) < 0) ||
(gs_recv_tag(sock, &tag) < 0))
goto error_communication_failed;
if(tag != GS_PROT_OK) {
if(tag == GS_PROT_VERSION_MISMATCH) {
GRPC_RETURN(GRPC_OTHER_ERROR_CODE, GRPC_VERSION_MISMATCH);
} else {
GRPC_RETURN(GRPC_OTHER_ERROR_CODE, GRPC_NO_MINOR_ERROR);
}
}
char *srv_str = NULL;
if((gs_encode_server(&srv_str, srv) < 0) ||
(gs_send_string(sock, srv_str) < 0)) {
FREE(srv);
DBGPRINTF("Failed to send server list \n");
return -1;
}
FREE(srv_str);
printf("SMART: Server %s has been removed from network graph .\n", srv->hostname);
printf("SMART: Remapping group of tasks.\n");
if(gs_recv_tag(sock, &tag) < 0)
goto error_communication_failed;
return GRPC_NO_ERROR;
}
else{
GRPC_RETURN(GRPC_RPC_REFUSED, GRPC_SERVER_CONNECTION);
}
#else
GRPC_RETURN(GRPC_RPC_REFUSED, GRPC_SERVER_CONNECTION);
#endif
}
if(gs_encode_problem_solve_request(&msg, handle->func_name,
grpc_user, grpc_host, grpc_domain, grpc_cid_str, my_dsig,
agent_taskid, srv->score) < 0) {
grpc_minor_errno = GRPC_SOLVE_REQ_ENCODE;
goto error_client_internal_error;
}
if(handle->problem_desc == NULL)
tag = GS_PROT_PROBLEM_SOLVE_ASSIGNED;
else
tag = GS_PROT_PROBLEM_SOLVE;
if((gs_send_tag(sock, tag) < 0) ||
(gs_send_string(sock, VERSION) < 0))
goto error_communication_failed;
if(gs_recv_tag(sock, &tag) < 0)
goto error_communication_failed;
if(tag != GS_PROT_OK) {
if(tag == GS_PROT_VERSION_MISMATCH)
grpc_minor_errno = GRPC_VERSION_MISMATCH;
else
grpc_minor_errno = GRPC_NO_MINOR_ERROR;
goto error_client_internal_error;
}
tag = (blocking) ? GS_PROT_BLOCKING : GS_PROT_NONBLOCKING;
if(gs_send_tag(sock, tag) < 0)
goto error_communication_failed;
if(gs_send_string(sock, msg) < 0)
goto error_communication_failed;
FREE(msg);
if(gs_recv_tag(sock, &tag) < 0)
goto error_communication_failed;
if(tag != GS_PROT_OK) {
ERRPRINTF("Error occured\n");
switch (tag) {
case GS_SVC_ERR_EXEC:
proxy_close(sock);
GRPC_RETURN(GRPC_FUNCTION_NOT_FOUND, GRPC_NO_MINOR_ERROR);
default:
ERRPRINTF("%s\n", gs_service_error[tag]);
proxy_close(sock);
GRPC_RETURN(GRPC_OTHER_ERROR_CODE, tag);
}
}
if(gs_recv_string(sock, &request_id) < 0)
goto error_communication_failed;
if(handle->problem_desc == NULL) {
/*
* this must be an assigned server request, so get the problem desc from
* the server. also since the client won't know what architecture the
* server is, the server will send its data signature now.
*/
if(gs_recv_string(sock, &msg) < 0)
goto error_communication_failed;
sscanf(msg, "%d", &(handle->server_list[handle->srv_idx]->data_format));
free(msg);
if(gs_recv_string(sock, &msg) < 0)
goto error_communication_failed;
handle->problem_desc = (gs_problem_t *) CALLOC(1, sizeof(gs_problem_t));
if(gs_decode_problem(msg, handle->problem_desc) < 0) {
grpc_minor_errno = GRPC_PROBLEM_DECODE;
goto error_client_internal_error;
}
FREE(msg);
}
handle->num_calls++;
#ifdef GS_SMART_GRIDSOLVE
if((nb_mapped_tasks_executed<total_nb_mapped_tasks) &
(smart_phase==GS_SMART_STANDARD_EXEC)){
/*
* If previous execution of this mapped tasks
* failed then set the remote comm variable to 0
*/
handle->problem_desc->has_smart_arg_comm=0;
}
#endif
if(blocking) {
if(gs_handle_blocking_call(handle, argptr, argstack, sock, my_dsig) < 0)
{
if(gs_notify_agent_of_failure(handle, request_id) < 0)
ERRPRINTF("Warning: failed to notify agent of server failure.\n");
FREE(request_id);
goto error_communication_failed;
}
#ifdef GS_SMART_GRIDSOLVE
/*
* after this blocking task is executed, check if there are still more
* mapped tasks to execute. if so then increment the number of mapped tasks executed
*/
if(nb_mapped_tasks_executed<total_nb_mapped_tasks){
nb_mapped_tasks_executed++;
}
/*
* if the last mapped task has just been executed
* then reset counters
*/
else{
//free mapping and maybe task graph
nb_mapped_tasks_executed=0;
total_nb_mapped_tasks=0;
}
#endif
FREE(request_id);
}
else {
if(gs_handle_nonblocking_call(handle, sessionId, argptr, argstack, sock,
my_dsig, request_id) < 0)
{
if(gs_notify_agent_of_failure(handle, request_id) < 0)
ERRPRINTF("Warning: failed to notify agent of server failure.\n");
goto error_communication_failed;
}
#ifdef GS_SMART_GRIDSOLVE
/*
* after this blocking task is executed, check if there are still more
* mapped tasks to execute. if so then increment the number of mapped tasks executed
*/
if(nb_mapped_tasks_executed<total_nb_mapped_tasks){
nb_mapped_tasks_executed++;
}
/*
* if the last mapped task has just been executed
* then reset counters
*/
else{
//free mapping and maybe task graph
nb_mapped_tasks_executed=0;
total_nb_mapped_tasks=0;
}
#endif
FREE(msg);
GRPC_RETURN(GRPC_NO_ERROR, GRPC_NO_MINOR_ERROR);
}
FREE(msg)
proxy_close(sock);
return GRPC_NO_ERROR;
error_communication_failed:
#ifdef GS_SMART_GRIDSOLVE
if(smart_phase!=GS_SMART_STANDARD_EXEC){
smart_phase=GS_SMART_EXEC_TASK_FAIL;
if(sock != INVALID_SOCKET){
proxy_close(sock);
}
FREE(msg);
printf("SMART: Server %s has failed during execution .\n", srv->hostname);
/*
* SmartGridSolve fault tolerance
* Failed to communicate with servers (inputs, outputs, tags etc.)
* Sending failed server to agent to be removed from pm
*/
if((sock = gs_connect_to_agent()) == INVALID_SOCKET)
GRPC_RETURN(GRPC_RPC_REFUSED, GRPC_AGENT_NOT_SET);
if((gs_send_tag(sock, GS_SMART_FAULT_UPDATE_PM) < 0) ||
(gs_send_string(sock, VERSION) < 0) ||
(gs_recv_tag(sock, &tag) < 0))
goto error_communication_failed;
if(tag != GS_PROT_OK) {
if(tag == GS_PROT_VERSION_MISMATCH) {
GRPC_RETURN(GRPC_OTHER_ERROR_CODE, GRPC_VERSION_MISMATCH);
} else {
GRPC_RETURN(GRPC_OTHER_ERROR_CODE, GRPC_NO_MINOR_ERROR);
}
}
char *srv_str = NULL;
if((gs_encode_server(&srv_str, srv) < 0) ||
(gs_send_string(sock, srv_str) < 0)) {
FREE(srv);
DBGPRINTF("Failed to send server list \n");
return -1;
}
if(gs_recv_tag(sock, &tag) < 0)
goto error_communication_failed;
printf("SMART: Server %s has been removed from network graph .\n", srv->hostname);
printf("SMART: Remapping of the group of tasks will now be implemented .\n");
FREE(srv_str);
return GRPC_NO_ERROR;
}
else{
if(sock != INVALID_SOCKET){
proxy_close(sock);
}
FREE(msg);
GRPC_RETURN(GRPC_COMMUNICATION_FAILED, grpc_minor_errno);
}
#else
if(sock != INVALID_SOCKET){
proxy_close(sock);
}
FREE(msg);
GRPC_RETURN(GRPC_COMMUNICATION_FAILED, grpc_minor_errno);
#endif
error_client_internal_error:
if(sock != INVALID_SOCKET)
proxy_close(sock);
FREE(msg);
GRPC_RETURN(GRPC_OTHER_ERROR_CODE, grpc_minor_errno);
}


| static grpc_error_t gs_call_common_ft | ( | grpc_function_handle_t * | handle, | |
| grpc_sessionid_t * | sessionId, | |||
| gs_va_list * | argptr, | |||
| void ** | argstack, | |||
| int | blocking | |||
| ) |
This is common code for all the grpc_call_*_ft() functions. The retry on failure feature is implemented here.
| handle | -- the handle representing the function to be called, the server to use, proxy, etc. | |
| sessionId | -- upon return, is set to the session ID for the request (only for non-blocking requests) | |
| argptr | -- va_list of the arguments for this call. one of argptr or argstack should be non-NULL but not both. | |
| argstack | -- array of pointers to the args for this call. one of argptr or argstack should be non-NULL but not both. | |
| blocking | -- if TRUE, this function will not return until the remote procedure has completed and all results are retrieved. if FALSE, this function returns after the input arguments have been sent to the remote server. |
Definition at line 4578 of file gsgrpc.c.
{
int c;
GRPC_FAIL_IF_NOT_INITIALIZED(GRPC_NOT_INITIALIZED);
for(c = 0; c < handle->num_servers; c++) {
grpc_error_t rv;
#ifdef GS_SMART_GRIDSOLVE
/*
* If currently executing a mapped group of tasks
* a task fails on its first server, then set
* standard exec phase so that the execution
* proceeds using the standard gridsolve protocol.
*/
if((c>0) && (nb_mapped_tasks_executed<total_nb_mapped_tasks)){
smart_phase=GS_SMART_STANDARD_EXEC;
}
#endif
rv = gs_call_common(handle, sessionId, argptr, argstack, blocking);
if(rv == GRPC_NO_ERROR)
GRPC_RETURN(rv, GRPC_NO_MINOR_ERROR);
if(handle->num_servers == 0)
break;
handle->srv_idx = (handle->srv_idx + 1) % handle->num_servers;
}
handle->srv_idx = 0;
GRPC_RETURN(GRPC_SERVER_NOT_FOUND, GRPC_NO_MINOR_ERROR);
}


| SOCKET gs_connect_to_agent | ( | ) |
Opens socket connection to the agent. Do DNS query the first time and cache the value for a while.
Definition at line 294 of file gsgrpc.c.
{
char agent_cid[CID_LEN];
struct timeval cur;
/* all ones will match any component ID */
memset(agent_cid, 0xFF, CID_LEN);
gettimeofday(&cur, NULL);
/* check if the cached entry has expired */
if(agent_resolved) {
if(cur.tv_sec - agent_resolved->creation_time.tv_sec > AGENT_IP_EXPIRATION) {
free(agent_resolved->hostname);
free(agent_resolved);
agent_resolved = NULL;
}
}
if(!agent_resolved) {
struct hostent *hp;
char *tmp;
agent_resolved = (agent_host_info_t *) malloc(sizeof(agent_host_info_t));
if(!agent_resolved) {
grpc_errno = GRPC_OTHER_ERROR_CODE;
grpc_minor_errno = GRPC_OUT_OF_MEMORY;
return INVALID_SOCKET;
}
tmp = getenv("GRIDSOLVE_AGENT");
agent_resolved->hostname = tmp ? strdup(tmp) : NULL;
if(!agent_resolved->hostname) {
grpc_errno = GRPC_OTHER_ERROR_CODE;
grpc_minor_errno = GRPC_AGENT_NOT_SET;
return INVALID_SOCKET;
}
agent_resolved->port =
getenv_int("GRIDSOLVE_AGENT_PORT", GRIDSOLVE_AGENT_PORT_DEFAULT);
if((hp = gethostbyname(agent_resolved->hostname)) == NULL) {
ERRPRINTF("Could not resolve host name '%s'\n", agent_resolved->hostname);
perror("gethostbyname()");
grpc_errno = GRPC_RPC_REFUSED;
grpc_minor_errno = GRPC_AGENT_NOT_SET;
return INVALID_SOCKET;
}
memcpy((void *) &(agent_resolved->ipaddr), hp->h_addr_list[0], sizeof(ipaddr_t));
agent_resolved->creation_time = cur;
}
return gs_connect_to_host(agent_cid, agent_resolved->ipaddr, agent_resolved->port, 0, 0);
}


| static int gs_free_handle_server_list | ( | grpc_function_handle_t * | handle | ) |
Frees the list of servers in a function handle.
| handle | -- the handle whose server list should be freed |
Definition at line 4999 of file gsgrpc.c.
{
int i;
if(!handle)
return -1;
if(handle->server_list) {
/*
* Remove/destroy any old server mapping memory/data-structures
*/
for(i = 0; i < handle->num_servers; i++)
gs_server_free(handle->server_list[i]);
free(handle->server_list);
handle->srv_idx = 0;
handle->num_servers = 0;
handle->server_list = NULL;
}
return 0;
}


| static int gs_get_server_mapping | ( | char * | func_name, | |
| grpc_function_handle_t * | handle, | |||
| gs_va_list * | args, | |||
| void ** | argstack, | |||
| int | my_dsig, | |||
| int | lang, | |||
| int | major | |||
| ) |
Contacts the agent (resource broker) and gets a list of servers that can execute the given function.
| func_name | -- The name of the function that the returned function handle will represent. | |
| handle | -- A pointer to a function handle structure (allocated by the user). On return, this structure will contain the relevant information needed for GridRPC to make remote procedure calls. | |
| args | -- va_list of the arguments to be used for this procedure call. This argument is optional and is used for improved scheduling. If not used, it should be NULL. One of args or argstack should be specified, but not both. | |
| argstack | -- array of arguments to be used for this procedure call. This argument is optional and is used for improved scheduling. If not used, it should be NULL. One of args or argstack should be specified, but not both. | |
| my_dsig | -- the data signature of the client machine. | |
| lang | -- the client language. should be one of: GS_CALL_FROM_C GS_CALL_FROM_FORTRAN | |
| major | -- the matrix storage format. should be 'r' or 'c'. |
if(handle->criteria == NULL) msg = strdup("null"); else msg = strdup(handle->criteria);
if(!msg) { grpc_minor_errno = GRPC_OUT_OF_MEMORY; goto error_client_internal_error; }
if(gs_send_string(sock, msg) < 0) goto error_communication_failed; FREE(msg); msg = NULL;
Definition at line 2568 of file gsgrpc.c.
{
char *msg = NULL;
int tag, i, argsize;
SOCKET sock;
int scalar_args_to_be_transferred = 0;
int problem_desc_to_be_transferred = 0;
handle->agent_taskid = -1;
grpc_minor_errno = GRPC_NO_MINOR_ERROR;
if(!func_name) {
grpc_errno = GRPC_OTHER_ERROR_CODE;
grpc_minor_errno = GRPC_NULL_FUNCTION_NAME;
return -1;
}
if((sock = gs_connect_to_agent()) == INVALID_SOCKET) {
grpc_errno = GRPC_RPC_REFUSED;
grpc_minor_errno = GRPC_AGENT_NOT_SET;
return -1;
}
if((gs_send_tag(sock, GS_PROT_PROBLEM_SUBMIT) < 0) ||
(gs_send_string(sock, VERSION) < 0))
goto error_communication_failed;
if(gs_recv_tag(sock, &tag) < 0)
goto error_communication_failed;
if(tag != GS_PROT_OK) {
if(tag == GS_PROT_VERSION_MISMATCH)
grpc_minor_errno = GRPC_VERSION_MISMATCH;
else
grpc_minor_errno = GRPC_NO_MINOR_ERROR;
grpc_errno = GRPC_OTHER_ERROR_CODE;
return -1;
}
if(gs_encode_problem_submit_request(&msg, func_name, my_dsig, handle->criteria) < 0) {
grpc_minor_errno = GRPC_SUBMIT_REQ_ENCODE;
goto error_client_internal_error;
}
if(gs_send_string(sock, msg) < 0)
goto error_communication_failed;
FREE(msg);
msg = NULL;
/*
* Receive the problem description if necessary
*/
if(handle->problem_desc != NULL) {
problem_desc_to_be_transferred = 0;
if(gs_send_int(sock, problem_desc_to_be_transferred) < 0)
goto error_communication_failed;
}
else {
problem_desc_to_be_transferred = 1;
if(gs_send_int(sock, problem_desc_to_be_transferred) < 0)
goto error_communication_failed;
if(gs_recv_string(sock, &msg) < 0)
goto error_communication_failed;
if((handle->problem_desc =
(gs_problem_t *) CALLOC(1, sizeof(gs_problem_t))) == NULL) {
grpc_minor_errno = GRPC_OUT_OF_MEMORY;
goto error_client_internal_error;
}
if(gs_decode_problem(msg, handle->problem_desc) < 0) {
grpc_minor_errno = GRPC_PROBLEM_DECODE;
goto error_communication_failed;
}
FREE(msg);
}
if(!strcmp(handle->problem_desc->description, GS_UNKNOWN_PROB)) {
DBGPRINTF("Client Error: problem not found\n");
if(sock != INVALID_SOCKET)
proxy_close(sock);
gs_free_problem(handle->problem_desc);
handle->problem_desc = NULL;
grpc_errno = GRPC_FUNCTION_NOT_FOUND;
return -1;
}
/*
* If one of args,argstack,my_dsig is passed in, then we need to send input
* scalars so that the agent can do agent side scheduling
*/
if(args || argstack || my_dsig != -1) {
gs_va_list *vlptr, tmp_va_list;
scalar_args_to_be_transferred = 1;
if(gs_send_int(sock, scalar_args_to_be_transferred) < 0)
goto error_communication_failed;
/*
* make a copy of the va_list if necessary before the call to
* gs_send_input_scalar_args() since it seems to get clobbered and causes
* problems to reuse it for the actual submission.
*/
if(args) {
va_copy(tmp_va_list.args, args->args);
vlptr = &tmp_va_list;
}
else
vlptr = NULL;
if(gs_send_input_scalar_args(vlptr, argstack, sock, handle->problem_desc,
my_dsig, grpc_client_lang,
grpc_client_major) < 0)
goto error_communication_failed;
}
else {
scalar_args_to_be_transferred = 0;
if(gs_send_int(sock, scalar_args_to_be_transferred) < 0)
goto error_communication_failed;
}
/*
* Receive the agent's task id.
*/
if(gs_recv_int(sock, &(handle->agent_taskid)) < 0)
goto error_communication_failed;
/* agent task id useless if not transferring args */
if(!scalar_args_to_be_transferred)
handle->agent_taskid = -1;
/*
* Receive number of servers
*/
if(gs_recv_int(sock, &(handle->num_servers)) < 0)
goto error_communication_failed;
/*
* If no servers return error
*/
if(handle->num_servers <= 0)
goto error_server_not_found;
if(handle->server_list)
gs_free_handle_server_list(handle);
handle->server_list = (gs_server_t **)
CALLOC(handle->num_servers, sizeof(gs_server_t *));
if(!handle->server_list) {
grpc_minor_errno = GRPC_OUT_OF_MEMORY;
goto error_client_internal_error;
}
for(i = 0; i < handle->num_servers; i++) {
handle->server_list[i] = (gs_server_t *) CALLOC(1, sizeof(gs_server_t));
if(gs_recv_string(sock, &msg) < 0)
goto error_communication_failed;
if(gs_decode_server(msg, handle->server_list[i]) < 0) {
grpc_minor_errno = GRPC_SERVER_DECODE;
goto error_client_internal_error;
}
FREE(msg);
}
#ifdef GS_PROFILING
if(grpc_profile_next)
grpc_profile_next->measure_comm = 0.0;
#endif
if(grpc_measure_comm) {
argsize = gs_get_total_arg_size(handle);
if(argsize > GS_ARG_SIZE_THRESH)
if(gs_measure_network_perf(handle) == 0)
gs_sort_servers_on_comp_plus_comm(handle, argsize);
}
if(handle->num_servers > 0) {
if(gs_recv_string(sock, &msg) < 0)
goto error_communication_failed;
if(handle->problem_desc)
gs_free_problem(handle->problem_desc);
handle->problem_desc = (gs_problem_t *) CALLOC(1, sizeof(gs_problem_t));
if(!handle->problem_desc) {
grpc_minor_errno = GRPC_OUT_OF_MEMORY;
goto error_client_internal_error;
}
if(gs_decode_problem(msg, handle->problem_desc) < 0) {
grpc_minor_errno = GRPC_PROBLEM_DECODE;
goto error_client_internal_error;
}
FREE(msg);
}
proxy_close(sock);
handle->srv_idx = 0;
handle->func_name = strdup(func_name);
DBGPRINTF("Got %d servers from agent for problem %s\n",
handle->num_servers, func_name);
return 0;
error_communication_failed:
DBGPRINTF("Client Error: Communication failed\n");
FREE(msg);
if(sock != INVALID_SOCKET)
proxy_close(sock);
grpc_errno = GRPC_COMMUNICATION_FAILED;
return -1;
error_client_internal_error:
DBGPRINTF("Client Error: Client internal error\n");
FREE(msg);
if(sock != INVALID_SOCKET)
proxy_close(sock);
grpc_errno = GRPC_OTHER_ERROR_CODE;
return -1;
error_server_not_found:
DBGPRINTF("Client Error: Server not found\n");
FREE(msg);
if(sock != INVALID_SOCKET)
proxy_close(sock);
grpc_errno = GRPC_SERVER_NOT_FOUND;
return -1;
}


| int gs_get_total_arg_size | ( | grpc_function_handle_t * | handle | ) |
Gets a rough idea of the number of bytes that will be transferred to submit this problem. It's not exact due to GS_VAROUT, etc.
| handle | -- the handle for the function call |
Definition at line 2502 of file gsgrpc.c.
{
int my_dsig, total_bytes;
gs_argument_t *argptr;
my_dsig = pvmgetdsig();
total_bytes = 0;
for(argptr=handle->problem_desc->arglist;argptr;argptr=argptr->next) {
int elsize = 0;
/* For input/output args, double the elsize since it will be
* a round trip. Workspace args are not transferred, so use zero
* for them. For variable length output, we have no idea what the
* size will be, so just choose some small value.
*/
switch(argptr->inout) {
case GS_INOUT:
elsize = 2 * argptr->rows * argptr->cols *
gs_get_element_size(argptr->datatype, my_dsig);
break;
case GS_WORKSPACE:
elsize = 0;
break;
case GS_VAROUT:
elsize = 8;
break;
default:
elsize = argptr->rows * argptr->cols *
gs_get_element_size(argptr->datatype, my_dsig);
}
total_bytes += elsize;
}
return total_bytes;
}


| static int gs_handle_blocking_call | ( | grpc_function_handle_t * | handle, | |
| gs_va_list * | argptr, | |||
| void ** | argstack, | |||
| SOCKET | sock, | |||
| int | my_dsig | |||
| ) | [static] |
Handles sending the data to the server and waiting for the results to come back (for blocking requests only).
| handle | -- the handle representing the function to be called, the server to use, proxy, etc. | |
| argptr | -- va_list of the arguments for this call. one of argptr or argstack should be non-NULL but not both. | |
| argstack | -- array of pointers to the args for this call. one of argptr or argstack should be non-NULL but not both. | |
| sock | -- the socket descriptor for the connection to the server | |
| my_dsig | -- data signature of this machine |
Definition at line 3045 of file gsgrpc.c.
{
int status_tag;
#ifdef GS_SMART_GRIDSOLVE
/*
* Sending has_smart_arg_comm variable to the assigned server.
* This variable specifies whether the remote task requires
* remote communication. This variable will be set to 1,
* if the inputs are stored remotely or if the output arguments
* should be sent remotely or cached locally.
*
*/
if(gs_send_int(sock, handle->problem_desc->has_smart_arg_comm)<0){
ERRPRINTF("SMART: Error sending has smart comm\n");
return -1;
}
if(handle->problem_desc->has_smart_arg_comm){
/*
* If the remote task requires remote communication, then the mapping
* information is sent to the server. This mapping info outlines
* which inputs should be received from client, server file or server
* memory. It also outlines which should be sent to client, stored
* locally or sent remotely to another or
* multiple servers.
*/
if(gs_smart_send_map_info(sock, handle->problem_desc)<0){
ERRPRINTF("SMART : Error sending mapping info\n");
return -1;
}
/*
* The client sends only the input arguments to the server
* which have been outlined in the mapping solution.
*/
if(gs_smart_send_input_args(argptr, argstack, sock, handle->problem_desc,
my_dsig, grpc_client_lang, grpc_client_major) < 0)
return -1;
int pid;
pid=fork();
if(pid==-1){
ERRPRINTF("SMART: Out of memory could not fork\n");
return -1;
}
if(pid==0){
/*
* Send input arguments from client to other servers as outlined by
* mapping solution
*/
if(gs_smart_send_input_args_remotely(sock, handle->problem_desc, my_dsig)<0){
ERRPRINTF("SMART : Error sending smart sending arguments\n");
return -1;
}
_exit(0);
}
}
else{
if(gs_send_input_args(argptr, argstack, sock, handle->problem_desc,
my_dsig, grpc_client_lang, grpc_client_major) < 0)
return -1;
}
#else
if(gs_send_input_args(argptr, argstack, sock, handle->problem_desc,
my_dsig, grpc_client_lang, grpc_client_major) < 0)
return -1;
#endif
#ifdef GS_PROFILING
if(grpc_profile_next) {
GRPC_TIMER_STOP(grpc_profile_next);
grpc_profile_next->send_input = GRPC_TIMER_ELAPSED(grpc_profile_next);
GRPC_TIMER_START(grpc_profile_next);
}
#endif
if(gs_wait_for_output(sock) < 0) {
ERRPRINTF("error waiting for output to be ready\n");
return -1;
}
if(gs_recv_tag(sock, &status_tag) < 0)
return -1;
if(status_tag != GS_PROT_OK) {
ERRPRINTF("Service failed: %s\n", gs_service_error[status_tag]);
return -1;
}
#ifdef GS_SMART_GRIDSOLVE
if(handle->problem_desc->has_smart_arg_comm==1){
/*
* The client receives only the output arguments from the server
* which have been outlined in the mapping solution.
*/
if(gs_smart_recv_output_args(sock, handle->problem_desc, handle->server_list[handle->srv_idx]->data_format,
my_dsig) < 0){
ERRPRINTF("SMART: Error trying to receive output args\n");
return -1;
}
}
else{
if(gs_recv_output_args(sock, handle->problem_desc,
handle->server_list[handle->srv_idx]->data_format,
my_dsig) < 0)
return -1;
}
#else
if(gs_recv_output_args(sock, handle->problem_desc,
handle->server_list[handle->srv_idx]->data_format,
my_dsig) < 0)
return -1;
#endif
#ifdef GS_PROFILING
if(grpc_profile_next) {
GRPC_TIMER_STOP(grpc_profile_next);
grpc_profile_next->recv_output = GRPC_TIMER_ELAPSED(grpc_profile_next);
}
#endif
return 0;
}


| static int gs_handle_nonblocking_call | ( | grpc_function_handle_t * | handle, | |
| grpc_sessionid_t * | sessionId, | |||
| gs_va_list * | argptr, | |||
| void ** | argstack, | |||
| SOCKET | sock, | |||
| int | my_dsig, | |||
| char * | request_id | |||
| ) | [static] |
Handles sending the data to the server and setting up the appropriate data structures to keep track of this request. This is for non-blocking requests only.
| handle | -- the handle representing the function to be called, the server to use, proxy, etc. | |
| sessionId | -- upon return, is set to the session ID for the request | |
| argptr | -- va_list of the arguments for this call. one of argptr or argstack should be non-NULL but not both. | |
| argstack | -- array of pointers to the args for this call. one of argptr or argstack should be non-NULL but not both. | |
| sock | -- the socket descriptor for the connection to the server | |
| my_dsig | -- data signature of this machine | |
| request_id | -- the request ID generated by the server |
Definition at line 3205 of file gsgrpc.c.
{
int idx = get_next_request_id();
grpc_request_t *new_req;
int retval = 0;
#ifdef GS_SMART_GRIDSOLVE
/*
* Sending has_smart_arg_comm variable to the assigned server.
* This variable specifies whether the remote task requires
* remote communication. This variable will be set to 1,
* if the inputs are stored remotely or if the output arguments
* should be sent remotely or cached locally.
*
*/
if(gs_send_int(sock, handle->problem_desc->has_smart_arg_comm)<0){
ERRPRINTF("SMART: Error sending has smart comm\n");
return -1;
}
if(handle->problem_desc->has_smart_arg_comm){
/*
* If the remote task requires remote communication, then the mapping
* information is sent to the server. This mapping info outlines
* which inputs should be received from client, server file or server
* memory. It also outlines which should be sent to client, stored
* locally or sent remotely to another or
* multiple servers.
*/
if(gs_smart_send_map_info(sock, handle->problem_desc)<0){
ERRPRINTF("SMART : Error sending mapping info\n");
return -1;
}
}
#endif
/*
* before forking, call gs_send_input_scalar_args() so that the arg sizes
* will be computed and stored in this problem struct. it's better to do
* this prior to forking because we'd otherwise need to communicate the
* sizes back to the parent process.
*/
if(gs_send_input_scalar_args(argptr, argstack, sock, handle->problem_desc,
my_dsig, grpc_client_lang,
grpc_client_major) < 0)
return -1;
new_req = (grpc_request_t *) malloc(sizeof(grpc_request_t));
if(!new_req || (idx < 0))
return -1;
new_req->request_id = request_id;
new_req->handle = handle;
/*
* we need to dup the problem in case the user submits subsequent requests
* with different arguments.
*/
new_req->problem = (gs_problem_t *) malloc(sizeof(gs_problem_t));
if(!new_req->problem)
return -1;
if(gs_dup_problem(new_req->problem, handle->problem_desc) < 0)
return -1;
grpc_outstanding_requests[idx] = new_req;
grpc_profile_info[idx] = grpc_profile_next;
/* NOTE: On Win32 we do not fork to send the arguments, we send them in this process */
/* TODO: ayk, should replace WIN32 with ifndef HAVE_FORK */
#if defined (WIN32) || defined (WINNT)
grpc_outstanding_requests[idx]->s_pid = 0;
retval = gs_send_input_nonscalar_args(sock, handle->problem_desc, my_dsig);
proxy_close(sock);
#else
grpc_outstanding_requests[idx]->s_pid = fork();
switch (grpc_outstanding_requests[idx]->s_pid) {
case -1:
ERRPRINTF("Failed to fork process to send input data\n");
grpc_request_destruct_free_clear(idx);
return -1;
case 0: /* child */
#ifdef GS_SMART_GRIDSOLVE
if(handle->problem_desc->has_smart_arg_comm==1){
/*
* The client sends only the input arguments to the server
* which have been outlined in the mapping solution.
*/
if(gs_smart_send_input_nonscalar_args(sock, handle->problem_desc, my_dsig) < 0)
_exit(-1);
int pid;
pid=fork();
if(pid==-1){
ERRPRINTF("SMART: Out of memory could not fork\n");
return -1;
}
if(pid==0){
/*
* Send input arguments from client to other servers as outlined by mapping solution
*/
if(gs_smart_send_input_args_remotely(sock ,handle->problem_desc, my_dsig)<0){
ERRPRINTF("SMART : Error sending smart sending arguments\n");
return -1;
}
_exit(0);
}
}
else{
if(gs_send_input_nonscalar_args(sock, handle->problem_desc, my_dsig) < 0)
_exit(-1);
}
#else
if(gs_send_input_nonscalar_args(sock, handle->problem_desc, my_dsig) < 0)
_exit(-1);
#endif
proxy_close(sock);
_exit(0);
default: /* parent */
proxy_close(sock);
}
#endif
*sessionId = idx;
return retval;
}


| int gs_measure_network_perf | ( | grpc_function_handle_t * | handle | ) |
Performs quick network measurement to some of the servers in the list.
| handle | -- the function handle for this request |
Definition at line 2303 of file gsgrpc.c.
{
int i, len, ns, nping;
char *msg;
grpc_profile_t profile_tmp;
memset(&profile_tmp, 0, sizeof(grpc_profile_t));
#ifdef GS_PROFILING
GRPC_TIMER_START(&profile_tmp);
#endif
ns = MIN(handle->num_servers, grpc_measure_comm_num_servers);
len = 32 * 1024;
msg = (char *)malloc(len);
if(!msg)
return -1;
nping = 0;
for(i=0;i<handle->num_servers;i++) {
char srv_cid[2*CID_LEN+1];
grpc_cache_entry_t *ent;
double elapsed_time;
proxy_cid_to_str(srv_cid, handle->server_list[i]->componentid);
if(grpc_comm_cache) {
ent = (grpc_cache_entry_t *) icl_hash_find(grpc_comm_cache, srv_cid);
/* check if this entry is out of date */
if(ent) {
struct timeval ctv;
gettimeofday(&ctv, NULL);
if(ctv.tv_sec - ent->tv.tv_sec > grpc_measure_comm_cache_ttl)
ent = NULL;
}
}
else
ent = NULL;
if(ent) {
handle->server_list[i]->comm_bw = ent->comm_bw;
}
else {
if(gs_do_ping(handle->server_list[i], msg, len, &elapsed_time) < 0) {
handle->server_list[i]->comm_bw = 0.0;
}
else {
handle->server_list[i]->comm_bw = len / elapsed_time;
if(grpc_comm_cache) {
ent = (grpc_cache_entry_t *)malloc(sizeof(grpc_cache_entry_t));
if(ent) {
char *cid_dup;
cid_dup = strdup(srv_cid);
if(!cid_dup) {
free(ent);
}
else {
void *old_ent;
gettimeofday(&(ent->tv), NULL);
ent->comm_bw = handle->server_list[i]->comm_bw;
icl_hash_update_insert(grpc_comm_cache, cid_dup, ent, &old_ent);
}
}
}
}
nping++;
}
if(nping == ns)
break;
}
free(msg);
#ifdef GS_PROFILING
GRPC_TIMER_STOP(&profile_tmp);
if(grpc_profile_next)
grpc_profile_next->measure_comm = GRPC_TIMER_ELAPSED(&profile_tmp);
#endif
return 0;
}


| static int gs_notify_agent_of_cancel | ( | grpc_function_handle_t * | handle, | |
| char * | reqid | |||
| ) |
Notify the agent that the client cancelled the request.
| handle | -- function handle from the cancelled request | |
| reqid | -- request ID of the cancelled request |
Definition at line 3361 of file gsgrpc.c.
{
char *msg, srv_cid[2*CID_LEN+1];
SOCKET sock;
int tag, agent_taskid;
#if !defined (WIN32) && !defined (WINNT)
pid_t childpid;
childpid = fork();
if(childpid < 0) {
ERRPRINTF("Failed to fork.\n");
return -1;
}
if(childpid > 0)
return 0;
#endif
if(handle->num_calls > 1)
agent_taskid = -1;
else
agent_taskid = handle->agent_taskid;
/* all code after here is executed in the child process */
if((sock = gs_connect_to_agent()) == INVALID_SOCKET) {
grpc_errno = GRPC_RPC_REFUSED;
_exit(-1);
}
proxy_cid_to_str(srv_cid, handle->server_list[handle->srv_idx]->componentid);
if((gs_send_tag(sock, GS_PROT_NOTIFY_CANCEL) < 0) ||
(gs_send_string(sock, VERSION) < 0)) {
ERRPRINTF("failed to send tag\n");
close_socket(sock);
_exit(-1);
}
if(gs_recv_tag(sock, &tag) < 0) {
ERRPRINTF("Error communicating with agent.\n");
close_socket(sock);
_exit(-1);
}
if(tag != GS_PROT_OK) {
if(tag == GS_PROT_VERSION_MISMATCH)
ERRPRINTF("Error: Agent is an incompatible version\n");
else
ERRPRINTF("Error: Agent refused with code %d\n", tag);
close_socket(sock);
_exit(-1);
}
if(gs_encode_cancel_notification(&msg, srv_cid, reqid, agent_taskid) < 0)
{
ERRPRINTF("Failed to encode message\n");
close_socket(sock);
_exit(-1);
}
if(gs_send_string(sock, msg) < 0) {
ERRPRINTF("failed to send tag\n");
free(msg);
close_socket(sock);
_exit(-1);
}
free(msg);
#if !defined (WIN32) && !defined (WINNT)
close_socket(sock);
_exit(0);
#endif
return 0;
}


| static int gs_notify_agent_of_failure | ( | grpc_function_handle_t * | handle, | |
| char * | reqid | |||
| ) | [static] |
Notify the agent that the server failed to handle the request.
| handle | -- function handle from the failed request | |
| reqid | -- request ID of the failed request |
Definition at line 3448 of file gsgrpc.c.
{
char *msg, srv_cid[2*CID_LEN+1];
SOCKET sock;
int tag, agent_taskid;
#if !defined (WIN32) && !defined (WINNT)
pid_t childpid;
childpid = fork();
if(childpid < 0) {
ERRPRINTF("Failed to fork.\n");
return -1;
}
if(childpid > 0)
return 0;
#endif /* WIN32 */
if(handle->num_calls > 1)
agent_taskid = -1;
else
agent_taskid = handle->agent_taskid;
/* all code after here is executed in the child process */
if((sock = gs_connect_to_agent()) == INVALID_SOCKET) {
grpc_errno = GRPC_RPC_REFUSED;
_exit(-1);
}
proxy_cid_to_str(srv_cid, handle->server_list[handle->srv_idx]->componentid);
if((gs_send_tag(sock, GS_PROT_NOTIFY_FAILURE) < 0) ||
(gs_send_string(sock, VERSION) < 0)) {
ERRPRINTF("failed to send tag\n");
close_socket(sock);
_exit(-1);
}
if(gs_recv_tag(sock, &tag) < 0) {
ERRPRINTF("Error communicating with agent.\n");
close_socket(sock);
_exit(-1);
}
if(tag != GS_PROT_OK) {
if(tag == GS_PROT_VERSION_MISMATCH)
ERRPRINTF("Error: Agent is an incompatible version\n");
else
ERRPRINTF("Error: Agent refused with code %d\n", tag);
close_socket(sock);
_exit(-1);
}
if(gs_encode_failure_notification(&msg, srv_cid, reqid, agent_taskid) < 0)
{
ERRPRINTF("Failed to encode message\n");
close_socket(sock);
_exit(-1);
}
if(gs_send_string(sock, msg) < 0) {
ERRPRINTF("failed to send tag\n");
free(msg);
close_socket(sock);
_exit(-1);
}
free(msg);
#if !defined (WIN32) && !defined (WINNT)
close(sock);
_exit(0);
#endif /* WIN32 */
return 0;
}


| static int gs_parse_host_info | ( | char * | host_str, | |
| ipaddr_t * | ip, | |||
| in_port_t * | port, | |||
| ipaddr_t * | proxyip, | |||
| in_port_t * | proxyport, | |||
| char * | cid | |||
| ) |
Parses an "assigned server" string specified by the user. The format of this string should be: serverhost_PoD_serverport_PrD_proxyhost_PoD_proxyport where _PoD_ represents the port delimiter and _PrD_ represents the proxy delimiter. Currently the actual format is: serverhost/serverportproxyhost/proxyport [if the delimiters are changed this routine does not need to be changed]
| host_str | -- the host/portproxy/pport string specified by the user. | |
| ip | -- on return, the server's IP address is stored in this variable | |
| port | -- on return, the server's port number is stored in this variable | |
| proxyip | -- on return, the proxy's IP address is stored in this variable | |
| proxyport | -- on return, the proxy's port number is stored in this variable | |
| cid | -- on return, the component ID (if it was specified as part of the string) is stored in this variable |
Definition at line 2906 of file gsgrpc.c.
{
char *tok, *component_tok = NULL, *proxy_tok = NULL, delim[2];
delim[0] = GS_PROXY_DELIM;
delim[1] = '\0';
/*
* first get the part before the proxy delimiter. this will be the server
* host name and port.
*/
tok = strtok(host_str, delim);
if(!tok)
goto gs_parse_host_info_error;
/*
* copy this token for use later since strtok trashes things
*/
component_tok = strdup(tok);
if(!component_tok)
goto gs_parse_host_info_error;
/*
* now get the proxy part of the string
*/
tok = strtok(NULL, delim);
if(!tok) {
/*
* no proxy specified
*/
proxy_tok = NULL;
*proxyip = 0;
*proxyport = 0;
memset(cid, 0xFF, CID_LEN);
}
else {
proxy_tok = strdup(tok);
if(!proxy_tok)
goto gs_parse_host_info_error;
if(gs_parse_host_port(proxy_tok, proxyip, proxyport) < 0)
goto gs_parse_host_info_error;
}
/*
* check whether the server host name looks like a component ID
*/
if(component_tok[0] == '0' &&
(component_tok[1] == 'x' || component_tok[1] == 'X')) {
char delim[2];
if(*proxyip == 0) {
ERRPRINTF("If specifying a cid, proxy must be specified\n");
goto gs_parse_host_info_error;
}
delim[0] = GS_PORT_DELIM;
delim[1] = '\0';
tok = strtok(component_tok, delim);
if(!tok)
goto gs_parse_host_info_error;
proxy_str_to_cid(cid, tok);
*ip = 0;
tok = strtok(NULL, delim);
if(!tok)
goto gs_parse_host_info_error;
*port = atoi(tok);
}
else {
if(*proxyip != 0) {
ERRPRINTF
("If proxy is used, component ID must be specified (not IP)\n");
goto gs_parse_host_info_error;
}
memset(cid, 0xFF, CID_LEN);
if(gs_parse_host_port(component_tok, ip, port) < 0)
goto gs_parse_host_info_error;
}
if(component_tok)
free(component_tok);
if(proxy_tok)
free(proxy_tok);
return 0;
gs_parse_host_info_error:
if(component_tok)
free(component_tok);
if(proxy_tok)
free(proxy_tok);
return -1;
}


| static int gs_parse_host_port | ( | char * | str, | |
| ipaddr_t * | ip, | |||
| in_port_t * | port | |||
| ) |
Parse the host/port part of the "assigned server" string.
| str | -- the host/port string specified by the user. | |
| ip | -- on return, the server's IP address is stored in this variable | |
| port | -- on return, the server's port number is stored in this variable |
Definition at line 2836 of file gsgrpc.c.
{
struct hostent *hp;
char *tok, *host_tok = NULL, *port_tok = NULL, delim[2];
delim[0] = GS_PORT_DELIM;
delim[1] = '\0';
tok = strtok(str, delim);
if(!tok)
goto gs_parse_host_port_error;
host_tok = strdup(tok);
if(!host_tok)
goto gs_parse_host_port_error;
tok = strtok(NULL, delim);
if(!tok)
goto gs_parse_host_port_error;
port_tok = strdup(tok);
if(!port_tok)
goto gs_parse_host_port_error;
if((hp = gethostbyname(host_tok)) == NULL)
goto gs_parse_host_port_error;
memcpy((void *) ip, hp->h_addr_list[0], sizeof(*ip));
*port = atoi(port_tok);
if(host_tok)
free(host_tok);
if(port_tok)
free(port_tok);
return 0;
gs_parse_host_port_error:
if(host_tok)
free(host_tok);
if(port_tok)
free(port_tok);
return -1;
}

| static int gs_req_child_waitpid | ( | grpc_request_t * | req, | |
| int | options | |||
| ) | [static] |
Checks the status of the child process of a previous non-blocking request to see if it has completed. If options is WNOHANG, block until the child terminates.
| req | -- the request whose child we want to wait for | |
| options | -- the options specificed to waitpid (e.g. WNOHANG for non-blocking or 0 for blocking) |
Definition at line 1172 of file gsgrpc.c.
{
pid_t pid, tmp_pid;
int stat;
pid = waitpid(req->s_pid, &stat, options);
switch (pid) {
case WAIT_ABANDONED: /* -1 */
/*
* if we reach here, most likely it's because the user has their own
* signal handler catching SIGCHLD signals and they're calling waitpid
* on the process forked by grpc, so it's gone by the time we get here.
* in any case, just clear the s_pid field so we won't wait on it again
* and return normally.
*/
tmp_pid = req->s_pid;
req->s_pid = -1;
return tmp_pid;
case WAIT_TIMEOUT: /* 0 */
/*
* the child process is still sending the data
*/
return 0;
default:
/*
* the child process has completed
*/
tmp_pid = req->s_pid;
req->s_pid = -1;
return tmp_pid;
}
}

| static grpc_error_t gs_resubmit_common | ( | grpc_sessionid_t | sessionID | ) | [static] |
This is common code used by grpc_probe_ft() and grpc_wait_ft(). The resubmission of failed jobs is handled here.
| sessionId | -- the session ID of the previously submitted request. |
Definition at line 4873 of file gsgrpc.c.
{
grpc_function_handle_t *handle;
int tag;
SOCKET sock;
int my_dsig;
char *msg, *request_id = NULL;
gs_server_t *srv;
if((sessionID < 0) || (sessionID >= MAX_GRPC_REQUESTS))
GRPC_RETURN(GRPC_INVALID_SESSION_ID, GRPC_NO_MINOR_ERROR);
if(!grpc_outstanding_requests[sessionID])
GRPC_RETURN(GRPC_INVALID_SESSION_ID, GRPC_NO_MINOR_ERROR);
handle = grpc_outstanding_requests[sessionID]->handle;
if(!handle)
GRPC_RETURN(GRPC_OTHER_ERROR_CODE, GRPC_NULL_FUNCTION_HANDLE);
if(!handle->func_name)
GRPC_RETURN(GRPC_OTHER_ERROR_CODE, GRPC_NULL_FUNCTION_NAME);
srv = handle->server_list[handle->srv_idx];
sock = gs_connect_to_host(srv->componentid, srv->ipaddress, srv->port,
srv->proxyip, srv->proxyport);
if(sock < 0)
GRPC_RETURN(GRPC_RPC_REFUSED, GRPC_SERVER_CONNECTION);
my_dsig = pvmgetdsig();
handle->agent_taskid = -1;
if(gs_encode_problem_solve_request(&msg, handle->func_name,
grpc_user, grpc_host, grpc_domain, grpc_cid_str, my_dsig,
handle->agent_taskid, srv->score) < 0) {
proxy_close(sock);
GRPC_RETURN(GRPC_OTHER_ERROR_CODE, GRPC_SOLVE_REQ_ENCODE);
}
tag = GS_PROT_PROBLEM_SOLVE;
if((gs_send_tag(sock, tag) < 0) ||
(gs_send_string(sock, VERSION) < 0)) {
proxy_close(sock);
GRPC_RETURN(GRPC_COMMUNICATION_FAILED, GRPC_NO_MINOR_ERROR);
}
if(gs_recv_tag(sock, &tag) < 0) {
proxy_close(sock);
GRPC_RETURN(GRPC_COMMUNICATION_FAILED, GRPC_NO_MINOR_ERROR);
}
if(tag != GS_PROT_OK) {
if(tag == GS_PROT_VERSION_MISMATCH)
grpc_minor_errno = GRPC_VERSION_MISMATCH;
else
grpc_minor_errno = GRPC_NO_MINOR_ERROR;
proxy_close(sock);
GRPC_RETURN(GRPC_OTHER_ERROR_CODE, grpc_minor_errno);
}
tag = GS_PROT_NONBLOCKING;
if(gs_send_tag(sock, tag) < 0) {
proxy_close(sock);
GRPC_RETURN(GRPC_COMMUNICATION_FAILED, GRPC_NO_MINOR_ERROR);
}
if(gs_send_string(sock, msg) < 0) {
proxy_close(sock);
GRPC_RETURN(GRPC_COMMUNICATION_FAILED, GRPC_NO_MINOR_ERROR);
}
free(msg);
if(gs_recv_tag(sock, &tag) < 0) {
proxy_close(sock);
GRPC_RETURN(GRPC_COMMUNICATION_FAILED, GRPC_NO_MINOR_ERROR);
}
if(tag != GS_PROT_OK) {
switch (tag) {
case GS_SVC_ERR_EXEC:
proxy_close(sock);
GRPC_RETURN(GRPC_FUNCTION_NOT_FOUND, GRPC_NO_MINOR_ERROR);
default:
ERRPRINTF("%s\n", gs_service_error[tag]);
proxy_close(sock);
GRPC_RETURN(GRPC_OTHER_ERROR_CODE, tag);
break;
}
}
if(gs_recv_string(sock, &request_id) < 0) {
proxy_close(sock);
GRPC_RETURN(GRPC_COMMUNICATION_FAILED, GRPC_NO_MINOR_ERROR);
}
if(gs_send_input_args(NULL, NULL, sock, handle->problem_desc,
my_dsig, grpc_client_lang, grpc_client_major) < 0) {
proxy_close(sock);
GRPC_RETURN(GRPC_COMMUNICATION_FAILED, GRPC_NO_MINOR_ERROR);
}
/*
* free the old request id and assign the new one
*/
free(grpc_outstanding_requests[sessionID]->request_id);
grpc_outstanding_requests[sessionID]->request_id = request_id;
proxy_close(sock);
GRPC_RETURN(GRPC_NO_ERROR, GRPC_NO_MINOR_ERROR);
}

| static grpc_error_t gs_resubmit_common | ( | int | ) |

| static int gs_server_compare_total_time | ( | const void * | p1, | |
| const void * | p2 | |||
| ) | [static] |
Comparison function for use in sorting the server list. This function is used by quicksort.
| p1 | -- A pointer to a server structure s1 | |
| p2 | -- A pointer to a server structure s2 |
Definition at line 2412 of file gsgrpc.c.
{
gs_server_t *s1, *s2;
double s1_time, s2_time;
if(!p1 || !p2) return 0;
s1 = *((gs_server_t **) p1);
s2 = *((gs_server_t **) p2);
s1_time = s1->score + s1->comm_time;
s2_time = s2->score + s2->comm_time;
/* if the measurements are pretty close, then we just
* consider them equal.
*/
if(abs(s1_time - s2_time) < grpc_measure_comm_time_thresh)
return 0;
if(s1_time > s2_time)
return 1;
if(s1_time < s2_time)
return -1;
return 0;
}

| int gs_smart_map_ft_X | ( | char * | mapper_name | ) |
Definition at line 6354 of file gsgrpc.c.
{
return gs_smart_map_two_cycles(mapper_name, "disable_remote_comm");
}

| int gs_smart_map_two_cycles | ( | char * | mapper_name, | |
| char * | comm_type | |||
| ) |
Generates a mapping solution for a group of tasks.
| mapper_name | -- name of the called mapping heuristic which will generate mapping solution |
Definition at line 6064 of file gsgrpc.c.
{
#ifdef GS_SMART_GRIDSOLVE
/*
* list of handles session ids and blocking array of the group of
* tasks to be mapped. These structures are initialised
* when gs_smart_get_handle_list is called which gets the list of
* handles,session ids and blocking arrays which were initialised
* in the previous pass through the group of tasks.
* This is used to generate the app_pm.
*
*/
grpc_function_handle_t ** handle_list;
int nb_tasks;
int ** blocking_array;
grpc_sessionid_t ** session_ids;
/*
* application performance model is used by agent
* to generate task graph for the group of tasks.
*/
gs_smart_app_pm * app_pm=NULL;
/*
* task graph and network performance model
* used by mapping heuristic to generate
* a mapping solution for the group of tasks.
*/
gs_smart_tg * tg=NULL;
gs_smart_netpm * netpm=NULL;
call_type=GS_SMART_TWO_PASS_CALL;
group_type=GS_SMART_IMPLICIT_GROUP;
if(!mapper_name){
ERRPRINTF("SMART : Error mapper name is NULL\n");
smart_phase=GS_SMART_MAP_FAIL;
return -1;
}
/*
* The first time gs_smart_map is called
* the GS_SMART_TASK_DISCOVERY phase is set, the
* mapping parameters parameters are then set. After this we enter the first pass (pass 0)
* through the scope of the group of tasks, this is done by returning 1.
* In this pass task discovery is performed.
*/
if((current_pass==0) && (smart_phase==GS_SMART_STANDARD_EXEC)){
/* Free the previous handle list */
if(gs_smart_free_handle_list()<0){
ERRPRINTF("SMART: Error freeing handle list\n");
return -1;
}
/*** First time this function is called enter here ***/
smart_phase=GS_SMART_TASK_DISCOVERY;
nb_mapped_tasks_executed=0;
total_nb_mapped_tasks=0;
/*
* if mapper name is left empty use default mapper
*/
if(strcmp(mapper_name, "")==0){
if(gs_smart_set_mapper_type("greedy_map")<0){
ERRPRINTF("SMART: Default mapper not found\n");
smart_phase=GS_SMART_MAP_FAIL;
return -1;
}
}
else{
if(gs_smart_set_mapper_type(mapper_name)<0){
ERRPRINTF("SMART: %s mapper not found\n", mapper_name);
smart_phase=GS_SMART_MAP_FAIL;
return -1;
}
}
if(strcmp(comm_type, "")==0){
set_comm_type="enable_remote_comm";
}
else{
if((strcmp(comm_type,"enable_remote_comm")==0) |
(strcmp(comm_type, "disable_remote_comm")==0) |
(strcmp(comm_type, "no_dep")==0) |
(strcmp(comm_type, "server_comm")==0)){
set_comm_type=comm_type;
}
else{
ERRPRINTF("SMART : Did not recognise the second parameter to GS_SMART_MAP\n");
set_comm_type="enable_remote_comm";
}
}
return 1;
}
/*
* The second time gs_smart_map is called
* the GS_SMART_MAPPING phase is set.
* Once this is done the group of tasks is mapped.
* After this is the second pass (pass 1)
* through the scope of the group of tasks. Therefore 1 is returned to enter second pass.
* On this pass through the group of tasks, each called handle is executed
* according to the mapping. This phase is called the GS_SMART_EXEC_CALLED_HANDLES phase.
*/
else if((current_pass==0) && (smart_phase==GS_SMART_TASK_DISCOVERY)){
/*** Second time this function is called enter here ***/
smart_phase=GS_SMART_MAPPING;
/*
* Get the stored list of handles which was initalised on the first pass through
* the group of tasks. These are the handles of each task in the group of tasks
* which are to be mapped.
*/
if(gs_smart_get_handle_list(&handle_list,&session_ids, &blocking_array, &nb_tasks)<0){
ERRPRINTF("SMART: Error getting handle list\n");
smart_phase=GS_SMART_MAP_FAIL;
return -1;
}
if((!handle_list) || (!session_ids) || (!blocking_array)) return -1;
app_pm=(gs_smart_app_pm *)calloc(1, sizeof(gs_smart_app_pm));
if(!app_pm){
smart_phase=GS_SMART_MAP_FAIL;
return -1;
}
/*
* Generate the application performance model based on the stored
* list of handles and blocking array.
*/
if(gs_smart_generate_app_pm(handle_list, blocking_array, nb_tasks, app_pm)<0){
ERRPRINTF("SMART: Error building application performance model\n");
smart_phase=GS_SMART_MAP_FAIL;
return -1;
}
tg = (gs_smart_tg *)calloc(1,sizeof(gs_smart_tg));
netpm=(gs_smart_netpm *)calloc(1, sizeof(gs_smart_netpm));
if( (!tg) || (!netpm)){
smart_phase=GS_SMART_MAP_FAIL;
return -1;
}
/*
* Send app_pm to agent. The agent then generates the task graph
* based on the app_pm and the information in the idl files of each
* task which is stored on the ageny.
*
* The agent also sends back the a list of servers and the
* network performance model is generated from this list of servers
*/
if(gs_smart_generate_netpm_and_task_graph(app_pm, tg, netpm,set_comm_type)){
ERRPRINTF("SMART: Error generating task graph\n");
smart_phase=GS_SMART_MAP_FAIL;
return -1;
}
/*
* THESE FUNCTIONS ARE JUST TEMPORARY FOR DEMONSTRATION OF HOW
* SMARTGRIDSOLVE EXTENSION WORKS
*/
/*
if(gs_smart_net_pm_print_to_dotgraph(netpm, "smart_graphs/netpm.dot")<0){
ERRPRINTF("SMART : Error printing network performance model dotgraph\n");
}
if(gs_smart_tg_print_to_dotgraph(tg, "smart_graphs/task_graph.dot")<0){
ERRPRINTF("SMART : Error printing dotgraph\n ");
return -1;
}
system("dot -Tjpg smart_graphs/task_graph.dot -o smart_graphs/task_graph.jpg");
system("dot -Tjpg smart_graphs/netpm.dot -o smart_graphs/netpm.jpg");
*/
if(gs_smart_get_mapper_type(&mapper_name)<0){
ERRPRINTF("SMART: Error getting automatic mapper type\n");
smart_phase=GS_SMART_MAP_FAIL;
return -1;
}
/*
* Call the mapping heuristic (mapper_name) specified by the application programmer.
* The group of tasks is mapped based on the task graph and network performance
* model. This function generates a mapping solution
* (best_mg in gs_smart_mapping_solution.h) which will be used when
* executing the group of tasks.
*/
if(gs_smart_map_common(mapper_name, tg, netpm, &total_nb_mapped_tasks)<0){
ERRPRINTF("SMART: Error doing automatic mapping");
smart_phase=GS_SMART_MAP_FAIL;
return -1;
}
smart_phase=GS_SMART_EXEC_CALLED_HANDLES;
current_pass=1;
return 1;
}
/*
* The third time gs_smart_map is called
* we reset the current pass variable and set
* the smart_phase to GS_SMART_STANDARD_EXEC so that each of the called handles
* is executed in standard GridSolve.
* And then we exit out of the scope of the group of tasks which is done by returning 0;
*/
else if((current_pass==1) && (smart_phase==GS_SMART_EXEC_CALLED_HANDLES)){
current_pass=0;
smart_phase=GS_SMART_STANDARD_EXEC;
if(app_pm){
if(gs_smart_app_pm_free(app_pm)<0){
ERRPRINTF("SMART : Error freeing application performance model\n");
smart_phase=GS_SMART_MAP_FAIL;
return -1;
}
}
if(tg){
if(gs_smart_tg_free(tg)<0){
ERRPRINTF("SMART : Error freeing task graph\n");
smart_phase=GS_SMART_MAP_FAIL;
return -1;
}
}
if(netpm){
if(gs_smart_netpm_free(netpm)<0){
ERRPRINTF("SMART : Error freeing network performance model\n");
smart_phase=GS_SMART_MAP_FAIL;
return -1;
}
}
return 0;
}
return 0;
#else
if(current_pass==0){
printf("SMART: Unable to map tasks as GRIDSOLVE was not configured with the SMARTGRIDSOLVE extension\n");
printf("SMART: The application will execute normally\n");
current_pass++;
return 1;
}
if(current_pass==1){
current_pass=0;
return 0;
}
#endif
return 0;
}

| int gs_smart_map_X | ( | char * | mapper_name | ) |
Definition at line 6332 of file gsgrpc.c.
{
#ifdef GS_SMART_GRIDSOLVE
if(smart_phase==GS_SMART_EXEC_TASK_FAIL){
current_pass=0;
smart_phase=GS_SMART_STANDARD_EXEC;
}
#endif
return gs_smart_map_two_cycles(mapper_name, "enable_remote_comm");
}

| int gs_sort_servers_on_comp_plus_comm | ( | grpc_function_handle_t * | handle, | |
| int | data_size | |||
| ) |
Now that the communication bandwidth is computed, we can re-sort the server list. Combine the computation time estimate provided by the agent with a communication time estimate computed here (total number of bytes to be transferred / comm_bw).
| handle | -- the function handle for this request | |
| data_size | -- number of bytes to be transferred |
Definition at line 2452 of file gsgrpc.c.
{
gs_server_t *srv;
double avg_bw, sum;
int i, nnzs;
sum = avg_bw = 0.0;
nnzs = 0;
for(i=0;i<handle->num_servers;i++) {
srv = handle->server_list[i];
if(srv->comm_bw != 0.0) {
sum += srv->comm_bw;
nnzs++;
}
}
if(nnzs > 0)
avg_bw = sum / (double) nnzs;
if(avg_bw == 0.0)
avg_bw = 20000.0;
for(i=0;i<handle->num_servers;i++) {
srv = handle->server_list[i];
if(srv->comm_bw == 0.0)
srv->comm_time = data_size / avg_bw;
else
srv->comm_time = data_size / srv->comm_bw;
}
/* Sort the servers */
qsort(handle->server_list, handle->num_servers, sizeof(gs_server_t *),
gs_server_compare_total_time);
return 0;
}


| grpc_error_t gs_wait_common | ( | grpc_request_t * | req | ) |
This is common code used by grpc_wait() and grpc_retrieve() to wait for a request to complete.
| req | -- the previously submitted request to wait for. |
Definition at line 4127 of file gsgrpc.c.
{
int my_dsig;
SOCKET sock;
int tag;
gs_server_t *srv;
grpc_minor_errno = GRPC_NO_MINOR_ERROR;
my_dsig = pvmgetdsig();
if(!req->handle)
GRPC_RETURN(GRPC_INVALID_SESSION_ID, GRPC_NO_MINOR_ERROR);
#ifdef GS_SMART_GRIDSOLVE
/*
* Count the number of output arguments that should be
* received from the server as outlined in the mapping
* solution. If there are none the function returns.
*/
gs_argument_t *argptr;
int nb_args_to_receive=0;
for(argptr= req->handle->problem_desc->arglist;argptr!=NULL;argptr=argptr->next) {
if(argptr->objecttype!=GS_SCALAR){
if( ( argptr->inout==GS_INOUT ) || ( argptr->inout==GS_OUT ) ) {
if(argptr->output_arg_sent_remotely==0) nb_args_to_receive++;
}
}
}
if(nb_args_to_receive==0){
GRPC_RETURN(GRPC_NO_ERROR, GRPC_NO_MINOR_ERROR);
}
#endif
if(req->s_pid > 0)
gs_req_child_waitpid(req, GS_WBLOCK);
srv = req->handle->server_list[req->handle->srv_idx];
sock = gs_connect_to_host(srv->componentid, srv->ipaddress,
srv->port, srv->proxyip, srv->proxyport);
if(sock == INVALID_SOCKET)
GRPC_RETURN(GRPC_COMMUNICATION_FAILED, GRPC_SERVER_CONNECTION);
if((gs_send_tag(sock, GS_PROT_AWAIT_COMPLETION) < 0) ||
(gs_send_string(sock, VERSION) < 0))
goto error_communication_failed;
if(gs_recv_tag(sock, &tag) < 0)
goto error_communication_failed;
if(tag != GS_PROT_OK) {
if(tag == GS_PROT_VERSION_MISMATCH)
grpc_minor_errno = GRPC_VERSION_MISMATCH;
else
grpc_minor_errno = GRPC_NO_MINOR_ERROR;
GRPC_RETURN(GRPC_OTHER_ERROR_CODE, grpc_minor_errno);
}
if(gs_send_string(sock, req->request_id) < 0)
goto error_communication_failed;
#ifdef GS_SMART_GRIDSOLVE
/*
* For each output argument send the variable output_arg_sent_remotely to
* the server. This specifies whether the output arg is sent remotely or
* back to the client as outlined by the mapping solution.
*/
for(argptr= req->handle->problem_desc->arglist;argptr!=NULL;argptr=argptr->next) {
if(argptr->objecttype!=GS_SCALAR){
if( ( argptr->inout==GS_INOUT ) || ( argptr->inout==GS_OUT ) ) {
if(gs_send_int(sock, argptr->output_arg_sent_remotely) < 0) {
ERRPRINTF("gs_send output remote param\n");
return -1;
}
}
}
}
#endif
if(gs_wait_for_output(sock) < 0)
goto error_communication_failed;
if(gs_recv_tag(sock, &tag) < 0)
goto error_communication_failed;
if(tag != GS_PROT_OK) {
ERRPRINTF("Service failed: %s\n", gs_service_error[tag]);
grpc_minor_errno = tag;
goto error_protocol_error;
}
#ifdef GS_SMART_GRIDSOLVE
/*
* The client receives only the output arguments from the server
* which have been outlined in the mapping solution.
*/
if(gs_smart_recv_output_args_from_server(sock, req->problem, req->handle->problem_desc,
req->handle->server_list[req->handle->srv_idx]->data_format, my_dsig) < 0){
goto error_communication_failed;
}
#else
if(gs_recv_output_args(sock, req->problem,
req->handle->server_list[req->handle->srv_idx]->data_format,
my_dsig) < 0)
goto error_communication_failed;
#endif
proxy_close(sock);
GRPC_RETURN(GRPC_NO_ERROR, GRPC_NO_MINOR_ERROR);
error_communication_failed:
if(sock != INVALID_SOCKET)
proxy_close(sock);
if(gs_notify_agent_of_failure(req->handle, req->request_id) < 0)
ERRPRINTF("Warning: failed to notify agent of server failure.\n");
GRPC_RETURN(GRPC_COMMUNICATION_FAILED, grpc_minor_errno);
error_protocol_error:
if(sock != INVALID_SOCKET)
proxy_close(sock);
if(gs_notify_agent_of_failure(req->handle, req->request_id) < 0)
ERRPRINTF("Warning: failed to notify agent of server failure.\n");
GRPC_RETURN(GRPC_SESSION_FAILED, grpc_minor_errno);
}


agent_host_info_t* agent_resolved = NULL [static] |
int current_pass = 0 [static] |
| char grpc_cid_str[2 *CID_LEN+1] |
| int grpc_client_lang = GS_CALL_FROM_C |
| int grpc_client_major = 'r' |
| icl_hash_t* grpc_comm_cache = NULL |
| char grpc_domain[GRPC_USER_INFO_LEN] |
| grpc_error_t grpc_errno = GRPC_NO_ERROR |
| char* GRPC_ERROR_MESSAGES[] |
{
"Success",
"GRPC client not initialized yet",
"GRPC client already initialized",
"Specified configuration file not found",
"An error occurred parsing or processing the configuration file",
"GRPC client cannot find any server",
"GRPC client cannot find the function on the default server",
"Function handle is not valid",
"Session ID is not valid",
"RPC invocation refused by the server",
"Communication with the server failed somehow",
"The specified session failed",
"Call has not completed",
"No calls have completed",
"Internal error detected",
"Error description string requested for an unknown error code",
"Highest error code; used to bound error codes [does not denote actual error]"
}
Text descriptions of the error tags defined above.
grpc_error_t grpc_errors[MAX_GRPC_REQUESTS] [static] |
int grpc_initialized = FALSE [static] |
int grpc_last_failed_idx = -1 [static] |
grpc_sessionid_t grpc_last_failed_sid[MAX_GRPC_REQUESTS] [static] |
| int grpc_measure_comm = 1 |
| int grpc_measure_comm_cache_ttl = GS_DEFAULT_CACHE_TTL |
| int grpc_measure_comm_num_servers = GS_MAX_PINGS |
| double grpc_measure_comm_time_thresh = GS_DEFAULT_TIME_THRESH |
| gs_service_error_enum_t grpc_minor_errno = GRPC_NO_MINOR_ERROR |
| char* GRPC_MINOR_ERROR_MESSAGES[] |
gs_service_error_enum_t grpc_minor_errors[MAX_GRPC_REQUESTS] [static] |
grpc_request_t* grpc_outstanding_requests[MAX_GRPC_REQUESTS] [static] |
grpc_profile_t* grpc_profile_info[MAX_GRPC_REQUESTS] [static] |
| grpc_profile_t* grpc_profile_next = NULL |
| int grpc_user_set_major = FALSE |
1.6.3-20100507