#include <stdlib.h>#include <stdio.h>#include <string.h>#include "comm_encode.h"#include "comm_data.h"#include "utility.h"
Go to the source code of this file.
Functions | |
| int | gs_encode_cancel_notification (char **msg, char *server_cid, char *request_id, int agent_taskid) |
| int | gs_decode_cancel_notification (char *msg, char **server_cid, char **request_id, int *agent_taskid) |
| int | gs_encode_failure_notification (char **msg, char *server_cid, char *request_id, int agent_taskid) |
| int | gs_decode_failure_notification (char *msg, char **server_cid, char **request_id, int *agent_taskid) |
| int | gs_encode_problem_complete_notification (char **msg, char *server_cid, char *request_id, int agent_taskid, double run_time) |
| int | gs_decode_problem_complete_notification (char *msg, char **server_cid, char **request_id, int *agent_taskid, double *run_time) |
| int | gs_encode_problem_solve_notification (char **msg, char *problem_name, double est_time, char *server_cid, char *user_name, char *host_name, char *client_cid, char *request_id, int agent_taskid, double agent_est_time) |
| int | gs_decode_problem_solve_notification (char *msg, char **problem_name, double *est_time, char **server_cid, char **user_name, char **host_name, char **client_cid, char **request_id, int *agent_taskid, double *agent_est_time) |
| int | gs_encode_problem_solve_request (char **msg, char *problem_name, char *user_name, char *host_name, char *domain_name, char *client_cid, int dsig, int agent_taskid, double agent_est_time) |
| int | gs_decode_problem_solve_request (char *msg, char **problem_name, char **user_name, char **full_host_name, char **client_cid, int *dsig, int *agent_taskid, double *agent_est_time) |
| int | gs_decode_problem_submit_request (char *msg, char **problem_name, int *dsig, char **criteria) |
| int | gs_encode_problem_submit_request (char **msg, char *problem_name, int dsig, char *criteria) |
| int | gs_encode_problem_submit_response (char **msg, char **server_list, int num_servers) |
| int | gs_decode_problem_submit_response (char *msg, char ***server_list, int *num_servers) |
| int | gs_decode_model_update (char *strp, char **name, char **expr) |
| int | gs_encode_model_update (char **s, char *name, char *expr) |
| int | gs_encode_infolist (char **s, gs_info_t *list) |
| int | gs_decode_infolist (char *strp, gs_info_t **list) |
| int | gs_encode_smart_info (char **encoding, gs_server_t *server, gs_server_t **server_list, double *times, int count) |
| int | gs_decode_smart_info (char *encoding, gs_server_pings_t ***pings, int *np) |
| int | gs_encode_server (char **encoding, gs_server_t *gs_server) |
| int | gs_decode_server (char *encoding, gs_server_t *gs_server) |
| int | gs_encode_availability_request (char **encoding, gs_server_t *gs_server) |
| int | gs_decode_availability_request (char *encoding, gs_server_t *gs_server) |
| int | gs_encode_workload_report (char **msg, int workload, int nproblems, char *server_cid) |
| int | gs_decode_workload_report (char *msg, int *workload, int *nproblems, char *server_cid) |
| int | gs_encode_problem (char **problemstring, gs_problem_t *problem) |
| int | gs_decode_problem (char *problemstring, gs_problem_t *problem) |
| int | gs_decode_dsi_object (char *encoding, DSI_OBJECT *obj) |
| int | gs_encode_dsi_object (char **msg, DSI_OBJECT *obj) |
This file contains the encode/decode routines for different types of messages. The routines will adhere to the following naming convention: gs_decode_foo(char *msg, ...message specific arguments...) -decodes message of type "Foo" found in 'msg' gs_encode_foo(char **msg, ...message specific arguments...) -encodes message of type "Foo" to be stored in 'msg'
Definition in file comm_encode.c.
| int gs_decode_availability_request | ( | char * | encoding, | |
| gs_server_t * | gs_server | |||
| ) |
Decodes an availability request string into a gs_server_t struct from its XML representation. This server struct only contains the few necessary fields required to perform the test.
| encoding | -- contains the encoded request | |
| gs_server | -- on return, containts the decoded server info |
Definition at line 817 of file comm_encode.c.
{
int rv = -1, nchars;
gs_server_t *s = gs_server;
char componentid_string[CID_LEN*2+1], server_dottedIP[20],
proxy_dottedIP[20];
if(!encoding)
return -1;
rv = sscanf(encoding, "<conn_test> <ipaddress> %s </ipaddress> <port> %hu </port> <proxyip> %s </proxyip> <proxyport> %hu </proxyport> <componentid> %s </componentid> </conn_test>\n %n", server_dottedIP, &s->port, proxy_dottedIP, &s->proxyport, componentid_string, &nchars);
if (rv != 5) {
ERRPRINTF("Server decoding '%s' failed with %d items decoded \n",
encoding, rv);
return -1;
}
s->sa_list = NULL;
proxy_str_to_cid(s->componentid, componentid_string);
proxy_str_to_ip(&s->ipaddress, server_dottedIP);
proxy_str_to_ip(&s->proxyip, proxy_dottedIP);
return 0;
}


| int gs_decode_cancel_notification | ( | char * | msg, | |
| char ** | server_cid, | |||
| char ** | request_id, | |||
| int * | agent_taskid | |||
| ) |
Decode a notification to the agent that a client has cancelled the request.
| msg | -- the encoded problem solve notification message | |
| server_cid | -- on return, contains the component id of the server handling the request | |
| request_id | -- on return, contains the request id | |
| agent_taskid | -- on return, contains the task id assigned by the agent |
Definition at line 63 of file comm_encode.c.
{
if(!msg)
return -1;
sscanf(msg, "%s %s %d", *server_cid, *request_id, agent_taskid);
return 0;
}

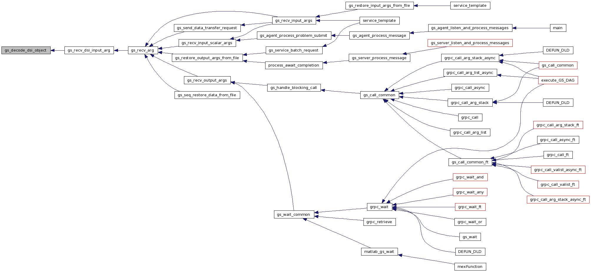
| int gs_decode_dsi_object | ( | char * | encoding, | |
| DSI_OBJECT * | obj | |||
| ) |
Convert a string representation of a DSI object back to a DSI data structure.
The object should be allocated, but its components are dynamically allocated in this routine and should be freed later.
| encoding | -- the encoded DSI object | |
| obj | -- on return, contains the decoded DSI struct |
Definition at line 1147 of file comm_encode.c.
{
int nchars;
char *tmp;
if(!obj) return -1;
tmp = (char *)malloc(strlen(encoding)+1);
if(!tmp) return -1;
obj->dsi_file = (DSI_FILE *)malloc(sizeof(DSI_FILE));
if(!obj->dsi_file) {
free(tmp);
return -1;
}
if(sscanf(encoding, "<dsi_object> <flag> %d </flag>\n%n",
&(obj->dsi_file->flag), &nchars) != 1)
goto scan_error;
encoding += nchars;
if(sscanf(encoding, "<perm> %d </perm>\n%n",
&(obj->dsi_file->perm), &nchars) != 1)
goto scan_error;
encoding += nchars;
if(sscanf(encoding, "<uid> %d </uid>\n%n",
&(obj->dsi_file->uid), &nchars) != 1)
goto scan_error;
encoding += nchars;
if(sscanf(encoding, "<written_count> %d </written_count>\n%n",
&(obj->dsi_file->written_count), &nchars) != 1)
goto scan_error;
encoding += nchars;
if(sscanf(encoding, "<offset> %d </offset>\n%n",
&(obj->offset), &nchars) != 1)
goto scan_error;
encoding += nchars;
if(sscanf(encoding, "<storage_system> %d </storage_system>\n%n",
&(obj->dsi_file->storage_system), &nchars) != 1)
goto scan_error;
encoding += nchars;
if(obj->dsi_file->storage_system == GS_DSI_IBP) {
#ifdef DSI_IBP
obj->dsi_file->dsi_specifics.ibp.depot =
(IBP_depot)malloc(sizeof(struct ibp_depot));
if(!obj->dsi_file->dsi_specifics.ibp.depot) {
free(tmp);
if(obj->dsi_file) free(obj->dsi_file);
return -1;
}
obj->dsi_file->dsi_specifics.ibp.cap =
(IBP_set_of_caps)malloc(sizeof(struct ibp_set_of_caps));
if(!obj->dsi_file->dsi_specifics.ibp.cap) {
free(tmp);
if(obj->dsi_file)
free(obj->dsi_file);
if(obj->dsi_file->dsi_specifics.ibp.depot)
free(obj->dsi_file->dsi_specifics.ibp.depot);
return -1;
}
if(sscanf(encoding, "<host> %s </host>\n%n",
obj->dsi_file->dsi_specifics.ibp.depot->host, &nchars) != 1)
goto scan_error;
encoding += nchars;
if(sscanf(encoding, "<port> %d </port>\n%n",
&(obj->dsi_file->dsi_specifics.ibp.depot->port), &nchars) != 1)
goto scan_error;
encoding += nchars;
if(sscanf(encoding, "<readcap> %s </readcap>\n%n", tmp, &nchars) != 1)
goto scan_error;
obj->dsi_file->dsi_specifics.ibp.cap->readCap = strdup(tmp);
encoding += nchars;
if(sscanf(encoding, "<writecap> %s </writecap>\n%n", tmp, &nchars) != 1)
goto scan_error;
obj->dsi_file->dsi_specifics.ibp.cap->writeCap = strdup(tmp);
encoding += nchars;
if(sscanf(encoding, "<managecap> %s </managecap>\n%n", tmp, &nchars) != 1)
goto scan_error;
obj->dsi_file->dsi_specifics.ibp.cap->manageCap = strdup(tmp);
#endif
}
free(tmp);
return 0;
scan_error:
free(tmp);
return -1;
}

| int gs_decode_failure_notification | ( | char * | msg, | |
| char ** | server_cid, | |||
| char ** | request_id, | |||
| int * | agent_taskid | |||
| ) |
Decode a notification to the agent that a server is handling this problem solve.
| msg | -- the encoded problem solve notification message | |
| server_cid | -- on return, contains the component id of the server handling the request | |
| request_id | -- on return, contains the request id | |
| agent_taskid | -- on return, contains the task id assigned by the agent |
Definition at line 113 of file comm_encode.c.
{
if(!msg)
return -1;
sscanf(msg, "%s %s %d", *server_cid, *request_id, agent_taskid);
return 0;
}
| int gs_decode_infolist | ( | char * | strp, | |
| gs_info_t ** | list | |||
| ) |
Decode an infolist, which is a list of attribute/value pairs.
| strp | -- the encoded list | |
| list | -- on return, contains the list of gs_info_t structs (attribute/value pairs) |
Definition at line 536 of file comm_encode.c.
{
int n, nchars, count, idx, maxlen;
gs_info_t *info, *ip;
maxlen = strlen(strp);
n = sscanf(strp, " <infolist count=\"%d\">\n %n", &count, &nchars);
strp = strp+nchars; /* move past processed chars */
for (nchars=0, idx=0; idx<count; idx++) {
info = (gs_info_t*)CALLOC(1, sizeof(gs_info_t));
if(!info) return -1;
info->next = NULL;
info->type = (char *)CALLOC(maxlen, sizeof(char));
if(!info->type) return -1;
info->value = (char *)CALLOC(maxlen, sizeof(char));
if(!info->value) return -1;
n = sscanf(strp, " <info type=\"%[^\"]\" value=\"%[^\"]\" />\n %n",
info->type, info->value, &nchars);
strp = strp+nchars; /* move past processed chars */
info->type = REALLOC(info->type, strlen(info->type)+1);
info->value = REALLOC(info->value, strlen(info->value)+1);
if(!info->type || !info->value) return -1;
if (*list == NULL)
*list = info;
else {
for (ip=*list; ip->next!=NULL; ip=ip->next) {}
ip->next = info;
}
}
n = sscanf(strp, " </infolist>\n %n", &nchars);
strp = strp+nchars; /* move past processed chars */
return 0;
}

| int gs_decode_model_update | ( | char * | strp, | |
| char ** | name, | |||
| char ** | expr | |||
| ) |
Definition at line 464 of file comm_encode.c.
{
int maxlen;
maxlen = strlen(strp);
*name = (char *)calloc(maxlen, sizeof(char));
if(!*name) return -1;
*expr = (char *)calloc(maxlen, sizeof(char));
if(!*expr) return -1;
sscanf(strp, "<model_update prob_name=\"%[^\"]\" expr=\"%[^\"]\"/>\n",
*name, *expr);
return 0;
}

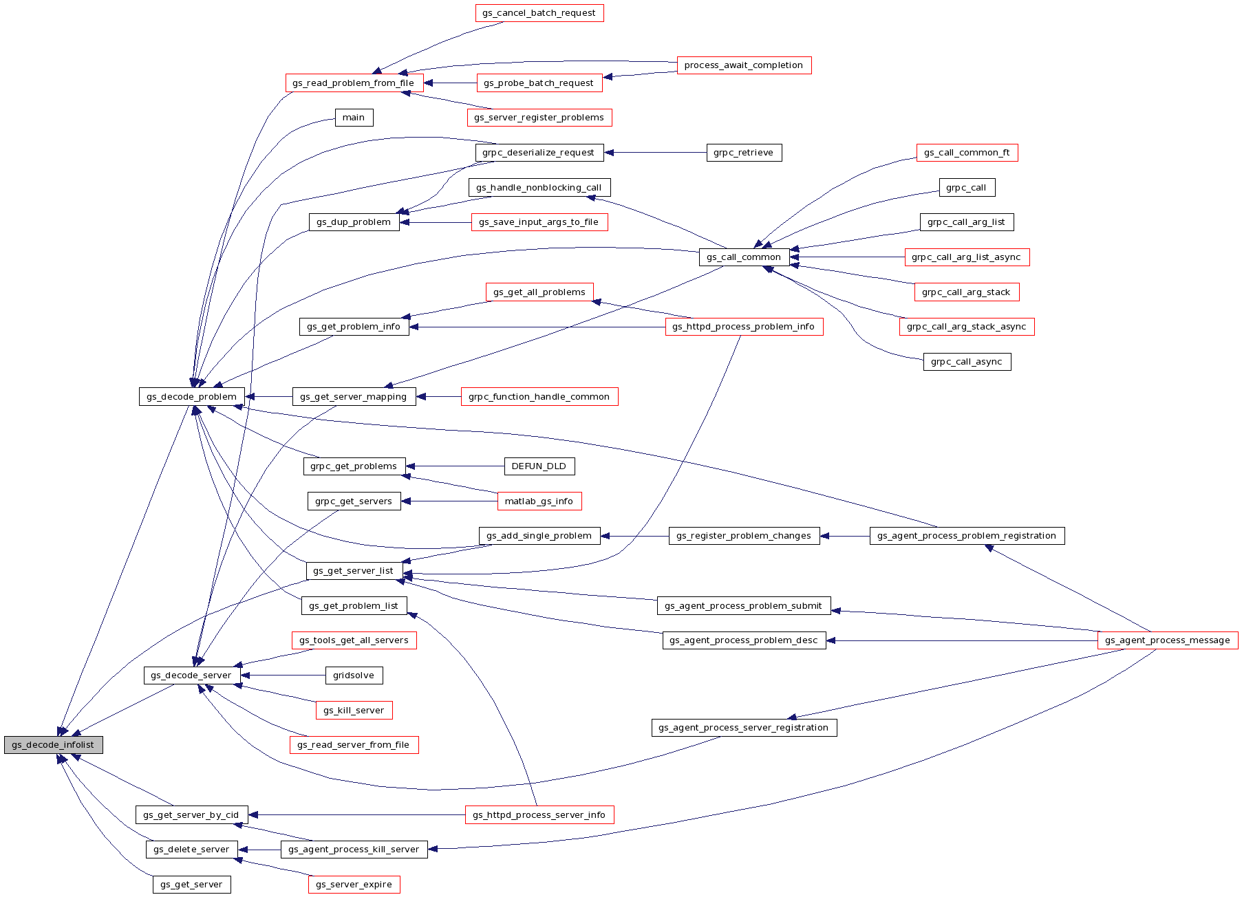
| int gs_decode_problem | ( | char * | problemstring, | |
| gs_problem_t * | problem | |||
| ) |
Convert a string representation of a problem back to a problem data structure.
The problem structure should be allocated, but its components are dynamically allocated in this routine and should be freed later.
| problemstring | -- the encoded problem descriptor | |
| problem | -- on return, contains the decoded problem descriptor |
Definition at line 976 of file comm_encode.c.
{
int n, nchars, count, enum_count, idx, maxlen = strlen(problemstring)+1;
char *strp = problemstring, *inout, *datatype, *objecttype, *ptype;
gs_argument_t *arg, *ap;
n = nchars = count = enum_count = idx = 0;
problem->arglist = NULL;
problem->next = NULL;
problem->infolist = NULL;
problem->work = NULL;
problem->worksize = 0;
ptype = CALLOC(maxlen, sizeof(char));
problem->name = CALLOC(maxlen, sizeof(char));
problem->description = CALLOC(maxlen, sizeof(char));
problem->callsig = CALLOC(maxlen, sizeof(char));
n = sscanf(strp, "<problem name=\"%[^\"]\" type=\"%[^\"]\" description=\"%[^\"]\" major=\"%d\" callsig=\"%[^\"]\">\n %n", problem->name, ptype, problem->description, &(problem->major), problem->callsig, &nchars);
strp = strp+nchars; /* move past processed chars */
problem->name = REALLOC(problem->name, strlen(problem->name)+1);
problem->description = REALLOC(problem->description, strlen(problem->description)+1);
problem->type = gs_parse_probtype(ptype);
free(ptype);
if(problem->type == GS_BAD_PTYPE) {
ERRPRINTF("bad problem type specified.\n");
return -1;
}
n = sscanf(strp, " <arglist count=\"%d\">\n %n", &count, &nchars);
strp = strp+nchars; /* move past processed chars */
inout = CALLOC(maxlen, sizeof(char));
datatype = CALLOC(maxlen, sizeof(char));
objecttype = CALLOC(maxlen, sizeof(char));
for (nchars=0,idx=0; idx<count; idx++) {
arg = (gs_argument_t*)CALLOC(1, sizeof(gs_argument_t));
arg->data_handle = 0;
arg->pass_back = 1;
arg->next = NULL;
arg->prob = problem;
arg->name = CALLOC(maxlen, sizeof(char));
arg->rowexp = CALLOC(maxlen, sizeof(char));
arg->colexp = CALLOC(maxlen, sizeof(char));
arg->sparse_attr.nnzexp = CALLOC(maxlen, sizeof(char));
arg->sparse_attr.indices = CALLOC(maxlen, sizeof(char));
arg->sparse_attr.pointer = CALLOC(maxlen, sizeof(char));
arg->description = CALLOC(maxlen, sizeof(char));
arg->arg_enum = NULL;
n = sscanf(strp, " <arg name=\"%[^\"]\" inout=\"%[^\"]\" datatype=\"%[^\"]\" objecttype=\"%[^\"]\" rowexp=\"%[^\"]\" colexp=\"%[^\"]\" nnzexp=\"%[^\"]\" indices=\"%[^\"]\" pointer=\"%[^\"]\" enum_count=\"%d\" description=\"%[^\"]\">\n %n", arg->name, inout, datatype, objecttype, arg->rowexp, arg->colexp, arg->sparse_attr.nnzexp, arg->sparse_attr.indices, arg->sparse_attr.pointer, &enum_count, arg->description, &nchars);
strp = strp+nchars; /* move past processed chars */
if(enum_count > 0) {
gs_arg_enum_t *ap;
char *enum_string;
int i;
enum_string = (char *)malloc(maxlen);
if(!enum_string) {
ERRPRINTF("malloc.\n");
return -1;
}
n = sscanf(strp, " <arg_enum>\n %n", &nchars);
strp = strp+nchars; /* move past processed chars */
ap = (gs_arg_enum_t *) malloc(enum_count * sizeof(gs_arg_enum_t));
if(!ap) {
ERRPRINTF("malloc.\n");
return -1;
}
/* i have allocated an array of gs_arg_enum_t, but i'm going to construct
* it sort of like a linked list, linking ap[i].next to the address of
* a[i+1].
*/
for(i=0; i < enum_count; i++) {
n = sscanf(strp, " <enum_val val=\"%[^\"]\"/>\n %n", enum_string, &nchars);
strp = strp+nchars; /* move past processed chars */
ap[i].val = strdup(enum_string);
if(!ap[i].val) {
ERRPRINTF("malloc.\n");
return -1;
}
ap[i].next = &ap[i+1];
}
ap[i-1].next = NULL;
arg->arg_enum = ap;
n = sscanf(strp, " </arg_enum>\n %n", &nchars);
strp = strp+nchars; /* move past processed chars */
free(enum_string);
}
n = sscanf(strp, " </arg>\n %n", &nchars);
strp = strp+nchars; /* move past processed chars */
arg->name = REALLOC(arg->name, strlen(arg->name)+1);
arg->inout = gs_parse_inout(inout);
if(arg->inout == GS_BAD_INOUT) {
ERRPRINTF("bad in/out specified.\n");
return -1;
}
arg->datatype = gs_parse_datatype(datatype);
if(arg->datatype == GS_BAD_DTYPE) {
ERRPRINTF("bad data type specified.\n");
return -1;
}
arg->objecttype = gs_parse_objecttype(objecttype);
if(arg->objecttype == GS_BAD_OTYPE) {
ERRPRINTF("bad object type specified.\n");
return -1;
}
arg->rowexp = REALLOC(arg->rowexp, strlen(arg->rowexp)+1);
arg->colexp = REALLOC(arg->colexp, strlen(arg->colexp)+1);
arg->sparse_attr.nnzexp = REALLOC(arg->sparse_attr.nnzexp,
strlen(arg->sparse_attr.nnzexp)+1);
arg->sparse_attr.indices = REALLOC(arg->sparse_attr.indices,
strlen(arg->sparse_attr.indices)+1);
arg->sparse_attr.pointer = REALLOC(arg->sparse_attr.pointer,
strlen(arg->sparse_attr.pointer)+1);
arg->description = REALLOC(arg->description, strlen(arg->description)+1);
if (problem->arglist == NULL) problem->arglist = arg;
else {
for (ap=problem->arglist; ap->next!=NULL; ap=ap->next) {}
ap->next = arg;
}
}
n = sscanf(strp, " </arglist>\n %n", &nchars);
strp = strp+nchars; /* move past processed chars */
gs_decode_infolist(strp, &problem->infolist);
n = sscanf(strp, " </problem>\n %n", &nchars);
strp = strp+nchars; /* move past processed chars */
free(inout);
free(datatype);
free(objecttype);
return 0;
}


| int gs_decode_problem_complete_notification | ( | char * | msg, | |
| char ** | server_cid, | |||
| char ** | request_id, | |||
| int * | agent_taskid, | |||
| double * | run_time | |||
| ) |
Decode a notification to the agent that a server has successfully completed this request.
| msg | -- the encoded problem solve notification message | |
| server_cid | -- on return, contains the component id of the server handling the request | |
| request_id | -- on return, contains the request id | |
| agent_taskid | -- on return, contains the task id assigned by the agent | |
| run_time | -- on return, contains the server execution time for this job |
Definition at line 166 of file comm_encode.c.
{
if(!msg)
return -1;
sscanf(msg, "%s %s %d %lf", *server_cid, *request_id, agent_taskid, run_time);
return 0;
}

| int gs_decode_problem_solve_notification | ( | char * | msg, | |
| char ** | problem_name, | |||
| double * | est_time, | |||
| char ** | server_cid, | |||
| char ** | user_name, | |||
| char ** | host_name, | |||
| char ** | client_cid, | |||
| char ** | request_id, | |||
| int * | agent_taskid, | |||
| double * | agent_est_time | |||
| ) |
Decode a notification to the agent that a server is handling this problem solve.
| msg | -- the encoded problem solve notification message | |
| problem_name | -- on return, contains the name of the remote procedure to be called | |
| server_cid | -- on return, contains the component id of the server handling the request | |
| user_name | -- on return, contains the user id of the client making the request | |
| host_name | -- on return, contains the host name of the client machine | |
| client_cid | -- on return, contains the component id of the client | |
| request_id | -- on return, contains the request id | |
| agent_taskid | -- on return, contains the task id assigned by the agent | |
| agent_est_time | -- on return, contains the agent's estimate of run time |
Definition at line 233 of file comm_encode.c.
{
if(!msg)
return -1;
*problem_name = CALLOC(strlen(msg), sizeof(char));
*server_cid = CALLOC(strlen(msg), sizeof(char));
*user_name = CALLOC(strlen(msg), sizeof(char));
*host_name = CALLOC(strlen(msg), sizeof(char));
*client_cid = CALLOC(strlen(msg), sizeof(char));
*request_id = CALLOC(strlen(msg), sizeof(char));
sscanf(msg, "%s %lf %s %s %s %s %s %d %lf", *problem_name, est_time, *server_cid,
*user_name, *host_name, *client_cid, *request_id, agent_taskid, agent_est_time);
return 0;
}

| int gs_decode_problem_solve_request | ( | char * | msg, | |
| char ** | problem_name, | |||
| char ** | user_name, | |||
| char ** | full_host_name, | |||
| char ** | client_cid, | |||
| int * | dsig, | |||
| int * | agent_taskid, | |||
| double * | agent_est_time | |||
| ) |
Decode a request to solve a problem.
| msg | -- the problem solve request message | |
| problem_name | -- on return, will contain the name of the procedure the requester wants to call | |
| user_name | -- on return, contains the user id of the client making the request | |
| full_host_name | -- on return, contains the host name of the client machine | |
| client_cid | -- on return, contains the component id of the client | |
| dsig | -- on return, will contain the requester's data signature | |
| agent_taskid | -- on return, will contain the task id assigned by the agent. | |
| agent_est_time | -- on return, will contain the agent's estimate of the elapsed time. |
Definition at line 308 of file comm_encode.c.
{
if(!msg)
return -1;
sscanf(msg, "%s %s %s %s %d %d %lf", *problem_name, *user_name, *full_host_name,
*client_cid, dsig, agent_taskid, agent_est_time);
return 0;
}

| int gs_decode_problem_submit_request | ( | char * | msg, | |
| char ** | problem_name, | |||
| int * | dsig, | |||
| char ** | criteria | |||
| ) |
Encode a request to the agent to lookup a problem and return server information for that problem. the format of this request is: <problem name>=""> <data signature>="">
the old netsolve used the following information, so these may be incorporated later: -nickname -input_size -output_size -problem_size -username -hostname
| msg | -- the problem submit request message | |
| problem_name | -- on return, will contain the name of the procedure the requester wants to call | |
| dsig | -- on return, will contain the requester's data signature | |
| criteria | -- on return, will contain the requester's criteria string. if there was no criteria string present, this will be set to NULL. |
Definition at line 346 of file comm_encode.c.
{
int nchars;
if(!msg)
return -1;
/* since the message consists of only the problem name, we
* just dup it and return.
*/
*problem_name = (char *)CALLOC(strlen(msg), sizeof(char));
sscanf(msg, "%s %d %n", *problem_name, dsig, &nchars);
if(msg[nchars] != 0) {
*criteria = strdup(msg + nchars);
if(!*criteria) {
printf("failed to alloc criteria\n");
return -1;
}
}
else
*criteria = NULL;
return 0;
}

| int gs_decode_problem_submit_response | ( | char * | msg, | |
| char *** | server_list, | |||
| int * | num_servers | |||
| ) |
Decode the response to a problem submit request.
| msg | -- the problem submit response message | |
| server_list | -- on return, will contain the list of servers that can execute the function | |
| num_servers | -- on return, will contain the number of servers in 'server_list' |
Definition at line 441 of file comm_encode.c.
{
int i;
if(!msg)
return -1;
*num_servers = atoi(strtok(msg, " "));
*server_list = (char **)CALLOC(*num_servers, sizeof(char *));
if(!*server_list) {
ERRPRINTF("decodeProblemSubmitResponse: malloc failed\n");
return -1;
}
for(i=0;i<*num_servers;i++)
(*server_list)[i] = strdup(strtok(NULL," " ));
return 0;
}
| int gs_decode_server | ( | char * | encoding, | |
| gs_server_t * | gs_server | |||
| ) |
Decodes a server string back into a gs_server_t struct from its XML representation.
| encoding | -- contains the encoded server | |
| gs_server | -- on return, containts the decoded server info |
Definition at line 721 of file comm_encode.c.
{
int rv = -1, nchars;
gs_server_t *s = gs_server;
char componentid_string[CID_LEN*2+1], server_dottedIP[20],
proxy_dottedIP[20];
if(!encoding)
return -1;
s->hostname = (char *)CALLOC(strlen(encoding)+1, sizeof(char));
s->arch = (char *)CALLOC(strlen(encoding)+1, sizeof(char));
s->agenthost = (char *)CALLOC(strlen(encoding)+1, sizeof(char));
if(!s->hostname || !s->arch || !s->agenthost) {
if(s->hostname) free(s->hostname);
if(s->arch) free(s->arch);
if(s->agenthost) free(s->agenthost);
return -1;
}
rv = sscanf(encoding, "<server> <hostname> %s </hostname> <ipaddress> %s </ipaddress> <port> %hu </port> <proxyip> %s </proxyip> <proxyport> %hu </proxyport> <componentid> %s </componentid> <arch> %s </arch> <data_format> %d </data_format> <kflops> %d </kflops> <workload> %d </workload> <ncpu> %d </ncpu> <status> %d </status> <availcpu> %lg </availcpu> <availmem> %lg </availmem> <nproblems> %d </nproblems> <agenthost> %s </agenthost> <agentport> %d </agentport> <score> %lg </score> <smart> %d </smart> </server>\n %n", s->hostname, server_dottedIP, &s->port, proxy_dottedIP, &s->proxyport, componentid_string, s->arch, &s->data_format, &s->kflops, &s->workload, &s->ncpu, &s->status, &s->availcpu, &s->availmem, &s->nproblems, s->agenthost, &s->agentport, &s->score, &s->smart, &nchars);
if (rv != 19) {
ERRPRINTF("Server decoding '%s' failed with %d items decoded \n",
encoding, rv);
FREE(s->hostname);
FREE(s->arch);
FREE(s->agenthost);
return -1;
}
s->sa_list = NULL;
encoding += nchars;
gs_decode_infolist(encoding,&s->sa_list);
s->hostname = REALLOC(s->hostname, strlen(s->hostname)+1);
s->arch = REALLOC(s->arch, strlen(s->arch)+1);
s->agenthost = REALLOC(s->agenthost, strlen(s->agenthost)+1);
if(!s->hostname || !s->arch || !s->agenthost) {
ERRPRINTF("Server decoding failed to realloc memory\n");
FREE(s->hostname);
FREE(s->arch);
FREE(s->agenthost);
return -1;
}
proxy_str_to_cid(s->componentid, componentid_string);
proxy_str_to_ip(&s->ipaddress, server_dottedIP);
proxy_str_to_ip(&s->proxyip, proxy_dottedIP);
return 0;
}


| int gs_decode_smart_info | ( | char * | encoding, | |
| gs_server_pings_t *** | pings, | |||
| int * | np | |||
| ) |
Definition at line 615 of file comm_encode.c.
{
int i, n, count, maxlen, nchars;
gs_server_pings_t **parr;
char *strp, *cid_tmp;
*np = 0;
*pings = NULL;
strp = encoding;
maxlen = strlen(strp);
cid_tmp = (char *)calloc(maxlen, sizeof(char));
if(!cid_tmp) return -1;
n = sscanf(strp, "<smart_info>\n %n", &nchars);
strp = strp+nchars;
n = sscanf(strp, "<count> %d </count>\n %n", &count, &nchars);
strp = strp+nchars;
parr = (gs_server_pings_t **) malloc(count * sizeof(gs_server_pings_t *));
if(!parr) {
free(cid_tmp);
return -1;
}
for(i=0;i<count;i++) {
parr[i] = (gs_server_pings_t *) malloc(sizeof(gs_server_pings_t));
if(!parr[i]) {
/* probably need to free parr[1 through i-1] too */
free(parr);
free(cid_tmp);
return -1;
}
n = sscanf(strp, "<componentid> %s </componentid> <time> %lg </time>\n %n",
cid_tmp, &(parr[i]->comm_time), &nchars);
strp = strp+nchars;
proxy_str_to_cid(parr[i]->componentid, cid_tmp);
}
n = sscanf(strp, "</smart_info>\n %n", &nchars);
strp = strp+nchars;
*np = count;
*pings = parr;
return 0;
}

| int gs_decode_workload_report | ( | char * | msg, | |
| int * | workload, | |||
| int * | nproblems, | |||
| char * | server_cid | |||
| ) |
Decodes a workload report message.
| msg | -- the workload report message | |
| workload | -- on return, contains the remote machine's current workload | |
| server_cid | -- on return, contains the remote machine's component id |
Definition at line 878 of file comm_encode.c.
{
if(!msg)
return -1;
sscanf(msg, "%d %d %s", workload, nproblems, server_cid);
return 0;
}

| int gs_encode_availability_request | ( | char ** | encoding, | |
| gs_server_t * | gs_server | |||
| ) |
Encodes a request to the agent to perform a connectivity test.
| encoding | -- on return, contains the encoded request | |
| gs_server | -- the server info to be encoded |
Definition at line 787 of file comm_encode.c.
{
gs_server_t *s = gs_server; /* just a shortcut name */
char componentid_string[CID_LEN*2+1], server_dottedIP[20],
proxy_dottedIP[20];
if(!gs_server)
return -1;
proxy_cid_to_str(componentid_string, s->componentid);
proxy_ip_to_str(s->ipaddress, server_dottedIP);
proxy_ip_to_str(s->proxyip, proxy_dottedIP);
*encoding = dstring_sprintf("<conn_test> <ipaddress> %s </ipaddress> <port> %hu </port> <proxyip> %s </proxyip> <proxyport> %hu </proxyport> <componentid> %s </componentid> </conn_test>\n", server_dottedIP, s->port, proxy_dottedIP, s->proxyport, componentid_string);
return 0;
}


| int gs_encode_cancel_notification | ( | char ** | msg, | |
| char * | server_cid, | |||
| char * | request_id, | |||
| int | agent_taskid | |||
| ) |
Encode a notification to the agent that a client has cancelled the request.
| msg | -- on return, contains the encoded message | |
| server_cid | -- component id of the server handling the request | |
| request_id | -- request id | |
| agent_taskid | -- task id assigned by the agent. |
Definition at line 36 of file comm_encode.c.
{
if(!server_cid || !request_id) {
*msg = NULL;
return -1;
}
*msg = dstring_sprintf("%s %s %d", server_cid, request_id, agent_taskid);
return 0;
}


| int gs_encode_dsi_object | ( | char ** | msg, | |
| DSI_OBJECT * | obj | |||
| ) |
Convert a DSI structure to a string representation.
The string is dynamically allocated in this routine and should be freed later.
| msg | -- on return, contains the encoded DSI object | |
| obj | -- the DSI object to be encoded |
Definition at line 1266 of file comm_encode.c.
{
char *tmp;
*msg = dstring_sprintf("<dsi_object>\n");
tmp = dstring_sprintf(" <flag> %d </flag>\n", obj->dsi_file->flag);
*msg = dstring_append_free(*msg, tmp);
tmp = dstring_sprintf(" <perm> %d </perm>\n", obj->dsi_file->perm);
*msg = dstring_append_free(*msg, tmp);
tmp = dstring_sprintf(" <uid> %d </uid>\n", obj->dsi_file->uid);
*msg = dstring_append_free(*msg, tmp);
tmp = dstring_sprintf(" <written_count> %d </written_count>\n",
obj->dsi_file->written_count);
*msg = dstring_append_free(*msg, tmp);
tmp = dstring_sprintf(" <offset> %d </offset>\n", obj->offset);
*msg = dstring_append_free(*msg, tmp);
tmp = dstring_sprintf(" <storage_system> %d </storage_system>\n",
obj->dsi_file->storage_system);
*msg = dstring_append_free(*msg, tmp);
if(obj->dsi_file->storage_system == GS_DSI_IBP) {
#ifdef DSI_IBP
tmp = dstring_sprintf(" <host> %s </host>\n",
obj->dsi_file->dsi_specifics.ibp.depot->host);
*msg = dstring_append_free(*msg, tmp);
tmp = dstring_sprintf(" <port> %d </port>\n",
obj->dsi_file->dsi_specifics.ibp.depot->port);
*msg = dstring_append_free(*msg, tmp);
tmp = dstring_sprintf(" <readcap> %s </readcap>\n",
obj->dsi_file->dsi_specifics.ibp.cap->readCap);
*msg = dstring_append_free(*msg, tmp);
tmp = dstring_sprintf(" <writecap> %s </writecap>\n",
obj->dsi_file->dsi_specifics.ibp.cap->writeCap);
*msg = dstring_append_free(*msg, tmp);
tmp = dstring_sprintf(" <managecap> %s </managecap>\n",
obj->dsi_file->dsi_specifics.ibp.cap->manageCap);
*msg = dstring_append_free(*msg, tmp);
#endif
}
tmp = dstring_sprintf("</dsi_object>\n");
*msg = dstring_append_free(*msg, tmp);
return 0;
}


| int gs_encode_failure_notification | ( | char ** | msg, | |
| char * | server_cid, | |||
| char * | request_id, | |||
| int | agent_taskid | |||
| ) |
Encode a notification to the agent that a server has failed to handle the request.
| msg | -- on return, contains the encoded message | |
| server_cid | -- component id of the server handling the request | |
| request_id | -- request id | |
| agent_taskid | -- task id assigned by the agent. |
Definition at line 86 of file comm_encode.c.
{
if(!server_cid || !request_id) {
*msg = NULL;
return -1;
}
*msg = dstring_sprintf("%s %s %d", server_cid, request_id, agent_taskid);
return 0;
}


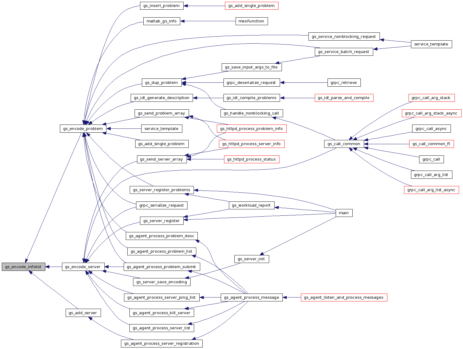
| int gs_encode_infolist | ( | char ** | s, | |
| gs_info_t * | list | |||
| ) |
Encode an infolist, which is a list of attribute/value pairs.
| s | -- on return, contains the encoded list | |
| list | -- the list of gs_info_t structs (attribute/value pairs) |
Definition at line 501 of file comm_encode.c.
{
int count = 0;
char *stmp = NULL;
gs_info_t* info = NULL;
for (count=0,info=list; info!=NULL; info=info->next)
count++;
stmp = dstring_sprintf(" <infolist count=\"%d\">\n", count);
*s = dstring_append_free(*s, stmp);
for (info=list; info!=NULL; info=info->next) {
stmp = dstring_sprintf(" <info type=\"%s\" value=\"%s\" />\n", info->type, info->value);
*s = dstring_append_free(*s, stmp);
}
stmp = dstring_sprintf(" </infolist>\n");
*s = dstring_append_free(*s, stmp);
return 0;
}


| int gs_encode_model_update | ( | char ** | s, | |
| char * | name, | |||
| char * | expr | |||
| ) |
Definition at line 483 of file comm_encode.c.
{
*s = dstring_sprintf("<model_update prob_name=\"%s\" expr=\"%s\"/>\n",
name, expr);
return *s ? 0 : -1;
}


| int gs_encode_problem | ( | char ** | problemstring, | |
| gs_problem_t * | problem | |||
| ) |
Convert a problem structure to a string representation.
The string is dynamically allocated in this routine and should be freed later.
| problemstring | -- on return, contains the encoded problem descriptor | |
| problem | -- the problem descriptor to be encoded |
Definition at line 902 of file comm_encode.c.
{
int count = 0, enum_count = 0;
gs_argument_t *arg = NULL;
gs_arg_enum_t *arg_enum = NULL;
char *s = NULL;
char *stmp = NULL;
char *callsig;
if(!problem)
return -1;
callsig = problem->callsig ? problem->callsig : GS_NO_CALL_SIG;
s = dstring_sprintf("<problem name=\"%s\" type=\"%s\" description=\"%s\" major=\"%d\" callsig=\"%s\">\n", problem->name, gs_probtype[problem->type], problem->description, problem->major, callsig);
for (count=0,arg=problem->arglist; arg!=NULL; arg=arg->next)
count++;
stmp = dstring_sprintf(" <arglist count=\"%d\">\n", count);
s = dstring_append_free(s,stmp);
for (arg=problem->arglist; arg!=NULL; arg=arg->next) {
for (enum_count=0,arg_enum=arg->arg_enum; arg_enum!=NULL; arg_enum=arg_enum->next)
enum_count++;
stmp = dstring_sprintf(" <arg name=\"%s\" inout=\"%s\" datatype=\"%s\" objecttype=\"%s\" rowexp=\"%s\" colexp=\"%s\" nnzexp=\"%s\" indices=\"%s\" pointer=\"%s\" enum_count=\"%d\" description=\"%s\">\n", arg->name, gs_inout[arg->inout], gs_c_datatype[arg->datatype], gs_objecttype[arg->objecttype], arg->rowexp, arg->colexp, arg->sparse_attr.nnzexp, arg->sparse_attr.indices, arg->sparse_attr.pointer, enum_count, arg->description);
s = dstring_append_free(s, stmp);
if(enum_count > 0) {
stmp = dstring_sprintf(" <arg_enum>\n");
s = dstring_append_free(s, stmp);
for(arg_enum=arg->arg_enum; arg_enum!=NULL; arg_enum=arg_enum->next) {
stmp = dstring_sprintf(" <enum_val val=\"%s\"/>\n", arg_enum->val);
s = dstring_append_free(s, stmp);
}
stmp = dstring_sprintf(" </arg_enum>\n");
s = dstring_append_free(s, stmp);
}
stmp = dstring_sprintf(" </arg>\n");
s = dstring_append_free(s, stmp);
}
stmp = dstring_sprintf(" </arglist>\n");
s = dstring_append_free(s, stmp);
if(gs_encode_infolist(&s, problem->infolist) <0)
return -1;
stmp = dstring_sprintf("</problem>");
s = dstring_append_free(s, stmp);
*problemstring = s;
return 0;
}


| int gs_encode_problem_complete_notification | ( | char ** | msg, | |
| char * | server_cid, | |||
| char * | request_id, | |||
| int | agent_taskid, | |||
| double | run_time | |||
| ) |
Encode a notification to the agent that a server has successfully completed this request.
| msg | -- on return, contains the encoded message | |
| server_cid | -- component id of the server handling the request | |
| request_id | -- request id | |
| agent_taskid | -- task id assigned by the agent. | |
| run_time | -- server execution time for this job |
Definition at line 137 of file comm_encode.c.
{
if(!server_cid || !request_id) {
*msg = NULL;
return -1;
}
*msg = dstring_sprintf("%s %s %d %lf", server_cid, request_id, agent_taskid,
run_time);
return 0;
}


| int gs_encode_problem_solve_notification | ( | char ** | msg, | |
| char * | problem_name, | |||
| double | est_time, | |||
| char * | server_cid, | |||
| char * | user_name, | |||
| char * | host_name, | |||
| char * | client_cid, | |||
| char * | request_id, | |||
| int | agent_taskid, | |||
| double | agent_est_time | |||
| ) |
Encode a notification to the agent that a server is handling this problem solve.
| msg | -- on return, contains the encoded message | |
| problem_name | -- the name of the remote procedure to be called | |
| est_time | -- server's estimate of run time | |
| server_cid | -- component id of the server handling the request | |
| user_name | -- user id of the client making the request | |
| host_name | -- host name of the client machine | |
| client_cid | -- component id of the client | |
| request_id | -- request id | |
| agent_taskid | -- task id assigned by the agent. | |
| agent_est_time | -- agent's estimate of run time |
Definition at line 195 of file comm_encode.c.
{
if(!problem_name) {
*msg = NULL;
return -1;
}
*msg = dstring_sprintf("%s %lf %s %s %s %s %s %d %lf", problem_name, est_time,
server_cid, user_name, host_name, client_cid, request_id, agent_taskid,
agent_est_time);
return 0;
}


| int gs_encode_problem_solve_request | ( | char ** | msg, | |
| char * | problem_name, | |||
| char * | user_name, | |||
| char * | host_name, | |||
| char * | domain_name, | |||
| char * | client_cid, | |||
| int | dsig, | |||
| int | agent_taskid, | |||
| double | agent_est_time | |||
| ) |
Encode a request to solve a problem. the format of this request is: <problem name>=""> <user name>=""> <host name>=""> <data signature>="">
| msg | -- on return, contains the encoded message | |
| problem_name | -- the name of the remote procedure to be called | |
| user_name | -- user id of the client making the request | |
| host_name | -- host name of the client machine | |
| domain_name | -- domain name of the client machine | |
| client_cid | -- component id of the client | |
| dsig | -- this machine's data signature. | |
| agent_taskid | -- task id assigned by the agent. | |
| agent_est_time | -- agent's estimate of elapsed time. |
Definition at line 272 of file comm_encode.c.
{
if(!problem_name) {
*msg = NULL;
return -1;
}
*msg = dstring_sprintf("%s %s %s.%s %s %d %d %lf ", problem_name, user_name,
host_name, domain_name, client_cid, dsig, agent_taskid, agent_est_time);
return 0;
}


| int gs_encode_problem_submit_request | ( | char ** | msg, | |
| char * | problem_name, | |||
| int | dsig, | |||
| char * | criteria | |||
| ) |
Encode a problem submit request. See the decode function for a description of the format.
| msg | -- on return, contains the encoded message | |
| problem_name | -- the name of the remote procedure to be looked up | |
| dsig | -- this machine's data signature. | |
| dsig | -- the request criteria string. |
Definition at line 386 of file comm_encode.c.
{
if(!problem_name)
return -1;
*msg = dstring_sprintf("%s %d %s", problem_name, dsig, criteria ? criteria : "");
return 0;
}


| int gs_encode_problem_submit_response | ( | char ** | msg, | |
| char ** | server_list, | |||
| int | num_servers | |||
| ) |
Encode the response to a problem submit request. This consists of a list of servers separated by spaces. The first number in the string is the number of servers that will be returned. For example: "3 server1 server2 server3"
| msg | -- on return, contains the encoded message | |
| server_list | -- the list of servers that can execute the function | |
| num_servers | -- the number of servers in 'server_list' |
Definition at line 410 of file comm_encode.c.
{
int i;
if(!server_list)
return -1;
*msg = dstring_sprintf("%d ", num_servers);
for(i=0;i<num_servers;i++) {
*msg = dstring_append(*msg, server_list[i]);
*msg = dstring_append(*msg, " ");
}
return 0;
}

| int gs_encode_server | ( | char ** | encoding, | |
| gs_server_t * | gs_server | |||
| ) |
Encodes all the necessary information about a server to XML data.
| encoding | -- on return, contains the encoded server | |
| gs_server | -- the server to be encoded |
Definition at line 677 of file comm_encode.c.
{
gs_server_t *s = gs_server; /* just a shortcut name */
char componentid_string[CID_LEN*2+1], server_dottedIP[20],
proxy_dottedIP[20];
if(!gs_server)
return -1;
proxy_cid_to_str(componentid_string, s->componentid);
proxy_ip_to_str(s->ipaddress, server_dottedIP);
proxy_ip_to_str(s->proxyip, proxy_dottedIP);
*encoding = dstring_sprintf("<server> <hostname> %s </hostname> <ipaddress> %s </ipaddress> <port> %hu </port> <proxyip> %s </proxyip> <proxyport> %hu </proxyport> <componentid> %s </componentid> <arch> %s </arch> <data_format> %d </data_format> <kflops> %d </kflops> <workload> %d </workload> <ncpu> %d </ncpu> <status> %d </status> <availcpu> %lg </availcpu> <availmem> %lg </availmem> <nproblems> %d </nproblems> <agenthost> %s </agenthost> <agentport> %d </agentport> <score> %g </score> <smart> %d </smart> </server>\n", s->hostname, server_dottedIP, s->port, proxy_dottedIP, s->proxyport, componentid_string, s->arch, s->data_format, s->kflops, s->workload, s->ncpu, s->status, s->availcpu, s->availmem, s->nproblems, s->agenthost, s->agentport, s->score, s->smart);
if(gs_encode_infolist(encoding,s->sa_list) < 0)
return -1;
/*
#ifdef GS_SMART_GRIDSOLVE
*encoding = dstring_sprintf("<smart_info>");
int i =0;
int numSmartServers;
for (i=0; i<numSmartServers; i++) {
*encoding = dstring_sprintf("<componentid> %s </componentid> <time> %f </time> \n", server[i]->comp_id, server[i]->time);
}
*encoding = dstring_sprintf("</smart_info>");
#endif
*/
DBGPRINTF("server strlen %d encoding %s\n", (int)(strlen(*encoding)), *encoding);
return 0;
}


| int gs_encode_smart_info | ( | char ** | encoding, | |
| gs_server_t * | server, | |||
| gs_server_t ** | server_list, | |||
| double * | times, | |||
| int | count | |||
| ) |
Encodes all the ping timing information of server-server links
| encoding | -- on return, contains the encoded server-server link data | |
| gs_server | -- the server which does the pinging |
Definition at line 591 of file comm_encode.c.
{
char componentid_string[CID_LEN*2+1];
char *stmp = NULL;
int i;
gs_server_t **s = server_list; /* just a shortcut name */
*encoding = dstring_sprintf("<smart_info>\n");
stmp = dstring_sprintf("<count> %d </count>\n", count);
*encoding = dstring_append_free(*encoding , stmp);
for(i=0;i<count;i++){
if(!s[i]){
return -1;
}
proxy_cid_to_str(componentid_string, s[i]->componentid);
stmp = dstring_sprintf("<componentid> %s </componentid> <time> %f </time> \n", componentid_string, times[i]);
*encoding = dstring_append_free(*encoding, stmp);
}
stmp = dstring_sprintf("</smart_info>");
*encoding = dstring_append_free(*encoding, stmp);
return 0;
}

| int gs_encode_workload_report | ( | char ** | msg, | |
| int | workload, | |||
| int | nproblems, | |||
| char * | server_cid | |||
| ) |
Encodes a workload report message. The format is: <workload> <server component="" id>="">
| msg | -- on return, contains the encoded message | |
| workload | -- this machine's current workload | |
| server_cid | -- this machine's component id |
Definition at line 856 of file comm_encode.c.
{
if(!server_cid)
return -1;
*msg = dstring_sprintf("%d %d %s", workload, nproblems, server_cid);
return 0;
}


1.6.3-20100507