|
QUARK
0.9.0
QUARK-QUeuingAndRuntimeforKernels
|

Data Fields | |
| pthread_mutex_t | quark_mutex |
| int | low_water_mark |
| int | high_water_mark |
| int | num_threads |
| struct worker_s ** | worker |
| int * | coresbind |
| int | list_robin |
| volatile bool | start |
| volatile bool | all_tasks_queued |
| volatile long long | num_tasks |
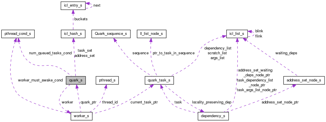
| icl_hash_t * | task_set |
| pthread_mutex_t | task_set_mutex |
| icl_hash_t * | address_set |
| pthread_mutex_t | address_set_mutex |
| pthread_attr_t | thread_attr |
| volatile int | num_queued_tasks |
| pthread_mutex_t | num_queued_tasks_mutex |
| pthread_cond_t | num_queued_tasks_cond |
| int | war_dependencies_enable |
| int | dot_dag_enable |
| int | dot_dag_was_setup |
| int | queue_before_computing |
| int | tasklevel_width [tasklevel_width_max_level] |
| pthread_mutex_t | dot_dag_mutex |
| pthread_mutex_t | completed_tasks_mutex |
| struct completed_tasks_head_s * | completed_tasks |
| volatile int | completed_tasks_size |
| icl_hash_t* quark_s::address_set |
| pthread_mutex_t quark_s::address_set_mutex |
| pthread_mutex_t quark_s::completed_tasks_mutex |
| pthread_mutex_t quark_s::dot_dag_mutex |
| pthread_cond_t quark_s::num_queued_tasks_cond |
| pthread_mutex_t quark_s::num_queued_tasks_mutex |
| pthread_mutex_t quark_s::quark_mutex |
| icl_hash_t* quark_s::task_set |
| pthread_mutex_t quark_s::task_set_mutex |
| int quark_s::tasklevel_width[tasklevel_width_max_level] |
| pthread_attr_t quark_s::thread_attr |