|
QUARK
0.9.0
QUARK-QUeuingAndRuntimeforKernels
|
#include <windows.h>

Go to the source code of this file.
Data Types | |
| struct | pthread_s |
| struct | pthread_cond_s |
Macros | |
| #define | PTHREAD_MUTEX_INITIALIZER ((pthread_mutex_t) -1) |
| #define | PTHREAD_SCOPE_SYSTEM 1 |
| #define | QUARK_DLLPORT |
| #define | QUARK_CDECL __cdecl |
Typedefs | |
| typedef struct pthread_s | pthread_t |
| typedef HANDLE | pthread_mutex_t |
| typedef int | pthread_mutexattr_t |
| typedef int | pthread_attr_t |
| typedef int | pthread_condattr_t |
| typedef struct pthread_cond_s | pthread_cond_t |
This file handles the mapping from pthreads calls to windows threads QUARK is a software package provided by Univ. of Tennessee, Univ. of California Berkeley and Univ. of Colorado Denver
Note : this file is a copy of a PLASMA file for use of QUARK in a standalone library updated by Asim YarKhan
Definition in file quarkwinthread.h.
| #define PTHREAD_MUTEX_INITIALIZER ((pthread_mutex_t) -1) |
Definition at line 47 of file quarkwinthread.h.
| #define PTHREAD_SCOPE_SYSTEM 1 |
Definition at line 49 of file quarkwinthread.h.
| #define QUARK_CDECL __cdecl |
Definition at line 52 of file quarkwinthread.h.
| #define QUARK_DLLPORT |
Definition at line 51 of file quarkwinthread.h.
| typedef int pthread_attr_t |
Definition at line 35 of file quarkwinthread.h.
| typedef struct pthread_cond_s pthread_cond_t |
| typedef int pthread_condattr_t |
Definition at line 36 of file quarkwinthread.h.
| typedef HANDLE pthread_mutex_t |
Definition at line 33 of file quarkwinthread.h.
| typedef int pthread_mutexattr_t |
Definition at line 34 of file quarkwinthread.h.
| QUARK_DLLPORT int QUARK_CDECL pthread_attr_destroy | ( | pthread_attr_t * | attr | ) |
Definition at line 127 of file quarkwinthread.c.

| QUARK_DLLPORT int QUARK_CDECL pthread_attr_init | ( | pthread_attr_t * | attr | ) |
Definition at line 122 of file quarkwinthread.c.

| QUARK_DLLPORT int QUARK_CDECL pthread_attr_setscope | ( | pthread_attr_t * | attr, |
| int | scope | ||
| ) |
Definition at line 132 of file quarkwinthread.c.
References PTHREAD_SCOPE_SYSTEM.

| QUARK_DLLPORT int QUARK_CDECL pthread_cond_broadcast | ( | pthread_cond_t * | cond | ) |
Definition at line 239 of file quarkwinthread.c.
References pthread_cond_s::cs, pthread_cond_s::hEvt, pthread_cond_s::hSem, and pthread_cond_s::waitCount.
| QUARK_DLLPORT int QUARK_CDECL pthread_cond_destroy | ( | pthread_cond_t * | cond | ) |
Definition at line 197 of file quarkwinthread.c.
References pthread_cond_s::cs, pthread_cond_s::hEvt, and pthread_cond_s::hSem.
| QUARK_DLLPORT int QUARK_CDECL pthread_cond_init | ( | pthread_cond_t * | cond, |
| const pthread_condattr_t * | attr | ||
| ) |
Definition at line 183 of file quarkwinthread.c.
References pthread_cond_s::cs, FALSE, pthread_cond_s::hEvt, pthread_cond_s::hSem, and pthread_cond_s::waitCount.

| QUARK_DLLPORT int QUARK_CDECL pthread_cond_wait | ( | pthread_cond_t * | cond, |
| pthread_mutex_t * | mutex | ||
| ) |
Definition at line 204 of file quarkwinthread.c.
References pthread_cond_s::cs, FALSE, pthread_cond_s::hEvt, pthread_cond_s::hSem, PTHREAD_MUTEX_INITIALIZER, and pthread_cond_s::waitCount.
| QUARK_DLLPORT int QUARK_CDECL pthread_create | ( | pthread_t * | tid, |
| const pthread_attr_t * | attr, | ||
| void *(*)(void *) | start, | ||
| void * | arg | ||
| ) |
Definition at line 152 of file quarkwinthread.c.
References pthread_s::hThread, QUARK_realThStart, QUARK_winThStart(), and pthread_s::uThId.


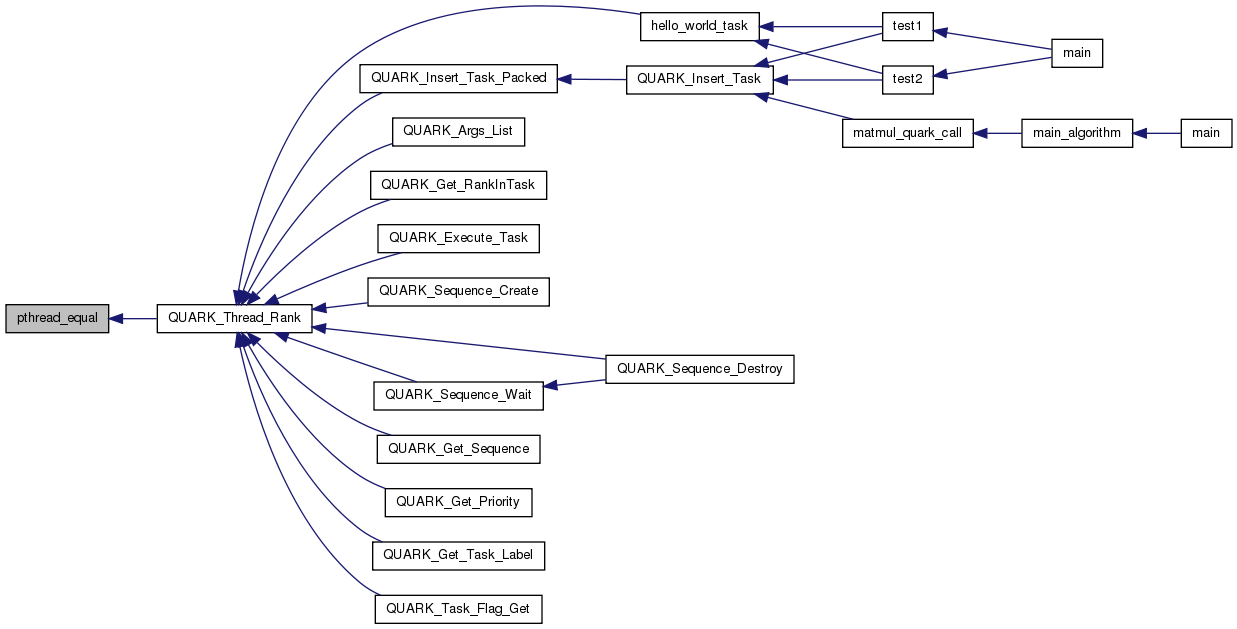
| QUARK_DLLPORT int QUARK_CDECL pthread_equal | ( | pthread_t | thread1, |
| pthread_t | thread2 | ||
| ) |
Definition at line 42 of file quarkwinthread.c.
References pthread_s::uThId.

| QUARK_DLLPORT int QUARK_CDECL pthread_join | ( | pthread_t | thread, |
| void ** | value_ptr | ||
| ) |
Definition at line 177 of file quarkwinthread.c.
References pthread_s::hThread.

| QUARK_DLLPORT int QUARK_CDECL pthread_mutex_destroy | ( | pthread_mutex_t * | mutex | ) |
Definition at line 117 of file quarkwinthread.c.

| QUARK_DLLPORT int QUARK_CDECL pthread_mutex_init | ( | pthread_mutex_t * | mutex, |
| const pthread_mutexattr_t * | attr | ||
| ) |
no security atributes
not owned (initialy) by the creating thread
no name provided: cannot be shared between processes
Definition at line 48 of file quarkwinthread.c.
References FALSE.

| QUARK_DLLPORT int QUARK_CDECL pthread_mutex_lock | ( | pthread_mutex_t * | mutex | ) |
the wait was succesful
the wait failed
thread killed during the wait
impossible because of INFINITE
Definition at line 72 of file quarkwinthread.c.
References PTHREAD_MUTEX_INITIALIZER.

| QUARK_DLLPORT int QUARK_CDECL pthread_mutex_trylock | ( | pthread_mutex_t * | mutex | ) |
the wait was succesful
the wait failed
thread killed during the wait
impossible because of INFINITE
Definition at line 91 of file quarkwinthread.c.
References PTHREAD_MUTEX_INITIALIZER.
| QUARK_DLLPORT int QUARK_CDECL pthread_mutex_unlock | ( | pthread_mutex_t * | mutex | ) |
Definition at line 110 of file quarkwinthread.c.

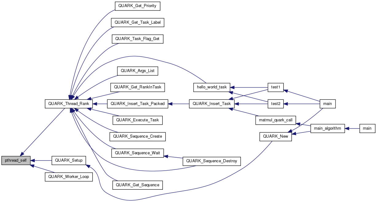
| QUARK_DLLPORT pthread_t QUARK_CDECL pthread_self | ( | void | ) |
Definition at line 34 of file quarkwinthread.c.
References pthread_s::hThread, and pthread_s::uThId.

| QUARK_DLLPORT unsigned int QUARK_CDECL pthread_self_id | ( | void | ) |
Definition at line 30 of file quarkwinthread.c.
| QUARK_DLLPORT int QUARK_CDECL pthread_setconcurrency | ( | int | ) |
Definition at line 266 of file quarkwinthread.c.