|
PAPI 7.1.0.0
|

Go to the source code of this file.
Data Structures | |
| struct | cuptic_info_t |
Typedefs | |
| typedef int64_t | gpu_occupancy_t |
Enumerations | |
| enum | gpu_collection_e { GPU_COLLECTION_UNKNOWN , GPU_COLLECTION_ALL_PERF , GPU_COLLECTION_MIXED , GPU_COLLECTION_ALL_EVENTS , GPU_COLLECTION_ALL_CC70 } |
Variables | |
| static void * | dl_drv |
| static void * | dl_rt |
| const char * | linked_cudart_path |
| void * | dl_cupti |
| unsigned int | _cuda_lock |
| CUresult(* | cuCtxGetCurrentPtr )(CUcontext *) |
| CUresult(* | cuCtxSetCurrentPtr )(CUcontext) |
| CUresult(* | cuCtxDestroyPtr )(CUcontext) |
| CUresult(* | cuCtxCreatePtr )(CUcontext *pctx, unsigned int flags, CUdevice dev) |
| CUresult(* | cuCtxGetDevicePtr )(CUdevice *) |
| CUresult(* | cuDeviceGetPtr )(CUdevice *, int) |
| CUresult(* | cuDeviceGetCountPtr )(int *) |
| CUresult(* | cuDeviceGetNamePtr )(char *, int, CUdevice) |
| CUresult(* | cuDevicePrimaryCtxRetainPtr )(CUcontext *pctx, CUdevice) |
| CUresult(* | cuDevicePrimaryCtxReleasePtr )(CUdevice) |
| CUresult(* | cuInitPtr )(unsigned int) |
| CUresult(* | cuGetErrorStringPtr )(CUresult error, const char **pStr) |
| CUresult(* | cuCtxPopCurrentPtr )(CUcontext *pctx) |
| CUresult(* | cuCtxPushCurrentPtr )(CUcontext pctx) |
| CUresult(* | cuCtxSynchronizePtr )() |
| CUresult(* | cuDeviceGetAttributePtr )(int *, CUdevice_attribute, CUdevice) |
| cudaError_t(* | cudaGetDeviceCountPtr )(int *) |
| cudaError_t(* | cudaGetDevicePtr )(int *) |
| const char *(* | cudaGetErrorStringPtr )(cudaError_t) |
| cudaError_t(* | cudaSetDevicePtr )(int) |
| cudaError_t(* | cudaGetDevicePropertiesPtr )(struct cudaDeviceProp *prop, int device) |
| cudaError_t(* | cudaDeviceGetAttributePtr )(int *value, enum cudaDeviceAttr attr, int device) |
| cudaError_t(* | cudaFreePtr )(void *) |
| cudaError_t(* | cudaDriverGetVersionPtr )(int *) |
| cudaError_t(* | cudaRuntimeGetVersionPtr )(int *) |
| CUptiResult(* | cuptiGetVersionPtr )(uint32_t *) |
| const char * | cuptic_disabled_reason_g |
| static gpu_occupancy_t | global_gpu_bitmask |
Definition in file cupti_common.c.
| typedef int64_t gpu_occupancy_t |
Definition at line 580 of file cupti_common.c.
| enum gpu_collection_e |
| Enumerator | |
|---|---|
| GPU_COLLECTION_UNKNOWN | |
| GPU_COLLECTION_ALL_PERF | |
| GPU_COLLECTION_MIXED | |
| GPU_COLLECTION_ALL_EVENTS | |
| GPU_COLLECTION_ALL_CC70 | |
Definition at line 331 of file cupti_common.c.
|
static |
Definition at line 607 of file cupti_common.c.


| int cuptic_ctxarr_create | ( | cuptic_info_t * | pinfo | ) |
Definition at line 520 of file cupti_common.c.


| int cuptic_ctxarr_destroy | ( | cuptic_info_t * | pinfo | ) |
Definition at line 572 of file cupti_common.c.

| int cuptic_ctxarr_update_current | ( | cuptic_info_t | info | ) |
Definition at line 536 of file cupti_common.c.

| int cuptic_device_acquire | ( | cuptiu_event_table_t * | evt_table | ) |
Definition at line 629 of file cupti_common.c.


Definition at line 303 of file cupti_common.c.


| int cuptic_device_release | ( | cuptiu_event_table_t * | evt_table | ) |
Definition at line 644 of file cupti_common.c.


| void cuptic_disabled_reason_get | ( | const char ** | pmsg | ) |
Definition at line 390 of file cupti_common.c.

| void cuptic_disabled_reason_set | ( | const char * | msg | ) |
| int cuptic_init | ( | void | ) |
Definition at line 417 of file cupti_common.c.


| int cuptic_is_runtime_events_api | ( | void | ) |
Definition at line 488 of file cupti_common.c.


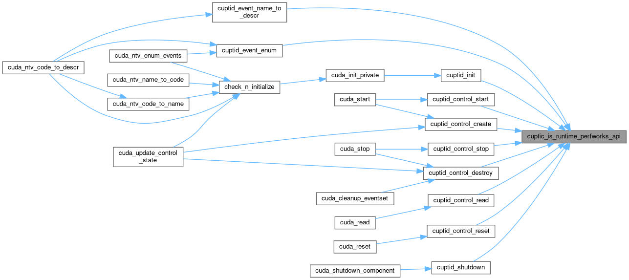
| int cuptic_is_runtime_perfworks_api | ( | void | ) |
Definition at line 447 of file cupti_common.c.


| void * cuptic_load_dynamic_syms | ( | const char * | parent_path, |
| const char * | dlname, | ||
| const char * | search_subpaths[] | ||
| ) |
Definition at line 110 of file cupti_common.c.


| int cuptic_shutdown | ( | void | ) |
Definition at line 280 of file cupti_common.c.


|
static |
Definition at line 395 of file cupti_common.c.

Definition at line 583 of file cupti_common.c.

Definition at line 313 of file cupti_common.c.


|
static |
Definition at line 408 of file cupti_common.c.


|
static |
Definition at line 52 of file cupti_common.c.

|
static |
Definition at line 136 of file cupti_common.c.


|
static |
Definition at line 205 of file cupti_common.c.


|
static |
Definition at line 85 of file cupti_common.c.

|
static |
Definition at line 187 of file cupti_common.c.

|
static |
Definition at line 249 of file cupti_common.c.

|
static |
Definition at line 272 of file cupti_common.c.

|
static |
Definition at line 289 of file cupti_common.c.

|
static |
Definition at line 296 of file cupti_common.c.

|
static |
Definition at line 333 of file cupti_common.c.


|
static |
Definition at line 259 of file cupti_common.c.


| unsigned int _cuda_lock |
Definition at line 21 of file cupti_common.c.
| CUresult(* cuCtxCreatePtr) (CUcontext *pctx, unsigned int flags, CUdevice dev) | ( | CUcontext * | pctx, |
| unsigned int | flags, | ||
| CUdevice | dev | ||
| ) |
Definition at line 26 of file cupti_common.c.
| CUresult(* cuCtxDestroyPtr) (CUcontext) | ( | CUcontext | ) |
Definition at line 25 of file cupti_common.c.
| CUresult(* cuCtxGetCurrentPtr) (CUcontext *) | ( | CUcontext * | ) |
Definition at line 23 of file cupti_common.c.
| CUresult(* cuCtxGetDevicePtr) (CUdevice *) | ( | CUdevice * | ) |
Definition at line 27 of file cupti_common.c.
| CUresult(* cuCtxPopCurrentPtr) (CUcontext *pctx) | ( | CUcontext * | pctx | ) |
Definition at line 35 of file cupti_common.c.
| CUresult(* cuCtxPushCurrentPtr) (CUcontext pctx) | ( | CUcontext | pctx | ) |
Definition at line 36 of file cupti_common.c.
| CUresult(* cuCtxSetCurrentPtr) (CUcontext) | ( | CUcontext | ) |
Definition at line 24 of file cupti_common.c.
| CUresult(* cuCtxSynchronizePtr) () | ( | ) |
Definition at line 37 of file cupti_common.c.
| cudaError_t(* cudaDeviceGetAttributePtr) (int *value, enum cudaDeviceAttr attr, int device) | ( | int * | value, |
| enum cudaDeviceAttr | attr, | ||
| int | device | ||
| ) |
Definition at line 45 of file cupti_common.c.
Definition at line 47 of file cupti_common.c.
| cudaError_t(* cudaFreePtr) (void *) | ( | void * | ) |
Definition at line 46 of file cupti_common.c.
Definition at line 40 of file cupti_common.c.
| cudaError_t(* cudaGetDevicePropertiesPtr) (struct cudaDeviceProp *prop, int device) | ( | struct cudaDeviceProp * | prop, |
| int | device | ||
| ) |
Definition at line 44 of file cupti_common.c.
Definition at line 41 of file cupti_common.c.
| const char *(* cudaGetErrorStringPtr) (cudaError_t) | ( | cudaError_t | ) |
Definition at line 42 of file cupti_common.c.
Definition at line 48 of file cupti_common.c.
Definition at line 43 of file cupti_common.c.
| CUresult(* cuDeviceGetAttributePtr) (int *, CUdevice_attribute, CUdevice) | ( | int * | , |
| CUdevice_attribute | , | ||
| CUdevice | |||
| ) |
Definition at line 38 of file cupti_common.c.
Definition at line 29 of file cupti_common.c.
Definition at line 30 of file cupti_common.c.
Definition at line 28 of file cupti_common.c.
| CUresult(* cuDevicePrimaryCtxReleasePtr) (CUdevice) | ( | CUdevice | ) |
Definition at line 32 of file cupti_common.c.
| CUresult(* cuDevicePrimaryCtxRetainPtr) (CUcontext *pctx, CUdevice) | ( | CUcontext * | pctx, |
| CUdevice | |||
| ) |
Definition at line 31 of file cupti_common.c.
| CUresult(* cuGetErrorStringPtr) (CUresult error, const char **pStr) | ( | CUresult | error, |
| const char ** | pStr | ||
| ) |
Definition at line 34 of file cupti_common.c.
Definition at line 33 of file cupti_common.c.
| const char* cuptic_disabled_reason_g |
Definition at line 383 of file cupti_common.c.
| CUptiResult(* cuptiGetVersionPtr) (uint32_t *) | ( | uint32_t * | ) |
Definition at line 50 of file cupti_common.c.
| void* dl_cupti |
Definition at line 19 of file cupti_common.c.
|
static |
Definition at line 16 of file cupti_common.c.
|
static |
Definition at line 16 of file cupti_common.c.
|
static |
Definition at line 581 of file cupti_common.c.
| const char* linked_cudart_path |
Definition at line 18 of file cupti_common.c.