|
PLASMA
2.4.5
PLASMA - Parallel Linear Algebra for Scalable Multi-core Architectures
|
#include <stdlib.h>#include <stdio.h>#include <string.h>#include <math.h>#include <plasma.h>#include <cblas.h>#include <lapacke.h>#include <core_blas.h>#include "testing_zmain.h"
Go to the source code of this file.
Functions | |
| int | testing_zher2k (int argc, char **argv) |
PLASMA testing routines PLASMA is a software package provided by Univ. of Tennessee, Univ. of California Berkeley and Univ. of Colorado Denver
Definition in file testing_zher2k.c.
| int testing_zher2k | ( | int | argc, |
| char ** | argv | ||
| ) |
Definition at line 32 of file testing_zher2k.c.
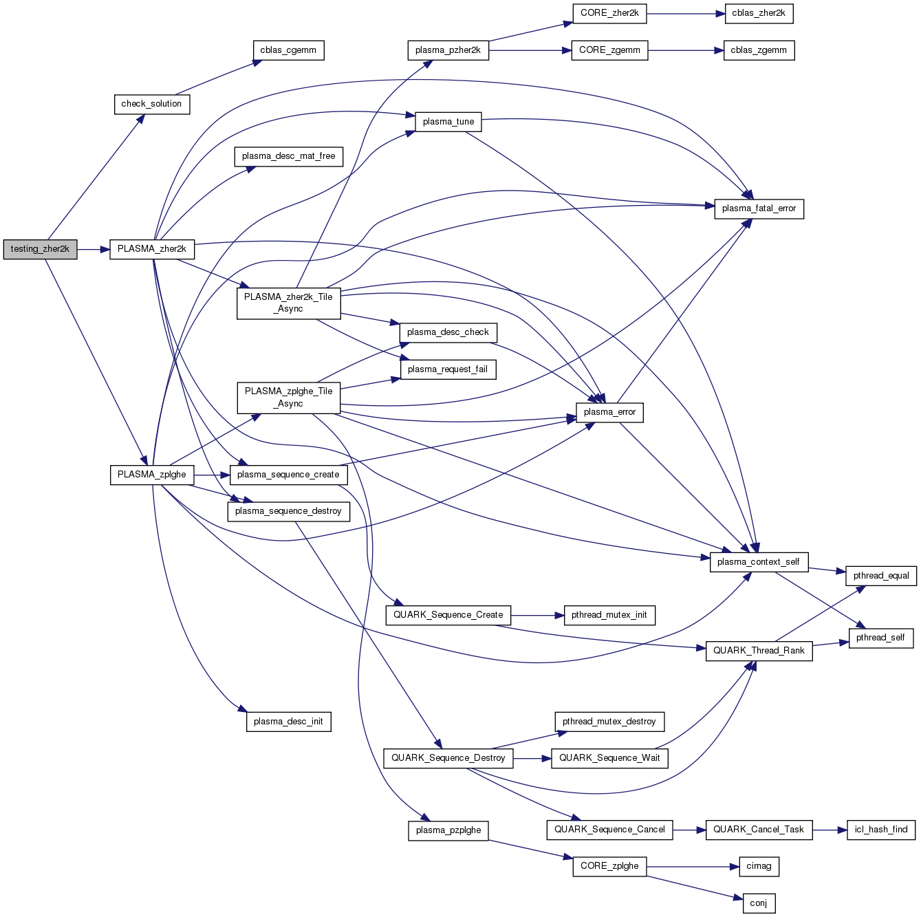
References A, B, C, check_solution(), IONE, ISEED, max, PLASMA_zher2k(), PLASMA_zplghe(), PlasmaTrans, trans, transstr, uplo, uplostr, and USAGE.

