|
PLASMA
2.4.5
PLASMA - Parallel Linear Algebra for Scalable Multi-core Architectures
|
#include <stdlib.h>#include <stdio.h>#include <string.h>#include <math.h>#include <plasma.h>#include <cblas.h>#include <lapacke.h>#include <core_blas.h>#include "testing_smain.h"
Go to the source code of this file.
Macros | |
| #define | REAL |
Functions | |
| int | testing_strsm (int argc, char **argv) |
PLASMA testing routines PLASMA is a software package provided by Univ. of Tennessee, Univ. of California Berkeley and Univ. of Colorado Denver
Definition in file testing_strsm.c.
| #define REAL |
Definition at line 27 of file testing_strsm.c.
| int testing_strsm | ( | int | argc, |
| char ** | argv | ||
| ) |
Definition at line 34 of file testing_strsm.c.
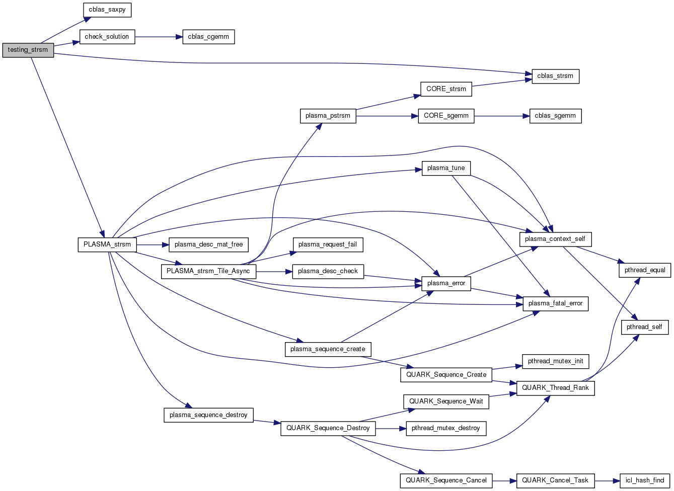
References A, B, cblas_saxpy(), cblas_strsm(), CblasColMajor, check_solution(), diag, diagstr, IONE, ISEED, lapack_const, max, PLASMA_strsm(), PlasmaInfNorm, PlasmaLeft, side, sidestr, trans, transstr, uplo, uplostr, and USAGE.

