|
PLASMA
2.4.5
PLASMA - Parallel Linear Algebra for Scalable Multi-core Architectures
|
#include <stdlib.h>#include <stdio.h>#include <string.h>#include <math.h>#include <plasma.h>#include <cblas.h>#include <lapacke.h>#include <core_blas.h>#include "testing_smain.h"
Go to the source code of this file.
Macros | |
| #define | REAL |
Functions | |
| int | testing_spemv (int argc, char **argv) |
PLASMA testing routines PLASMA is a software package provided by Univ. of Tennessee, Univ. of California Berkeley and Univ. of Colorado Denver
Definition in file testing_spemv.c.
| #define REAL |
Definition at line 26 of file testing_spemv.c.
| int testing_spemv | ( | int | argc, |
| char ** | argv | ||
| ) |
Definition at line 79 of file testing_spemv.c.
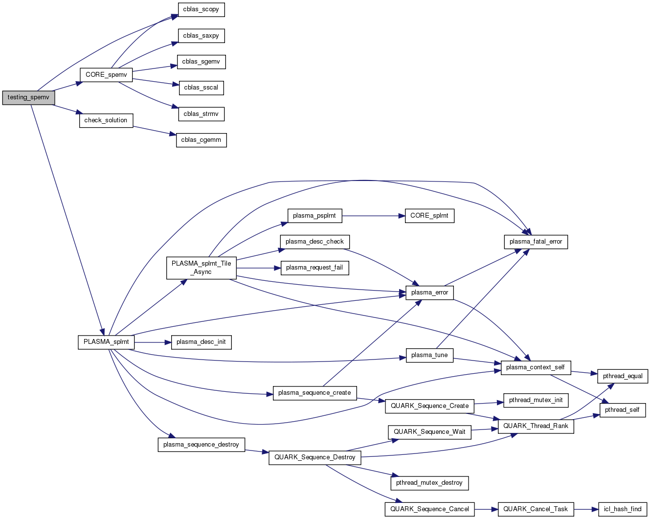
References A, cblas_scopy(), check_solution(), CORE_spemv(), ISEED, PLASMA_splrnt(), PlasmaColumnwise, PlasmaNoTrans, PlasmaRowwise, storev, storevstr, trans, transstr, and USAGE.

