|
PLASMA
2.4.5
PLASMA - Parallel Linear Algebra for Scalable Multi-core Architectures
|
#include <stdlib.h>#include <stdio.h>#include <string.h>#include <math.h>#include <plasma.h>#include <cblas.h>#include <lapacke.h>#include <core_blas.h>#include "testing_dmain.h"
Go to the source code of this file.
Macros | |
| #define | REAL |
Functions | |
| int | testing_dsyev (int argc, char **argv) |
PLASMA testing routines PLASMA is a software package provided by Univ. of Tennessee, Univ. of California Berkeley and Univ. of Colorado Denver
Definition in file testing_dsyev.c.
| #define REAL |
Definition at line 27 of file testing_dsyev.c.
| int testing_dsyev | ( | int | argc, |
| char ** | argv | ||
| ) |
Definition at line 35 of file testing_dsyev.c.
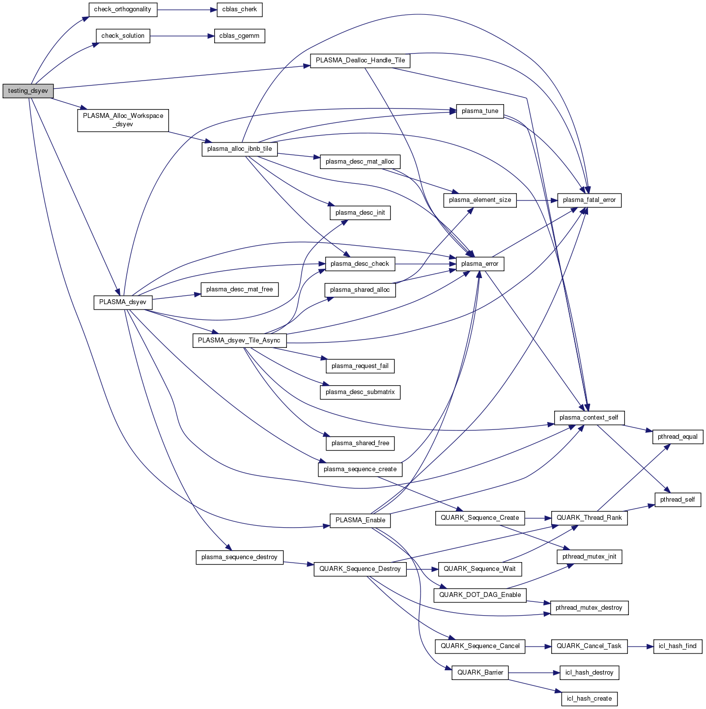
References check_orthogonality(), check_solution(), ISEED, lapack_const, min, PLASMA_Alloc_Workspace_dsyev(), PLASMA_Dealloc_Handle_Tile(), PLASMA_dsyev(), PLASMA_Enable(), PLASMA_ERRORS, PLASMA_WARNINGS, PlasmaDistSymmetric, PlasmaHermGeev, PlasmaLower, PlasmaNoPacking, PlasmaNoVec, PlasmaVec, Q, T, uplo, and USAGE.

