|
PLASMA
2.4.5
PLASMA - Parallel Linear Algebra for Scalable Multi-core Architectures
|
#include <stdlib.h>#include <stdio.h>#include <string.h>#include <math.h>#include <plasma.h>#include <cblas.h>#include <lapacke.h>#include <core_blas.h>#include "testing_cmain.h"
Go to the source code of this file.
Functions | |
| int | testing_cher2k (int argc, char **argv) |
PLASMA testing routines PLASMA is a software package provided by Univ. of Tennessee, Univ. of California Berkeley and Univ. of Colorado Denver
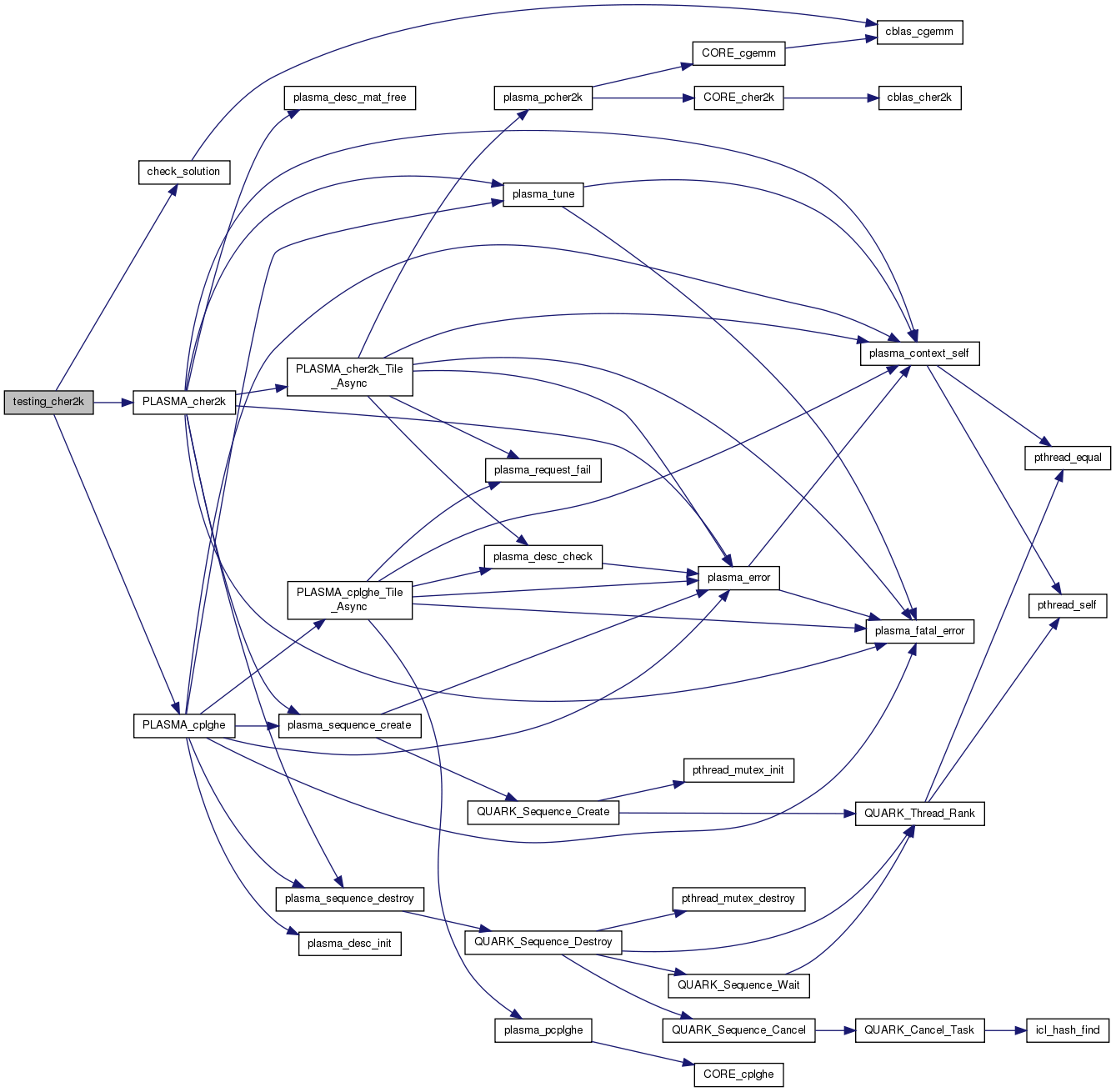
Definition in file testing_cher2k.c.
| int testing_cher2k | ( | int | argc, |
| char ** | argv | ||
| ) |
Definition at line 32 of file testing_cher2k.c.
References A, B, C, check_solution(), IONE, ISEED, max, PLASMA_cher2k(), PLASMA_cplghe(), PlasmaTrans, trans, transstr, uplo, uplostr, and USAGE.

