|
PLASMA
2.4.5
PLASMA - Parallel Linear Algebra for Scalable Multi-core Architectures
|

Go to the source code of this file.
Macros | |
| #define | A(m, n, i, j, ldt) (BLKADDR(A, PLASMA_Complex64_t, m, n)+((j)*(ldt)+(i))) |
Functions | |
| void | plasma_pzlanhe (plasma_context_t *plasma) |
| void | plasma_pzlanhe_quark (PLASMA_enum norm, PLASMA_enum uplo, PLASMA_desc A, double *work, double *result, PLASMA_sequence *sequence, PLASMA_request *request) |
PLASMA auxiliary routines PLASMA is a software package provided by Univ. of Tennessee, Univ. of California Berkeley and Univ. of Colorado Denver
Definition in file pzlanhe.c.
| #define A | ( | m, | |
| n, | |||
| i, | |||
| j, | |||
| ldt | |||
| ) | (BLKADDR(A, PLASMA_Complex64_t, m, n)+((j)*(ldt)+(i))) |
| void plasma_pzlanhe | ( | plasma_context_t * | plasma | ) |
Definition at line 24 of file pzlanhe.c.
References A, BLKLDD, CORE_dlange(), CORE_dzasum(), CORE_zlange(), CORE_zlanhe(), plasma_desc_t::i, plasma_desc_t::j, plasma_desc_t::m, max, plasma_desc_t::mb, plasma_desc_t::mt, plasma_desc_t::n, plasma_desc_t::nb, norm, plasma_desc_t::nt, plasma_private_alloc(), plasma_private_free(), PLASMA_RANK, PLASMA_SIZE, plasma_unpack_args_7, PlasmaColumnwise, PlasmaFrobeniusNorm, PlasmaInfNorm, PlasmaLower, PlasmaMaxNorm, PlasmaOneNorm, PlasmaRealDouble, PlasmaRowwise, PlasmaUpperLower, ss_cond_set, ss_cond_wait, ss_finalize, ss_init, and uplo.


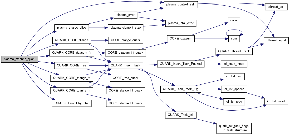
| void plasma_pzlanhe_quark | ( | PLASMA_enum | norm, |
| PLASMA_enum | uplo, | ||
| PLASMA_desc | A, | ||
| double * | work, | ||
| double * | result, | ||
| PLASMA_sequence * | sequence, | ||
| PLASMA_request * | request | ||
| ) |
Definition at line 219 of file pzlanhe.c.
References BLKLDD, plasma_desc_t::i, plasma_desc_t::j, plasma_desc_t::m, plasma_desc_t::mb, plasma_desc_t::mt, plasma_desc_t::n, plasma_desc_t::nb, plasma_desc_t::nt, plasma_context_self(), plasma_shared_alloc(), PLASMA_SUCCESS, PlasmaColumnwise, PlasmaFrobeniusNorm, PlasmaInfNorm, PlasmaLower, PlasmaMaxNorm, PlasmaOneNorm, PlasmaRealDouble, PlasmaRowwise, PlasmaUpperLower, plasma_context_struct::quark, QUARK_CORE_dlange(), QUARK_CORE_dzasum_f1(), QUARK_CORE_free(), QUARK_CORE_zlange_f1(), QUARK_CORE_zlanhe_f1(), plasma_sequence_t::quark_sequence, QUARK_Task_Flag_Set(), Quark_Task_Flags_Initializer, plasma_sequence_t::status, and TASK_SEQUENCE.
