|
PLASMA
2.4.5
PLASMA - Parallel Linear Algebra for Scalable Multi-core Architectures
|

Go to the source code of this file.
Macros | |
| #define | COMPLEX |
| #define | DEP(m) &(DEP[m]) |
| #define | A(_m, _n) (PLASMA_Complex64_t *)plasma_geteltaddr(&A, (_m), (_n), eltsize) |
Functions | |
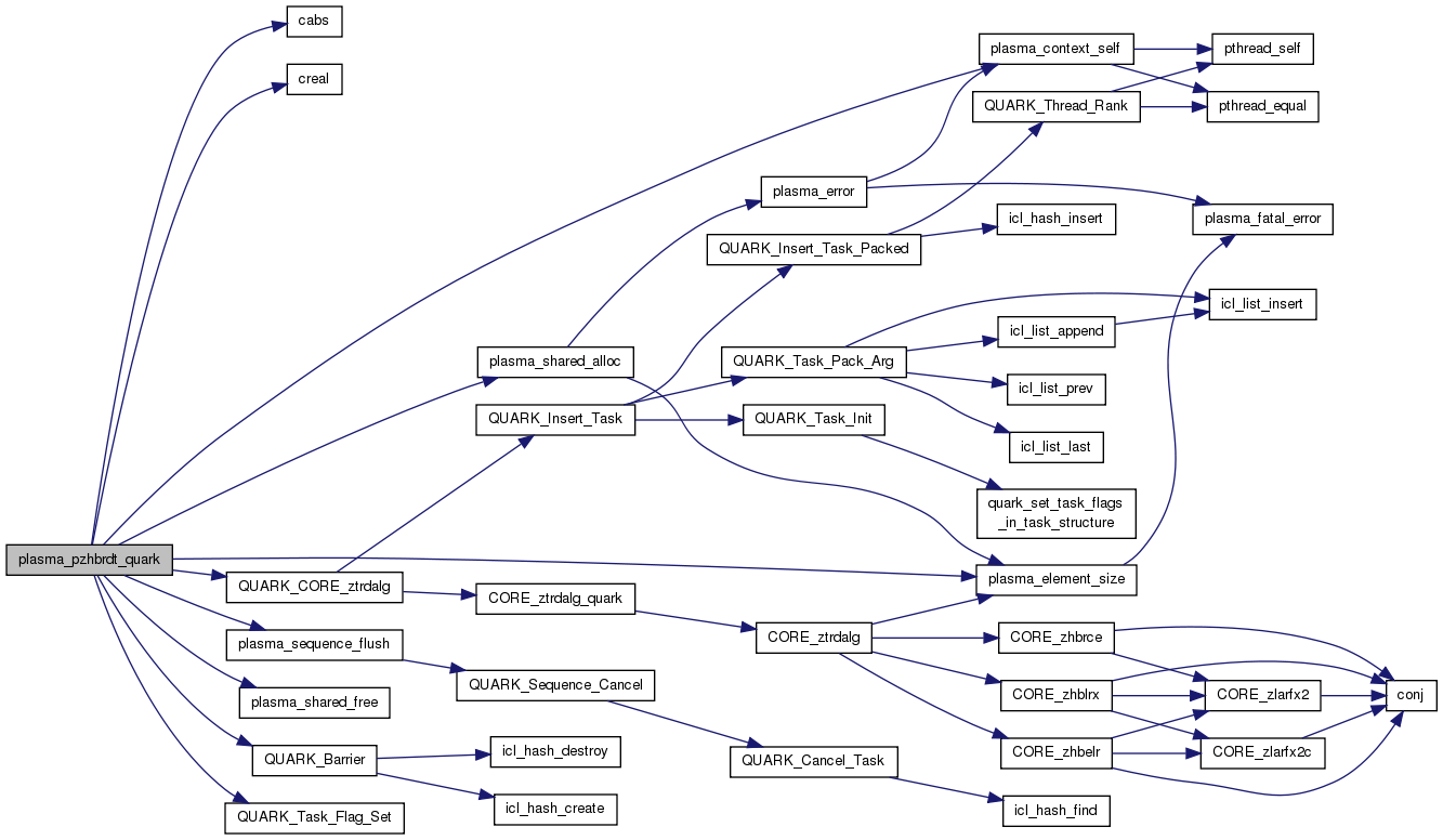
| void | plasma_pzhbrdt_quark (PLASMA_enum uplo, PLASMA_desc A, double *D, double *E, PLASMA_desc T, PLASMA_sequence *sequence, PLASMA_request *request) |
PLASMA auxiliary routines PLASMA is a software package provided by Univ. of Tennessee, Univ. of California Berkeley and Univ. of Colorado Denver
Definition in file pzhbrdt.c.
| #define A | ( | _m, | |
| _n | |||
| ) | (PLASMA_Complex64_t *)plasma_geteltaddr(&A, (_m), (_n), eltsize) |
| void plasma_pzhbrdt_quark | ( | PLASMA_enum | uplo, |
| PLASMA_desc | A, | ||
| double * | D, | ||
| double * | E, | ||
| PLASMA_desc | T, | ||
| PLASMA_sequence * | sequence, | ||
| PLASMA_request * | request | ||
| ) |
Parallel Reduction from BAND tridiagonal to the final condensed form - dynamic scheduler
Definition at line 28 of file pzhbrdt.c.
References A, C, cabs(), creal(), DEP, plasma_desc_t::dtyp, lapack_const, plasma_desc_t::lm, plasma_desc_t::m, plasma_desc_t::mb, min, plasma_context_self(), plasma_element_size(), plasma_sequence_flush(), plasma_shared_alloc(), plasma_shared_free(), PLASMA_SUCCESS, PlasmaComplexDouble, PlasmaInteger, PlasmaLower, plasma_context_struct::quark, QUARK_Barrier(), QUARK_CORE_ztrdalg(), plasma_sequence_t::quark_sequence, QUARK_Task_Flag_Set(), Quark_Task_Flags_Initializer, plasma_sequence_t::status, and TASK_SEQUENCE.
