|
PLASMA
2.4.5
PLASMA - Parallel Linear Algebra for Scalable Multi-core Architectures
|
#include "common.h"
Go to the source code of this file.
Macros | |
| #define | A(m, n) BLKADDR(A, double, m, n) |
Functions | |
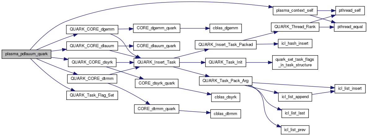
| void | plasma_pdlauum_quark (PLASMA_enum uplo, PLASMA_desc A, PLASMA_sequence *sequence, PLASMA_request *request) |
PLASMA auxiliary routines PLASMA is a software package provided by Univ. of Tennessee, Univ. of California Berkeley and Univ. of Colorado Denver
Definition in file pdlauum.c.
| void plasma_pdlauum_quark | ( | PLASMA_enum | uplo, |
| PLASMA_desc | A, | ||
| PLASMA_sequence * | sequence, | ||
| PLASMA_request * | request | ||
| ) |
Parallel UU' or L'L operation - dynamic scheduling
Definition at line 23 of file pdlauum.c.
References A, BLKLDD, plasma_desc_t::m, plasma_desc_t::mb, plasma_desc_t::mt, plasma_desc_t::n, plasma_desc_t::nb, plasma_desc_t::nt, plasma_context_self(), PLASMA_SUCCESS, PlasmaLeft, PlasmaLower, PlasmaNonUnit, PlasmaNoTrans, PlasmaRight, PlasmaTrans, plasma_context_struct::quark, QUARK_CORE_dgemm(), QUARK_CORE_dlauum(), QUARK_CORE_dsyrk(), QUARK_CORE_dtrmm(), plasma_sequence_t::quark_sequence, QUARK_Task_Flag_Set(), Quark_Task_Flags_Initializer, plasma_sequence_t::status, and TASK_SEQUENCE.
