|
PLASMA
2.4.5
PLASMA - Parallel Linear Algebra for Scalable Multi-core Architectures
|
Example using QR factorization. More...
#include <stdlib.h>#include <stdio.h>#include <string.h>#include <math.h>#include <plasma.h>#include <cblas.h>#include <lapacke.h>#include <core_blas.h>
Go to the source code of this file.
Macros | |
| #define | max(a, b) ((a) > (b) ? (a) : (b)) |
| #define | min(a, b) ((a) < (b) ? (a) : (b)) |
Functions | |
| int | check_orthogonality (int, int, int, double *) |
| int | check_factorization (int, int, double *, double *, int, double *) |
| int | main () |
Variables | |
| int | IONE = 1 |
| int | ISEED [4] = {0,0,0,1} |
Example using QR factorization.
PLASMA testing routines PLASMA is a software package provided by Univ. of Tennessee, Univ. of California Berkeley and Univ. of Colorado Denver
Definition in file example_dgeqrf.c.
| #define max | ( | a, | |
| b | |||
| ) | ((a) > (b) ? (a) : (b)) |
Definition at line 28 of file example_dgeqrf.c.
| #define min | ( | a, | |
| b | |||
| ) | ((a) < (b) ? (a) : (b)) |
Definition at line 31 of file example_dgeqrf.c.
| int check_factorization | ( | int | M, |
| int | N, | ||
| double * | A1, | ||
| double * | A2, | ||
| int | LDA, | ||
| double * | Q | ||
| ) |
| int check_orthogonality | ( | int | M, |
| int | N, | ||
| int | LDQ, | ||
| double * | Q | ||
| ) |
| int main | ( | ) |
Definition at line 40 of file example_dgeqrf.c.
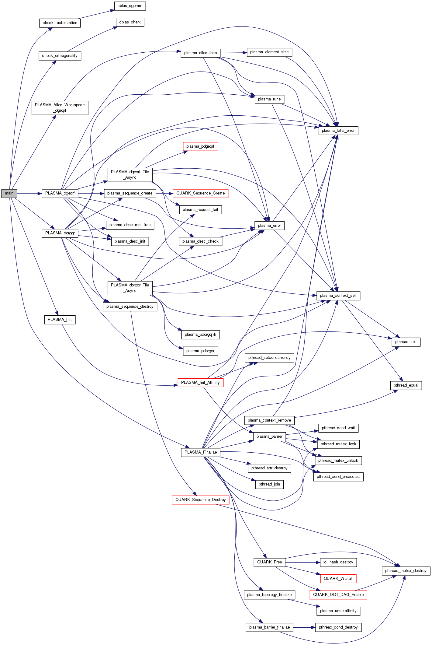
References check_factorization(), check_orthogonality(), IONE, ISEED, min, PLASMA_Alloc_Workspace_dgeqrf(), PLASMA_dgeqrf(), PLASMA_dorgqr(), PLASMA_Finalize(), PLASMA_Init(), Q, and T.

| int IONE = 1 |
Definition at line 37 of file example_dgeqrf.c.
| int ISEED[4] = {0,0,0,1} |
Definition at line 38 of file example_dgeqrf.c.