|
PLASMA
2.4.5
PLASMA - Parallel Linear Algebra for Scalable Multi-core Architectures
|
Go to the source code of this file.
Functions | |
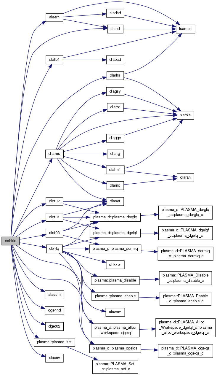
| subroutine | dchklq (DOTYPE, NM, MVAL, NN, NVAL, NNB, NBVAL, NXVAL, IBVAL, NRHS, THRESH, TSTERR, NMAX, A, AF, AQ, AL, AC, B, X, XACT, TAU, WORK, RWORK, IWORK, NOUT) |
| subroutine dchklq | ( | logical, dimension( * ) | DOTYPE, |
| integer | NM, | ||
| integer, dimension( * ) | MVAL, | ||
| integer | NN, | ||
| integer, dimension( * ) | NVAL, | ||
| integer | NNB, | ||
| integer, dimension( * ) | NBVAL, | ||
| integer, dimension( * ) | NXVAL, | ||
| integer, dimension( * ) | IBVAL, | ||
| integer | NRHS, | ||
| double precision | THRESH, | ||
| logical | TSTERR, | ||
| integer | NMAX, | ||
| double precision, dimension( * ) | A, | ||
| double precision, dimension( * ) | AF, | ||
| double precision, dimension( * ) | AQ, | ||
| double precision, dimension( * ) | AL, | ||
| double precision, dimension( * ) | AC, | ||
| double precision, dimension( * ) | B, | ||
| double precision, dimension( * ) | X, | ||
| double precision, dimension( * ) | XACT, | ||
| double precision, dimension( * ) | TAU, | ||
| double precision, dimension( * ) | WORK, | ||
| double precision, dimension( * ) | RWORK, | ||
| integer, dimension( * ) | IWORK, | ||
| integer | NOUT | ||
| ) |
Definition at line 1 of file dchklq.f.
References alaerh(), alahd(), alasum(), derrlq(), dgennd(), dget02(), dlarhs(), dlatb4(), dlatms(), dlqt01(), dlqt02(), dlqt03(), format, max, min, plasma_d::plasma_alloc_workspace_dgelqf(), plasma_d::plasma_dgelqs(), plasma::plasma_set(), and xlaenv().

