|
PLASMA
2.4.5
PLASMA - Parallel Linear Algebra for Scalable Multi-core Architectures
|

Go to the source code of this file.
Functions | |
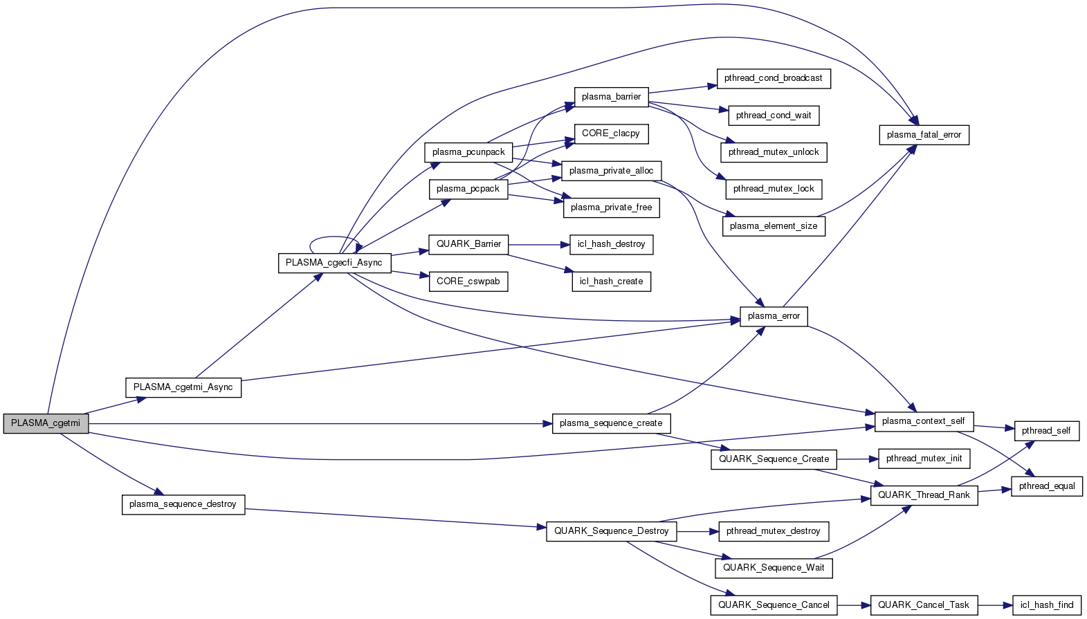
| int | PLASMA_cgetmi (int m, int n, PLASMA_Complex32_t *A, PLASMA_enum f_in, int imb, int inb) |
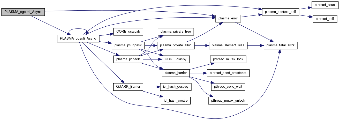
| int | PLASMA_cgetmi_Async (int m, int n, PLASMA_Complex32_t *A, PLASMA_enum f_in, int mb, int nb, PLASMA_sequence *sequence, PLASMA_request *request) |
PLASMA InPlaceTransformation module PLASMA is a software package provided by Univ. of Tennessee, Univ. of California Berkeley and Univ. of Colorado Denver
This work is the implementation of an inplace transformation based on the GKK algorithm by Gustavson, Karlsson, Kagstrom and its fortran implementation.
c Tue Nov 22 14:35:44 2011
PLASMA InPlaceTransformation module PLASMA is a software package provided by Univ. of Tennessee, Univ. of California Berkeley and Univ. of Colorado Denver
This work is the implementation of an inplace transformation based on the GKK algorithm by Gustavson, Karlsson, Kagstrom and its fortran implementation.
c Tue Nov 22 14:35:37 2011
Definition in file cgetmi.c.
| int PLASMA_cgetmi | ( | int | m, |
| int | n, | ||
| PLASMA_Complex32_t * | A, | ||
| PLASMA_enum | f_in, | ||
| int | imb, | ||
| int | inb | ||
| ) |
PLASMA_cgetmi Implementation of inplace transposition based on the GKK algorithm by Gustavson, Karlsson, Kagstrom. This algorithm shift some cycles to transpose the matrix.
| [in] | m | Number of rows of matrix A |
| [in] | n | Number of columns of matrix A |
| [in,out] | A | Matrix of size L*m*n. |
| [in] | f_in | Original format of the matrix A. Must be part of (PlasmaCM, PlasmaRM, PlasmaCCRB, PlasmaCRRB, PlasmaRCRB, PlasmaRRRB) |
| [in] | imb | Number of rows of the problem |
| [in] | inb | Number of columns in the problem |
Definition at line 59 of file cgetmi.c.
References PLASMA_cgetmi_Async(), plasma_context_self(), plasma_dynamic_sync, PLASMA_ERR_NOT_INITIALIZED, plasma_fatal_error(), PLASMA_REQUEST_INITIALIZER, plasma_sequence_create(), plasma_sequence_destroy(), and plasma_sequence_t::status.


| int PLASMA_cgetmi_Async | ( | int | m, |
| int | n, | ||
| PLASMA_Complex32_t * | A, | ||
| PLASMA_enum | f_in, | ||
| int | mb, | ||
| int | nb, | ||
| PLASMA_sequence * | sequence, | ||
| PLASMA_request * | request | ||
| ) |
PLASMA_cgetmi_Async Implementation of inplace transposition based on the GKK algorithm by Gustavson, Karlsson, Kagstrom. This algorithm shift some cycles to transpose the matrix.
| [in] | m | Number of rows of matrix A |
| [in] | n | Number of columns of matrix A |
| [in,out] | A | Matrix of size L*m*n. |
| [in] | f_in | Original format of the matrix A. Must be part of (PlasmaCM, PlasmaRM, PlasmaCCRB, PlasmaCRRB, PlasmaRCRB, PlasmaRRRB) |
| [in] | mb | Number of rows of the problem |
| [in] | nb | Number of columns in the problem |
| [in] | sequence | Identifies the sequence of function calls that this call belongs to (for completion checks and exception handling purposes). |
| [out] | request | Identifies this function call (for exception handling purposes). |
Definition at line 125 of file cgetmi.c.
References PLASMA_cgecfi_Async(), plasma_error(), PLASMA_SUCCESS, PlasmaCCRB, PlasmaCM, PlasmaCRRB, PlasmaRCRB, PlasmaRM, and PlasmaRRRB.

