|
PLASMA
2.4.5
PLASMA - Parallel Linear Algebra for Scalable Multi-core Architectures
|

Go to the source code of this file.
Functions | |
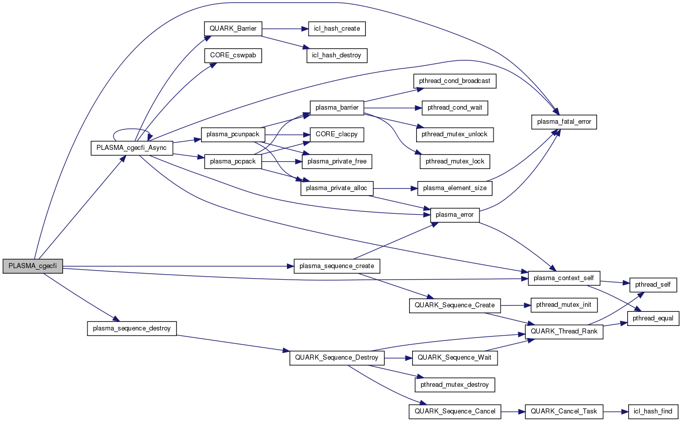
| int | PLASMA_cgecfi (int m, int n, PLASMA_Complex32_t *A, PLASMA_enum f_in, int imb, int inb, PLASMA_enum f_out, int omb, int onb) |
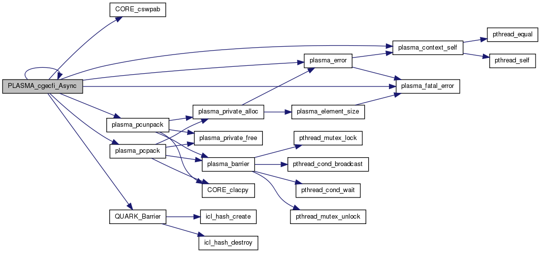
| int | PLASMA_cgecfi_Async (int m, int n, PLASMA_Complex32_t *A, PLASMA_enum f_in, int imb, int inb, PLASMA_enum f_out, int omb, int onb, PLASMA_sequence *sequence, PLASMA_request *request) |
| int PLASMA_cgecfi | ( | int | m, |
| int | n, | ||
| PLASMA_Complex32_t * | A, | ||
| PLASMA_enum | f_in, | ||
| int | imb, | ||
| int | inb, | ||
| PLASMA_enum | f_out, | ||
| int | omb, | ||
| int | onb | ||
| ) |
PLASMA_cgecfi convert the matrice A in place from format f_in to format f_out
| [in] | m | Number of rows of matrix A |
| [in] | n | Number of columns of matrix A |
| [in,out] | A | Matrix of size L*m*n |
| [in] | f_in | Original format of the matrix A. Must be part of (PlasmaCM, PlasmaRM, PlasmaCCRB, PlasmaCRRB, PlasmaRCRB, PlasmaRRRB) |
| [in] | imb | Number of rows of each block in original format |
| [in] | inb | Number of columns of each block in original format |
| [in] | f_out | Format requested for the matrix A. Must be part of (PlasmaCM, PlasmaRM, PlasmaCCRB, PlasmaCRRB, PlasmaRCRB, PlasmaRRRB) |
| [in] | omb | Number of rows of each block in requested format |
| [in] | onb | Number of columns of each block in requested format |
Definition at line 69 of file cgecfi.c.
References PLASMA_cgecfi_Async(), plasma_context_self(), plasma_dynamic_sync, PLASMA_ERR_NOT_INITIALIZED, plasma_fatal_error(), PLASMA_REQUEST_INITIALIZER, plasma_sequence_create(), plasma_sequence_destroy(), and plasma_sequence_t::status.


| int PLASMA_cgecfi_Async | ( | int | m, |
| int | n, | ||
| PLASMA_Complex32_t * | A, | ||
| PLASMA_enum | f_in, | ||
| int | imb, | ||
| int | inb, | ||
| PLASMA_enum | f_out, | ||
| int | omb, | ||
| int | onb, | ||
| PLASMA_sequence * | sequence, | ||
| PLASMA_request * | request | ||
| ) |
PLASMA_cgecfi_Async convert the matrice A in place from format f_in to format f_out
| [in] | m | Number of rows of matrix A |
| [in] | n | Number of columns of matrix A |
| [in,out] | A | Matrix of size L*m*n |
| [in] | f_in | Original format of the matrix A. Must be part of (PlasmaCM, PlasmaRM, PlasmaCCRB, PlasmaCRRB, PlasmaRCRB, PlasmaRRRB) |
| [in] | imb | Number of rows of each block in original format |
| [in] | inb | Number of columns of each block in original format |
| [in] | f_out | Format requested for the matrix A. Must be part of (PlasmaCM, PlasmaRM, PlasmaCCRB, PlasmaCRRB, PlasmaRCRB, PlasmaRRRB) |
| [in] | omb | Number of rows of each block in requested format |
| [in] | onb | Number of columns of each block in requested format |
| [in] | sequence | Identifies the sequence of function calls that this call belongs to (for completion checks and exception handling purposes). |
| [out] | request | Identifies this function call (for exception handling purposes). |
Definition at line 148 of file cgecfi.c.
References CORE_cswpab(), ipt_cal2, ipt_call, max, PLASMA_cgecfi_Async(), plasma_context_self(), PLASMA_ERR_NOT_INITIALIZED, plasma_error(), plasma_fatal_error(), PLASMA_NB, plasma_pcpack(), plasma_pcunpack(), plasma_static_call_6, PLASMA_SUCCESS, PlasmaCCRB, PlasmaCM, PlasmaCRRB, PlasmaRCRB, PlasmaRM, PlasmaRRRB, plasma_context_struct::quark, QUARK_Barrier(), and W.

