|
PLASMA
2.4.5
PLASMA - Parallel Linear Algebra for Scalable Multi-core Architectures
|
Go to the source code of this file.
Functions | |
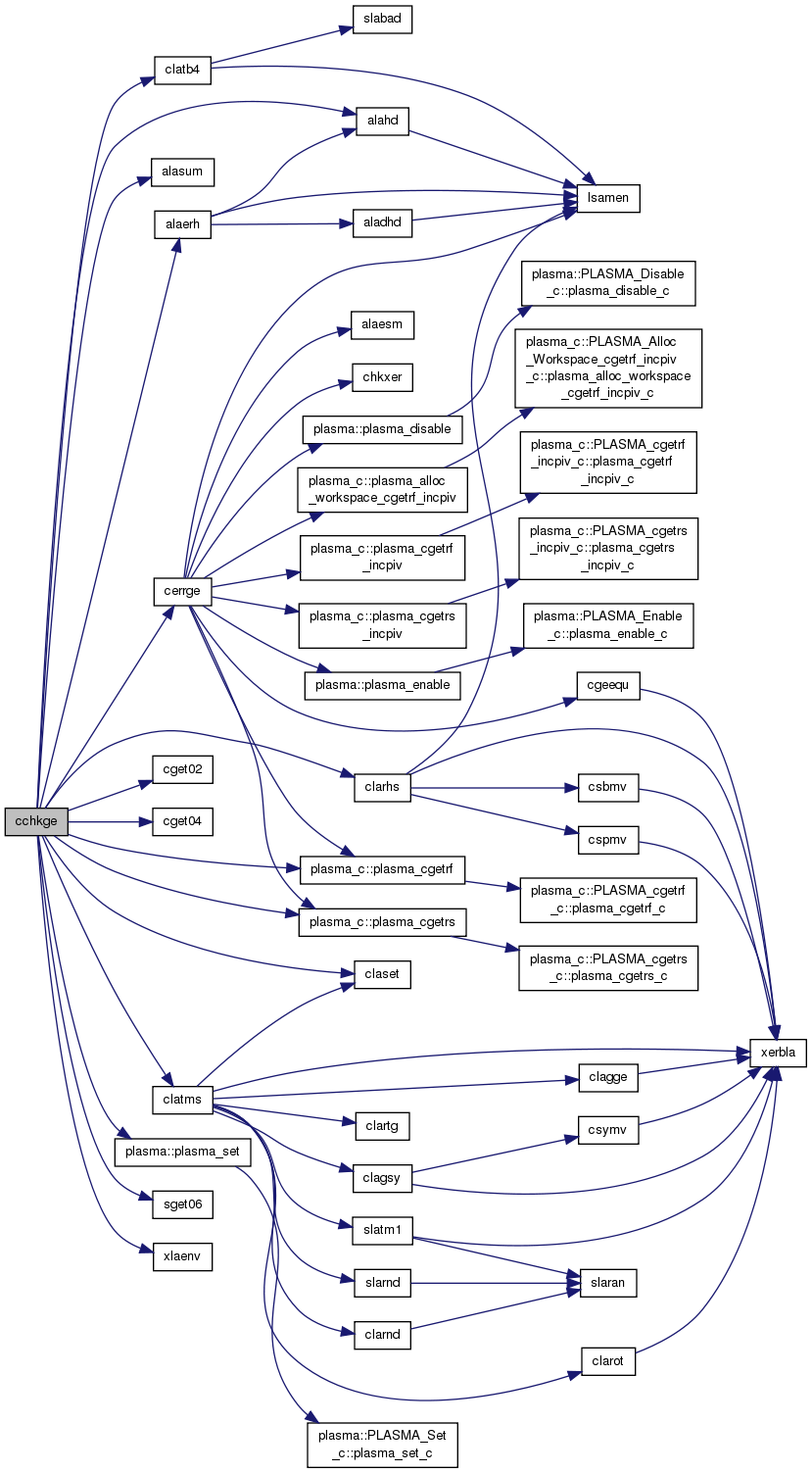
| subroutine | cchkge (DOTYPE, NM, MVAL, NN, NVAL, NNB, NBVAL, NNS, IBVAL, NSVAL, THRESH, TSTERR, NMAX, A, AFAC, AINV, B, X, XACT, WORK, RWORK, IWORK, NOUT) |
| subroutine cchkge | ( | logical, dimension( * ) | DOTYPE, |
| integer | NM, | ||
| integer, dimension( * ) | MVAL, | ||
| integer | NN, | ||
| integer, dimension( * ) | NVAL, | ||
| integer | NNB, | ||
| integer, dimension( * ) | NBVAL, | ||
| integer | NNS, | ||
| integer, dimension( * ) | IBVAL, | ||
| integer, dimension( * ) | NSVAL, | ||
| real | THRESH, | ||
| logical | TSTERR, | ||
| integer | NMAX, | ||
| complex, dimension( * ) | A, | ||
| complex, dimension( * ) | AFAC, | ||
| complex, dimension( * ) | AINV, | ||
| complex, dimension( * ) | B, | ||
| complex, dimension( * ) | X, | ||
| complex, dimension( * ) | XACT, | ||
| complex, dimension( * ) | WORK, | ||
| real, dimension( * ) | RWORK, | ||
| integer, dimension( * ) | IWORK, | ||
| integer | NOUT | ||
| ) |
Definition at line 1 of file cchkge.f.
References alaerh(), alahd(), alasum(), cerrge(), cget02(), cget04(), clarhs(), claset(), clatb4(), clatms(), format, max, min, plasma_c::plasma_cgetrf(), plasma_c::plasma_cgetrs(), plasma::plasma_set(), sget06(), trans, and xlaenv().

