#include <oct.h>#include <stdio.h>#include <stdlib.h>#include "grpc.h"#include "gs_oct.h"
Go to the source code of this file.
Functions | |
| DEFUN_DLD (gs_cancel, args, nargout,"Octave client for GridSolve") | |
| DEFUN_DLD | ( | gs_cancel | , | |
| args | , | |||
| nargout | , | |||
| "Octave client for GridSolve" | ||||
| ) |
Definition at line 22 of file gs_cancel.cpp.
{
octave_value_list bad_retval; //bad return value
grpc_error_t status; //GridRPC status/error code
grpc_sessionid_t req_id; //GridRPC non-blocking call session id
//meaningless return value for error condition
//or those calls that do not make grpc function call
for (int i = 0; i < nargout; i++) {
bad_retval(i) = Matrix(0, 0);
}
//number of input arguments
int nargin = args.length();
//input argument error checking
if (nargin <= 0) {
fprintf(stderr, "No input service name found. Aborted.\n");
return bad_retval;
}
if (nargin > 1) {
fprintf(stderr, "Exactly one argument (session id) is expected. Aborted.\n");
return bad_retval;
}
//otherwise, the input is correct
//initialize the GridSolve environment
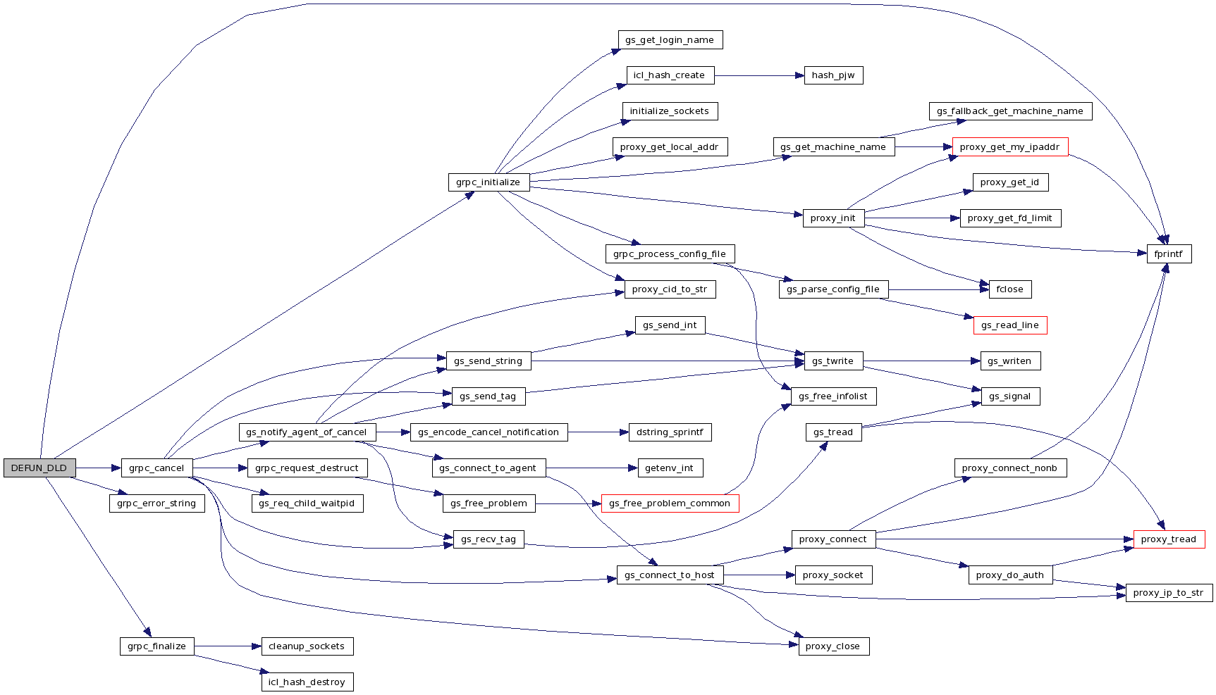
status = grpc_initialize(NULL);
if (status != GRPC_NO_ERROR && status != GRPC_ALREADY_INITIALIZED) {
fprintf(stderr, "%s\n", grpc_error_string(status));
return bad_retval;
}
//the GRPC session id
req_id = args(0).int_value();
//cancel the job
status = grpc_cancel(req_id);
if (status != GRPC_NO_ERROR) {
fprintf(stderr, "%s\n", grpc_error_string(status));
return bad_retval;
}
//finalize and clean up
grpc_finalize();
return octave_value(status);
}

1.6.3-20100507