#include <stdio.h>#include <time.h>#include <string.h>#include <sys/types.h>#include <sys/stat.h>#include <sys/wait.h>#include <fcntl.h>#include <errno.h>#include <unistd.h>#include <sys/param.h>#include "utility.h"#include "problem.h"#include "comm_protocol.h"#include "comm_basics.h"#include "comm_data.h"#include "comm_encode.h"
Go to the source code of this file.
Functions | |
| int | gs_problem_service (gs_problem_t *) |
| int | service_template (int argc, char *argv[]) |
This file contains a generic service template for the end service.
Definition in file batch_template.c.
| int gs_problem_service | ( | gs_problem_t * | ) |

| int service_template | ( | int | argc, | |
| char * | argv[] | |||
| ) |
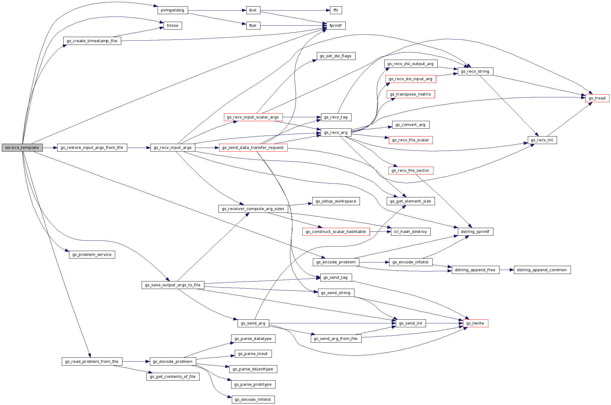
This is a generic "batch service template" which forms the basis for the executable service that is forked/execed by the server and intended to be run in some sort of batch mode.
Definition at line 38 of file batch_template.c.
{
gs_problem_t *problem;
char *reqdir;
int i;
#ifdef __CYGWIN__
reqdir = argv[1];
#else
reqdir = strdup(argv[0]);
if(!reqdir)
exit(GS_SVC_ERR_MALLOC);
for(i=strlen(reqdir);i>=0;i--) {
if(reqdir[i] == '/') {
reqdir[i] = 0;
break;
}
}
#endif
fprintf(stderr, "CWD (reqdir) = '%s'\n", reqdir);
if(chdir(reqdir) < 0) {
fprintf(stderr, "Failed to chdir to reqdir: '%s'\n", reqdir);
exit(GS_SVC_ERR_CHDIR);
}
problem = (gs_problem_t *) malloc(sizeof(gs_problem_t));
if(!problem)
exit(GS_SVC_ERR_MALLOC);
/* Look for the service corresponding to the requested problem */
if(gs_read_problem_from_file(GS_BATCH_XML, problem) < 0) {
ERRPRINTF("Error loading service: '%s'.\n", GS_BATCH_XML);
exit(GS_SVC_ERR_MISSING_XML);
}
else {
char *problemstr = NULL;
int my_dsig, fd = 0;
double service_et;
FILE *xmlfile;
my_dsig = pvmgetdsig();
if(gs_restore_input_args_from_file("input", problem, my_dsig, my_dsig) < 0) {
ERRPRINTF("Error receiving input args.\n");
exit(GS_SVC_ERR_RESTORE_ARGS);
}
service_et = gs_problem_service(problem);
if(chdir(reqdir) < 0) {
ERRPRINTF("Could not cd back to request directory '%s'.\n", reqdir);
exit(GS_SVC_ERR_CHDIR);
}
xmlfile = fopen("problem.xml", "w");
if(!xmlfile) {
ERRPRINTF("Could not create xml file.\n");
exit(GS_SVC_ERR_CREATE_XML);
}
if(gs_encode_problem(&problemstr, problem) < 0) {
ERRPRINTF("Could not encode problem.\n");
exit(GS_SVC_ERR_PROBLEM_ENC);
}
fprintf(xmlfile, "%s\n", problemstr);
fclose(xmlfile);
fd = open("data", O_WRONLY | O_CREAT, 0600);
if(fd < 0) {
ERRPRINTF("Could not create data file.\n");
exit(GS_SVC_ERR_CREAT_DATA_FILE);
}
if(gs_save_output_args_to_file(fd, problem, my_dsig) < 0) {
ERRPRINTF("Error sending output args.\n");
exit(GS_SVC_ERR_IO);
}
close(fd);
if(gs_create_timestamp_file(".", "done", service_et) < 0) {
ERRPRINTF("Could not create completion file.\n");
exit(GS_SVC_ERR_COMPLETION_FILE);
}
exit(0);
}
ERRPRINTF("Service terminating abnormally\n");
exit(GS_SVC_ERR_UNSPECIFIED);
}

1.6.3-20100507