#include "gs_sequence.h"
Go to the source code of this file.
Functions | |
| void | grpc_sequence_begin (int mode) |
| double | grpc_sequence_end (int n,...) |
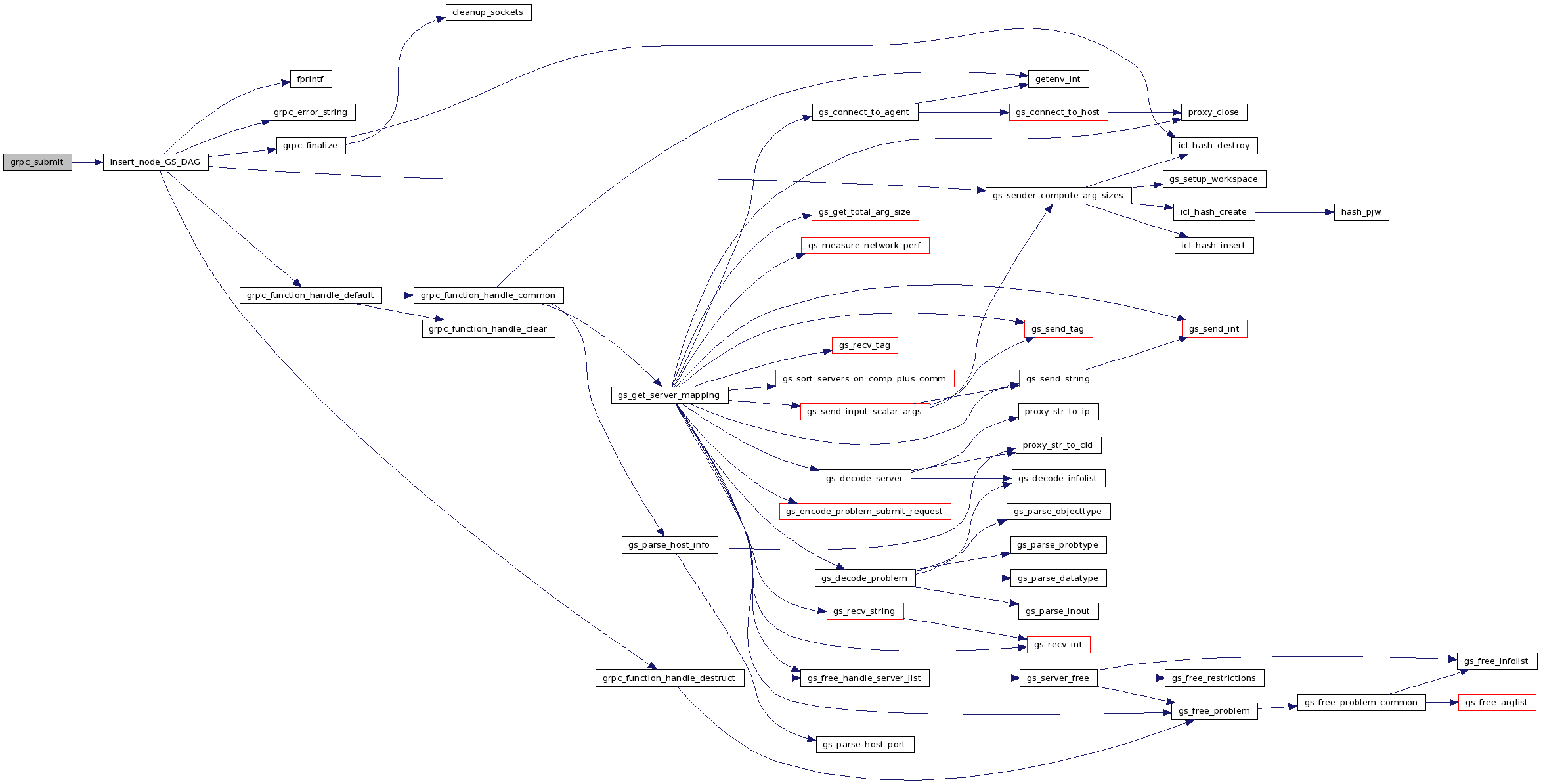
| int | grpc_submit (char *name,...) |
| int | grpc_submit_arg_stack (char *name, grpc_arg_stack *arg_stack) |
| int | grpc_get_sequence_mode () |
| GS_DAG_t * | grpc_get_sequence () |
Variables | |
| GS_DAG_t * | GS_SEQ_DAG = NULL |
| int | grpc_sequence_mode |
| int | grpc_sequence_language |
| int | grpc_sequence_major |
| GS_DAG_t* grpc_get_sequence | ( | ) |
Get the current global GridSolve sequencing DAG
Definition at line 217 of file gs_sequence.c.
{
return GS_SEQ_DAG;
}
| int grpc_get_sequence_mode | ( | ) |
Get the current sequencing mode
Definition at line 204 of file gs_sequence.c.
{
/* return the current sequencing mode */
return grpc_sequence_mode;
}

| void grpc_sequence_begin | ( | int | mode | ) |
Mark the begin of a GridRPC sequence
Definition at line 42 of file gs_sequence.c.
{
/* set the sequencing mode to what is specified */
grpc_sequence_mode = mode;
/* set the sequencing language to default */
grpc_sequence_language = GS_CALL_FROM_C;
/* set the sequencing major to what is specified */
grpc_sequence_major = 'r';
/* make a new empty DAG */
GS_SEQ_DAG = make_new_GS_DAG();
if (GS_SEQ_DAG == NULL) {
fprintf(stderr, "can't make sequencing DAG\n");
exit(1);
}
printf("\n**********************************************\n");
printf("Beginning a sequence ...\n\n");
}

| double grpc_sequence_end | ( | int | n, | |
| ... | ||||
| ) |
Mark the end of a GridRPC sequence Schedule and run the sequence
| @return |
Definition at line 69 of file gs_sequence.c.
{
int status;
double bt, et;
va_list arg_list;
va_start(arg_list, n);
/* ---------------------- analyze and schedule DAG --------------------- */
printf("Analyzing and building the DAG ...\n");
/* analyze the dependencies of the
current sequencing DAG */
if ((status = analyze_dep_GS_DAG(GS_SEQ_DAG)) < 0) {
fprintf(stderr, "error analyzing DAG\n");
exit(1);
}
/* output the analyzed DAG to a dot graph */
output_GS_DAG_to_dot(GS_SEQ_DAG, "pre_analysis.dot");
printf("Post-analyzing the DAG ...\n");
/* post analysis for DAG optimization */
if ((status = post_analysis_GS_DAG(GS_SEQ_DAG, arg_list, n)) < 0) {
fprintf(stderr, "error doing post-DAG-analysis\n");
exit(1);
}
/*output the analyzed DAG to a dot graph */
output_GS_DAG_to_dot(GS_SEQ_DAG, "post_analysis.dot");
printf("Mapping the DAG to servers ...\n");
/* map the DAG to servers - scheduling */
if ((status = map_to_servers_GS_DAG(GS_SEQ_DAG, AGENT)) < 0) {
fprintf(stderr, "error mapping DAG to servers\n");
exit(1);
}
if (make_new_data_handle_list(GS_SEQ_DAG) < 0) {
fprintf(stderr, "error creating data handle list\n");
exit(1);
}
if (gs_seq_set_lfs_dsi_data_storage_path() < 0) {
exit(1);
}
/* --------------------------- execute DAG ----------------------------- */
printf("\nExecuting the DAG ...\n");
bt = walltime();
/* execute the DAG */
if ((status = execute_GS_DAG(GS_SEQ_DAG)) < 0) {
fprintf(stderr, "error executing DAG\n");
exit(1);
}
et = walltime();
/* ---------------------------- finalize ------------------------------- */
/* turn off the sequencing mode */
grpc_sequence_mode = OFF_MODE;
/* free the DAG's memory */
free_GS_DAG(GS_SEQ_DAG);
GS_SEQ_DAG = NULL;
/* free the data handle list */
free_data_handle_list();
/* remove all data files */
if (chdir(DATA_SEND_FILE_PATH) < 0) {
fprintf(stderr, "error changing directory\n");
return -1;
}
system("rm *.dat");
printf("\nSequence done.\n");
printf("**********************************************\n\n");
return et - bt;
}

| int grpc_submit | ( | char * | name, | |
| ... | ||||
| ) |
Submit a GridRPC sequence request
| name | -- the name of the problem to be solved | |
Definition at line 162 of file gs_sequence.c.
{
gs_va_list *arg_list;
if (name == NULL) return -1;
arg_list = (gs_va_list *) malloc(sizeof(gs_va_list));
if (arg_list == NULL) {
perror("malloc");
exit(1);
}
/* create the variable argument list */
va_start(arg_list->args, name);
/* insert a new node into the DAG */
return insert_node_GS_DAG(GS_SEQ_DAG, name, arg_list, NULL);
}

| int grpc_submit_arg_stack | ( | char * | name, | |
| grpc_arg_stack * | arg_stack | |||
| ) |
Submit a GridRPC sequence request
| name | -- the name of the problem to be solved | |
Definition at line 189 of file gs_sequence.c.
{
if (name == NULL || arg_stack == NULL) return -1;
/* insert a new node into the DAG */
return insert_node_GS_DAG(GS_SEQ_DAG, name, NULL, arg_stack);
}

Definition at line 30 of file gs_sequence.c.
Definition at line 33 of file gs_sequence.c.
Definition at line 24 of file gs_sequence.c.
| GS_DAG_t* GS_SEQ_DAG = NULL |
Definition at line 11 of file gs_sequence.c.
1.6.3-20100507