#include "gs_seq_data_handle.h"
Go to the source code of this file.
Functions | |
| int | make_new_data_handle_list (GS_DAG_t *dag) |
| int | insert_data_handle (char *producer_func, int seq_id, int pindex, void *dptr, char *data_handle) |
| char * | find_data_handle (char *consumer_func, int seq_id, int cindex, void *dptr) |
| void | free_data_handle_list () |
Variables | |
| data_handle_list_t * | GS_SEQ_DATA_HANDLE_LIST = NULL |
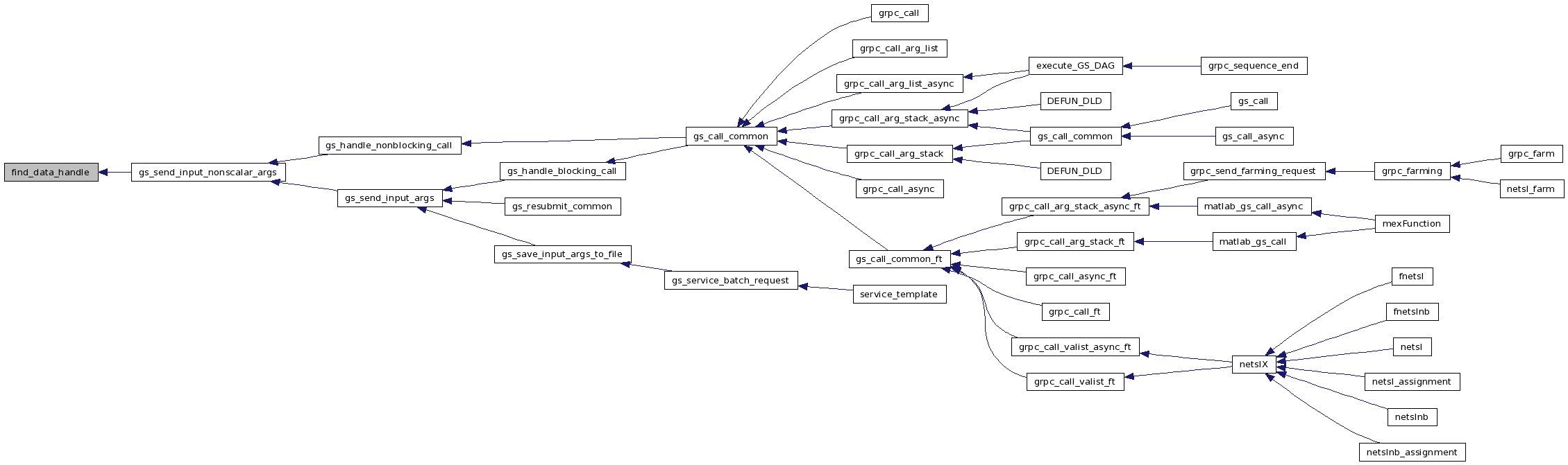
| char* find_data_handle | ( | char * | consumer_func, | |
| int | seq_id, | |||
| int | cindex, | |||
| void * | dptr | |||
| ) |
find a specific data handle according to the function name of the consumer service and the argument index in the consumer side
Definition at line 120 of file gs_seq_data_handle.c.
{
data_handle_t *handle;
if (!GS_SEQ_DATA_HANDLE_LIST) {
fprintf(stderr, "bad data handle list\n");
return NULL;
}
if (GS_SEQ_DATA_HANDLE_LIST->num_handles == 0) {
fprintf(stderr, "no data handle found\n");
return NULL;
}
for (handle = GS_SEQ_DATA_HANDLE_LIST->head;
handle != NULL; handle = handle->next) {
if (strcmp(handle->consumer_func, consumer_func) == 0 &&
/*handle->cseq_id == seq_id && */
handle->cindex == cindex &&
handle->cdptr == dptr &&
handle->used &&
!handle->visited) {
handle->visited = 1;
if (!handle->data_handle) {
fprintf(stderr, "bad data handle\n");
return NULL;
} else {
return handle->data_handle;
}
}
}
return NULL;
}


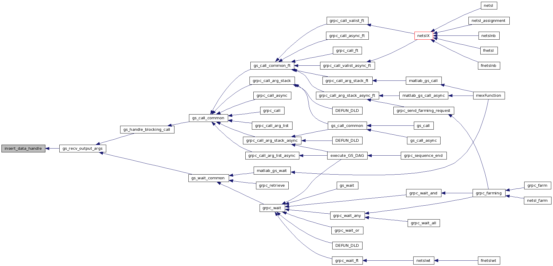
| void free_data_handle_list | ( | ) |
release the memory allocated for the data handle list
Definition at line 158 of file gs_seq_data_handle.c.
{
data_handle_t *handle;
if (GS_SEQ_DATA_HANDLE_LIST == NULL) return;
/* there is no data handle to free */
if (GS_SEQ_DATA_HANDLE_LIST->num_handles == 0) {
free(GS_SEQ_DATA_HANDLE_LIST);
GS_SEQ_DATA_HANDLE_LIST = NULL;
return;
}
/* there is one data handle to free */
if (GS_SEQ_DATA_HANDLE_LIST->num_handles == 1) {
free(GS_SEQ_DATA_HANDLE_LIST->head);
free(GS_SEQ_DATA_HANDLE_LIST);
GS_SEQ_DATA_HANDLE_LIST = NULL;
return;
}
/* there is more than one data handle to free */
while (GS_SEQ_DATA_HANDLE_LIST->num_handles > 0) {
handle = GS_SEQ_DATA_HANDLE_LIST->tail;
GS_SEQ_DATA_HANDLE_LIST->tail = handle->prev;
free(handle);
GS_SEQ_DATA_HANDLE_LIST->num_handles--;
}
free(GS_SEQ_DATA_HANDLE_LIST);
GS_SEQ_DATA_HANDLE_LIST = NULL;
return;
}

| int insert_data_handle | ( | char * | producer_func, | |
| int | seq_id, | |||
| int | pindex, | |||
| void * | dptr, | |||
| char * | data_handle | |||
| ) |
insert a data handle to the data handle list
Definition at line 80 of file gs_seq_data_handle.c.
{
data_handle_t *handle;
if (!data_handle) {
fprintf(stderr, "bad data handle\n");
return -1;
}
if (!GS_SEQ_DATA_HANDLE_LIST) {
fprintf(stderr, "bad data handle list\n");
return -1;
}
if (GS_SEQ_DATA_HANDLE_LIST->num_handles == 0) {
fprintf(stderr, "no data handle hole found\n");
return -1;
}
for (handle = GS_SEQ_DATA_HANDLE_LIST->head;
handle != NULL; handle = handle->next) {
if (strcmp(handle->producer_func, producer_func) == 0 &&
/*handle->pseq_id == seq_id && */
handle->pindex == pindex &&
handle->pdptr == dptr &&
!handle->used) {
handle->data_handle = data_handle;
handle->used = 1;
}
}
return 0;
}


| int make_new_data_handle_list | ( | GS_DAG_t * | dag | ) |
create a new empty data handle list
Definition at line 18 of file gs_seq_data_handle.c.
{
GS_DAG_Dep_t *dep;
data_handle_t *handle;
GS_SEQ_DATA_HANDLE_LIST =
(data_handle_list_t *) malloc(sizeof(data_handle_list_t));
if (!GS_SEQ_DATA_HANDLE_LIST) {
perror("malloc");
return -1;
}
GS_SEQ_DATA_HANDLE_LIST->head = NULL;
GS_SEQ_DATA_HANDLE_LIST->tail = NULL;
GS_SEQ_DATA_HANDLE_LIST->num_handles = 0;
for (dep = dag->head_dep; dep != NULL; dep = dep->next) {
if (dep->dep_type == INPUT_AFTER_OUTPUT_DEPENDENCY) {
handle = (data_handle_t *) malloc(sizeof(data_handle_t));
if (!handle) {
perror("malloc");
return -1;
}
handle->producer_func = dep->pnode->func_name;
handle->consumer_func = dep->cnode->func_name;
handle->pseq_id = dep->pnode->handle->problem_desc->seq_id;
handle->cseq_id = dep->cnode->handle->problem_desc->seq_id;
handle->pindex = dep->largp->index;
handle->cindex = dep->rargp->index;
handle->pdptr = dep->largp->data;
handle->cdptr = dep->rargp->data;
handle->used = 0;
handle->visited = 0;
if (GS_SEQ_DATA_HANDLE_LIST->num_handles == 0) {
GS_SEQ_DATA_HANDLE_LIST->head = handle;
GS_SEQ_DATA_HANDLE_LIST->tail = handle;
handle->prev = NULL;
handle->next = NULL;
GS_SEQ_DATA_HANDLE_LIST->num_handles = 1;
} else {
handle->prev = GS_SEQ_DATA_HANDLE_LIST->tail;
handle->next = NULL;
GS_SEQ_DATA_HANDLE_LIST->tail->next = handle;
GS_SEQ_DATA_HANDLE_LIST->tail = handle;
GS_SEQ_DATA_HANDLE_LIST->num_handles++;
}
}
}
printf("# data handles: %d\n", GS_SEQ_DATA_HANDLE_LIST->num_handles);
return 0;
}

| data_handle_list_t* GS_SEQ_DATA_HANDLE_LIST = NULL |
Definition at line 12 of file gs_seq_data_handle.c.
1.6.3-20100507