#include <oct.h>#include <stdio.h>#include <stdlib.h>#include "grpc.h"#include "gs_oct.h"
Go to the source code of this file.
Functions | |
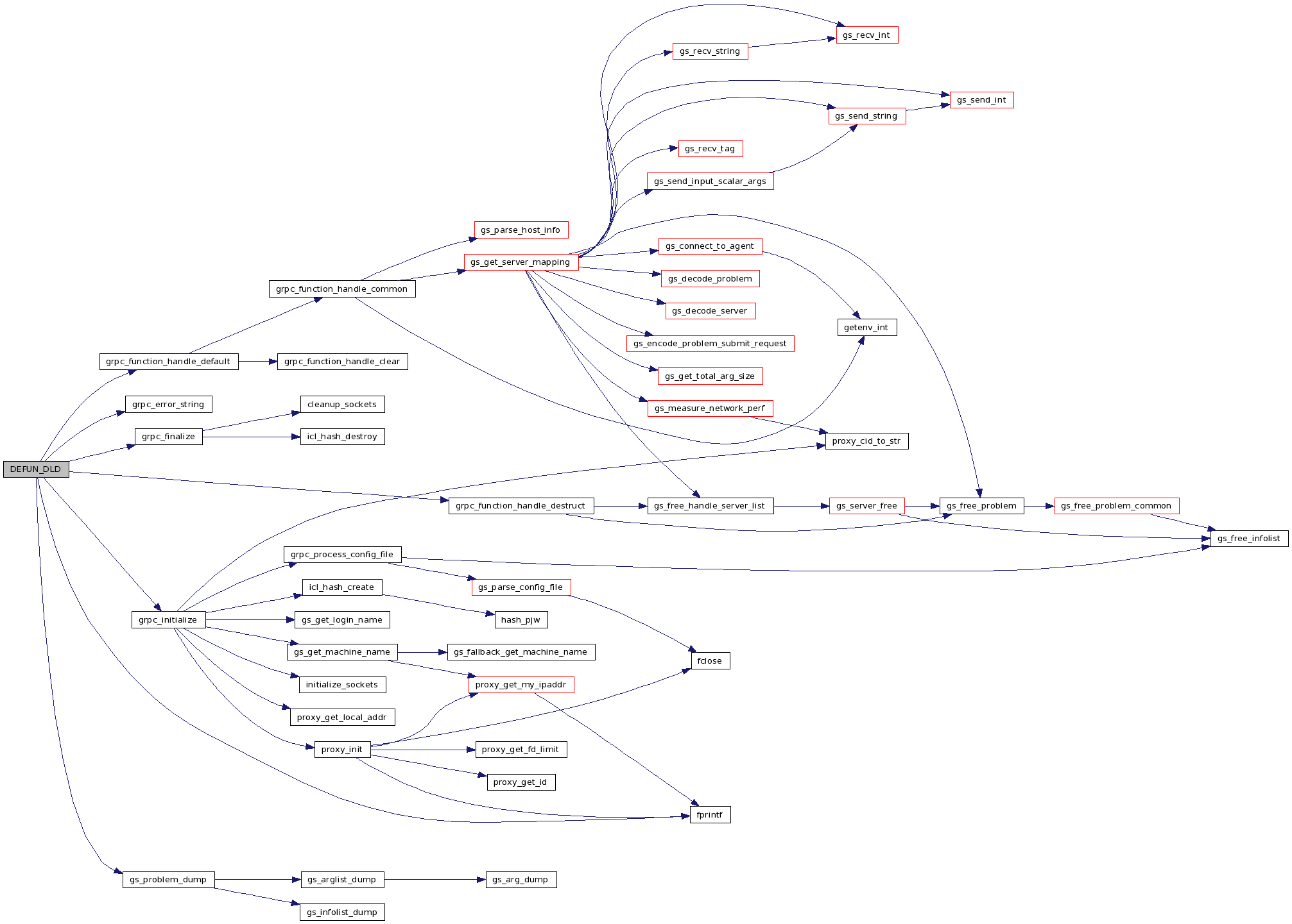
| DEFUN_DLD (gs_info, args, nargout,"Octave client for GridSolve") | |
| DEFUN_DLD | ( | gs_info | , | |
| args | , | |||
| nargout | , | |||
| "Octave client for GridSolve" | ||||
| ) |
Definition at line 23 of file gs_info.cpp.
{
octave_value_list bad_retval; //bad return value
gs_problem_t* pd; //GridSolve problem description
gs_argument_t* argp; //GridRPC argument pointer
grpc_function_handle_t *handle; //GridRPC function handle
grpc_error_t status; //GridRPC status/error code
//meaningless return value for error condition
//or those calls that do not make grpc function call
for (int i = 0; i < nargout; i++) {
bad_retval(i) = Matrix(0, 0);
}
//initialize the GridSolve environment
status = grpc_initialize(NULL);
if (status != GRPC_NO_ERROR && status != GRPC_ALREADY_INITIALIZED) {
fprintf(stderr, "%s\n", grpc_error_string(status));
return bad_retval;
}
//number of input arguments
int nargin = args.length();
//input error checking
if (nargin <= 0) {
fprintf(stderr, "No input service name found. Aborted.\n");
return bad_retval;
}
if (nargin > 1) {
fprintf(stderr, "Exactly one argument (service name) is expected. Aborted.\n");
return bad_retval;
}
if (!args(0).is_string()) {
fprintf(stderr, "Invalid first parameter: should be a string. Aborted.\n");
grpc_finalize();
return bad_retval;
}
//otherwise, the input is correct
int strlen = args(0).string_value().length();
//get the problem name
char *pname = new char[strlen + 1];
for (int i = 0; i < strlen; i++)
pname[i] = (args(0).string_value())[i];
pname[strlen] = '\0';
//initialize the GridRPC function handle
handle = (grpc_function_handle_t *) malloc(sizeof(grpc_function_handle_t));
if (handle == NULL) {
perror("malloc");
delete pname;
grpc_finalize();
return bad_retval;
}
status = grpc_function_handle_default(handle, pname);
if (status != GRPC_NO_ERROR) {
fprintf(stderr, "%s\n", grpc_error_string(status));
delete pname;
grpc_function_handle_destruct(handle);
if (handle != NULL) free(handle);
grpc_finalize();
return bad_retval;
}
//get the GridSolve problem description
pd = handle->problem_desc;
if (pd == NULL) {
fprintf(stderr, "Empty GridSolve problem description. Aborted.\n");
delete pname;
grpc_function_handle_destruct(handle);
if (handle != NULL) free(handle);
grpc_finalize();
return bad_retval;
}
//print out the problem description
gs_problem_dump(pd);
//generate the function call prototype
printf("\nOctave call prototype:\n");
printf("[");
bool first_arg = true;
//output arguments first (right hand side)
for (argp = pd->arglist; argp != NULL; argp = argp->next) {
if (argp->inout == GS_INOUT ||
argp->inout == GS_OUT ||
argp->inout == GS_VAROUT) {
if (first_arg) {
printf("%s", argp->name);
first_arg = false;
} else printf(", %s", argp->name);
}
}
printf("] = gs_call(");
first_arg = true;
//and then input arguments (left hand side)
for (argp = pd->arglist; argp != NULL; argp = argp->next) {
if (argp->inout == GS_IN ||
argp->inout == GS_INOUT) {
if (first_arg) {
printf("%s", argp->name);
first_arg = false;
} else printf(", %s", argp->name);
}
}
printf(")\n\n");
//finalize and clean up
grpc_function_handle_destruct(handle);
if (handle != NULL) free(handle);
delete pname;
grpc_finalize();
}

1.6.3-20100507