|
PAPI 7.1.0.0
|

Go to the source code of this file.
Functions | |
| void | recorder_init_ (void) |
| void | recorder_do_work_ (void) |
| void | setup_PAPI (int *event_set) |
| int | main (int argc, char **argv) |
Variables | |
| long long int | expectation [10] = {20674LL, 50122LL, 112964LL, 32904LL, 101565LL, 56993LL, 58388LL, 122543LL, 62312LL, 52433LL} |
Definition at line 14 of file Recorder_Driver.c.

| void recorder_do_work_ | ( | void | ) |
Definition at line 45 of file Lib_With_Recorder.c.


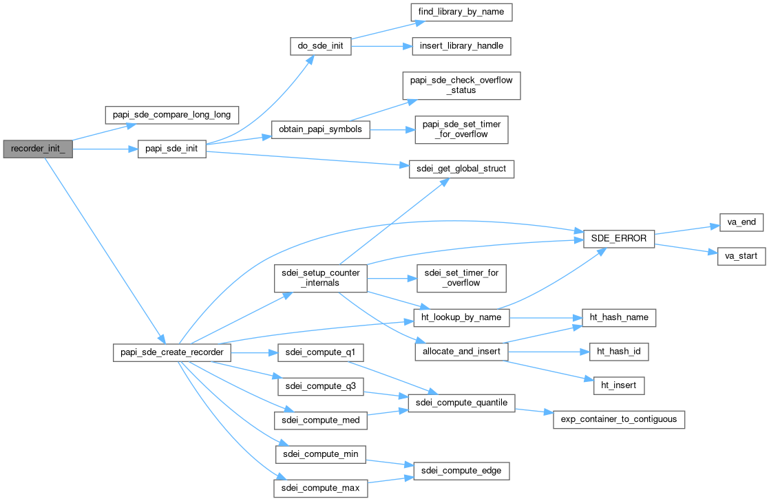
| void recorder_init_ | ( | void | ) |
Definition at line 31 of file Lib_With_Recorder.c.


| void setup_PAPI | ( | int * | event_set | ) |
Definition at line 81 of file Recorder_Driver.c.


| long long int expectation[10] = {20674LL, 50122LL, 112964LL, 32904LL, 101565LL, 56993LL, 58388LL, 122543LL, 62312LL, 52433LL} |
Definition at line 12 of file Recorder_Driver.c.