|
PLASMA
2.4.5
PLASMA - Parallel Linear Algebra for Scalable Multi-core Architectures
|
#include <math.h>#include <stdio.h>#include <stdlib.h>#include <string.h>#include <unistd.h>#include <sys/time.h>#include <sys/resource.h>#include <cblas.h>#include <lapacke.h>#include <plasma.h>#include <core_blas.h>#include "flops.h"#include "timing.h"#include "auxiliary.h"

Go to the source code of this file.
Functions | |
| real_Double_t | cWtime (void) |
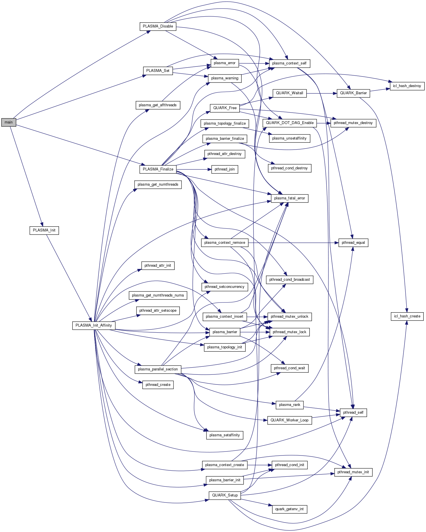
| int | main (int argc, char *argv[]) |
Variables | |
| int | ISEED [4] = {0,0,0,1} |
| real_Double_t cWtime | ( | void | ) |
| int main | ( | int | argc, |
| char * | argv[] | ||
| ) |
Definition at line 342 of file timing.c.
References IPARAM_ASYNC, IPARAM_AUTOTUNING, IPARAM_CHECK, IPARAM_DAG, IPARAM_IB, IPARAM_INPUTFMT, IPARAM_K, IPARAM_LDA, IPARAM_LDB, IPARAM_LDC, IPARAM_M, IPARAM_MB, IPARAM_MX, IPARAM_N, IPARAM_NB, IPARAM_NITER, IPARAM_NX, IPARAM_OUTPUTFMT, IPARAM_RHBLK, IPARAM_SCHEDULER, IPARAM_SIZEOF, IPARAM_THRDNBR, IPARAM_THRDNBR_SUBGRP, IPARAM_TRACE, IPARAM_VERBOSE, IPARAM_WARMUP, max, PLASMA_AUTOTUNING, PLASMA_Disable(), PLASMA_DYNAMIC_SCHEDULING, PLASMA_Finalize(), PLASMA_FLAT_HOUSEHOLDER, PLASMA_HOUSEHOLDER_MODE, PLASMA_HOUSEHOLDER_SIZE, PLASMA_Init(), PLASMA_INNER_BLOCK_SIZE, PLASMA_SCHEDULING_MODE, PLASMA_Set(), PLASMA_STATIC_SCHEDULING, PLASMA_TILE_SIZE, and PLASMA_TREE_HOUSEHOLDER.
