|
PLASMA
2.4.5
PLASMA - Parallel Linear Algebra for Scalable Multi-core Architectures
|
#include <stdlib.h>#include <stdio.h>#include <string.h>#include <lapacke.h>#include <plasma.h>#include "testing_zmain.h"
Go to the source code of this file.
Functions | |
| int | testing_zgecfi (int argc, char **argv) |
PLASMA testings module PLASMA is a software package provided by Univ. of Tennessee, Univ. of California Berkeley and Univ. of Colorado Denver
This program tests the implementation of the inplace format conversion based on the GKK algorithm by Gustavson, Karlsson, Kagstrom.
normal z -> c d s
Purpose : Test all the possibilities of matrix conversion (6*6)
Definition in file testing_zgecfi.c.
| int testing_zgecfi | ( | int | argc, |
| char ** | argv | ||
| ) |
Definition at line 89 of file testing_zgecfi.c.
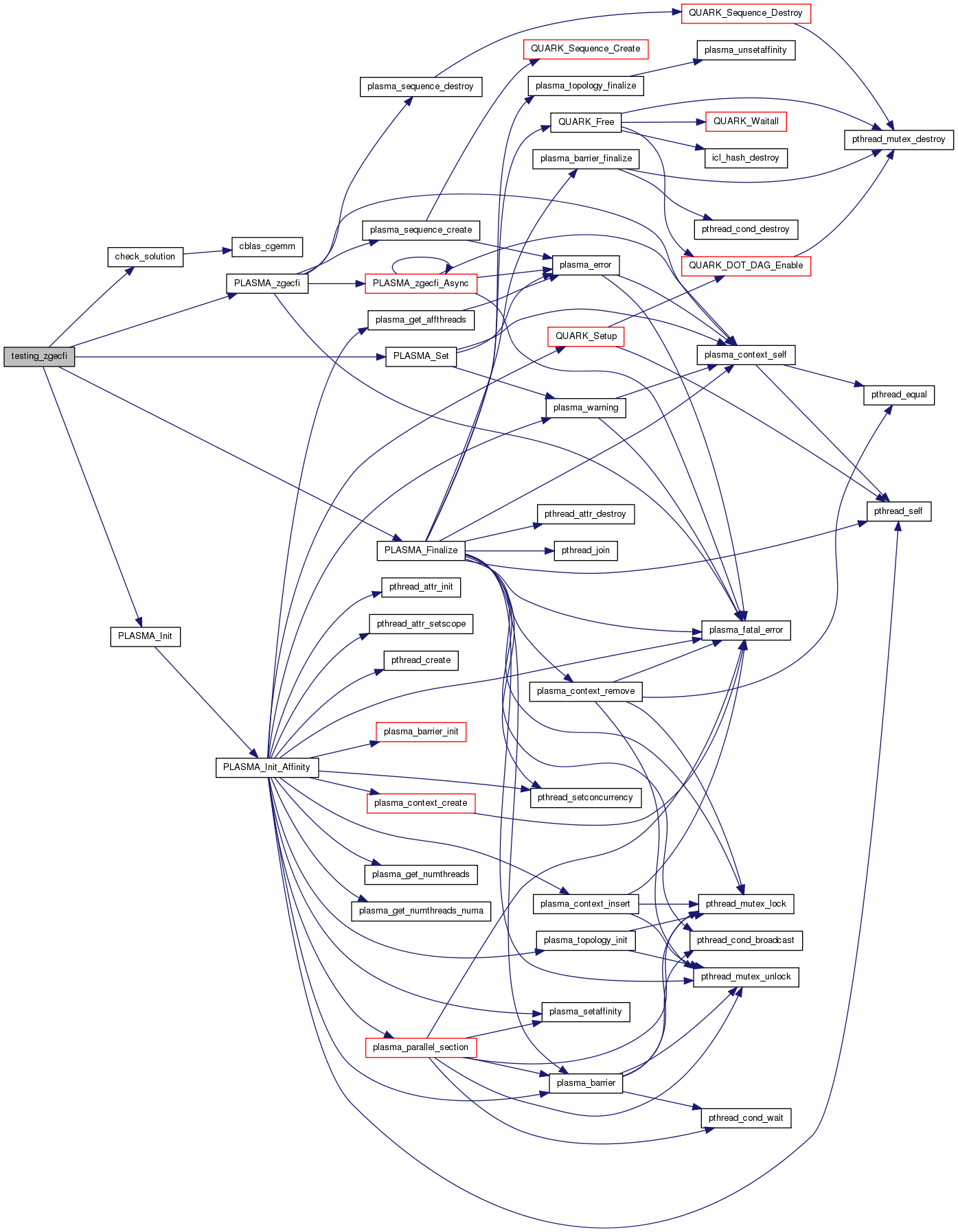
References A, B, check_solution(), formatmap, formatstr, ISEED, PLASMA_DYNAMIC_SCHEDULING, PLASMA_Finalize(), PLASMA_Init(), PLASMA_SCHEDULING_MODE, PLASMA_Set(), PLASMA_SUCCESS, PLASMA_zgecfi(), PlasmaCM, and USAGE.

