|
PLASMA
2.4.5
PLASMA - Parallel Linear Algebra for Scalable Multi-core Architectures
|
#include <windows.h>

Go to the source code of this file.
Data Structures | |
| struct | pthread_s |
| struct | pthread_cond_s |
Macros | |
| #define | PTHREAD_MUTEX_INITIALIZER ((pthread_mutex_t) -1) |
| #define | PTHREAD_SCOPE_SYSTEM 1 |
| #define | QUARK_DLLPORT |
| #define | QUARK_CDECL __cdecl |
Typedefs | |
| typedef struct pthread_s | pthread_t |
| typedef HANDLE | pthread_mutex_t |
| typedef int | pthread_mutexattr_t |
| typedef int | pthread_attr_t |
| typedef int | pthread_condattr_t |
| typedef struct pthread_cond_s | pthread_cond_t |
This file handles the mapping from pthreads calls to windows threads QUARK is a software package provided by Univ. of Tennessee, Univ. of California Berkeley and Univ. of Colorado Denver
Note : this file is a copy of a PLASMA file for use of QUARK in a standalone library updated by Asim YarKhan
Definition in file quarkwinthread.h.
| #define PTHREAD_MUTEX_INITIALIZER ((pthread_mutex_t) -1) |
Definition at line 47 of file quarkwinthread.h.
| #define PTHREAD_SCOPE_SYSTEM 1 |
Definition at line 49 of file quarkwinthread.h.
| #define QUARK_CDECL __cdecl |
Definition at line 52 of file quarkwinthread.h.
| #define QUARK_DLLPORT |
Definition at line 51 of file quarkwinthread.h.
| typedef int pthread_attr_t |
Definition at line 35 of file quarkwinthread.h.
| typedef struct pthread_cond_s pthread_cond_t |
| typedef int pthread_condattr_t |
Definition at line 36 of file quarkwinthread.h.
| typedef HANDLE pthread_mutex_t |
Definition at line 33 of file quarkwinthread.h.
| typedef int pthread_mutexattr_t |
Definition at line 34 of file quarkwinthread.h.
| QUARK_DLLPORT int QUARK_CDECL pthread_attr_destroy | ( | pthread_attr_t * | attr | ) |
Definition at line 125 of file plasmawinthread.c.

| QUARK_DLLPORT int QUARK_CDECL pthread_attr_init | ( | pthread_attr_t * | attr | ) |
Definition at line 120 of file plasmawinthread.c.

| QUARK_DLLPORT int QUARK_CDECL pthread_attr_setscope | ( | pthread_attr_t * | attr, |
| int | scope | ||
| ) |
Definition at line 130 of file plasmawinthread.c.
References PTHREAD_SCOPE_SYSTEM.

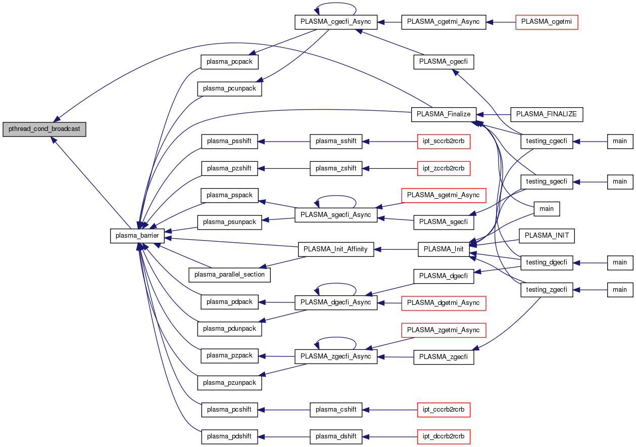
| QUARK_DLLPORT int QUARK_CDECL pthread_cond_broadcast | ( | pthread_cond_t * | cond | ) |
Definition at line 237 of file plasmawinthread.c.
References pthread_cond_s::cs, pthread_cond_s::hEvt, pthread_cond_s::hSem, and pthread_cond_s::waitCount.

| QUARK_DLLPORT int QUARK_CDECL pthread_cond_destroy | ( | pthread_cond_t * | cond | ) |
Definition at line 195 of file plasmawinthread.c.
References pthread_cond_s::cs, pthread_cond_s::hEvt, and pthread_cond_s::hSem.

| QUARK_DLLPORT int QUARK_CDECL pthread_cond_init | ( | pthread_cond_t * | cond, |
| const pthread_condattr_t * | attr | ||
| ) |
Definition at line 181 of file plasmawinthread.c.
References pthread_cond_s::cs, FALSE, pthread_cond_s::hEvt, pthread_cond_s::hSem, and pthread_cond_s::waitCount.

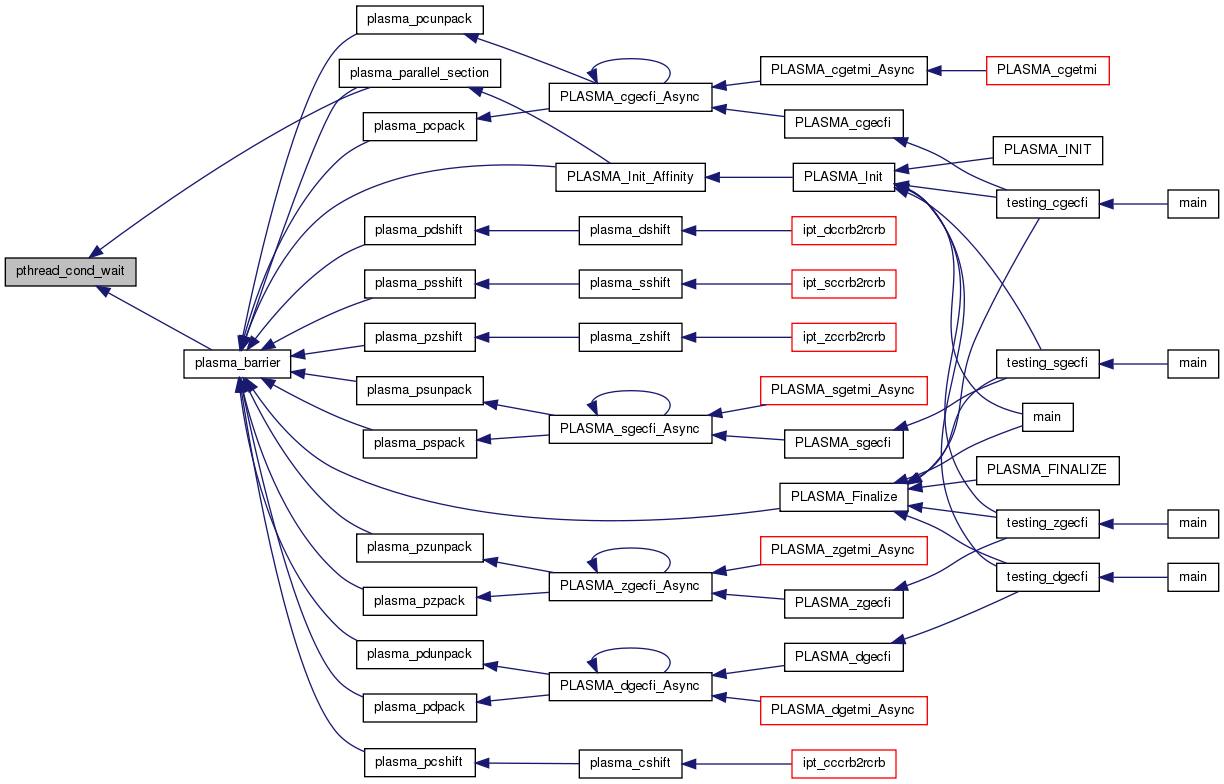
| QUARK_DLLPORT int QUARK_CDECL pthread_cond_wait | ( | pthread_cond_t * | cond, |
| pthread_mutex_t * | mutex | ||
| ) |
Definition at line 202 of file plasmawinthread.c.
References pthread_cond_s::cs, FALSE, pthread_cond_s::hEvt, pthread_cond_s::hSem, PTHREAD_MUTEX_INITIALIZER, and pthread_cond_s::waitCount.

| QUARK_DLLPORT int QUARK_CDECL pthread_create | ( | pthread_t * | tid, |
| const pthread_attr_t * | attr, | ||
| void *(*)(void *) | start, | ||
| void * | arg | ||
| ) |
Definition at line 150 of file plasmawinthread.c.
References HANDLE, pthread_s::hThread, PLASMA_realThStart, PLASMA_winThStart(), QUARK_realThStart, QUARK_winThStart(), and pthread_s::uThId.


| QUARK_DLLPORT int QUARK_CDECL pthread_equal | ( | pthread_t | thread1, |
| pthread_t | thread2 | ||
| ) |
Definition at line 40 of file plasmawinthread.c.
References pthread_s::uThId.

| QUARK_DLLPORT int QUARK_CDECL pthread_join | ( | pthread_t | thread, |
| void ** | value_ptr | ||
| ) |
Definition at line 175 of file plasmawinthread.c.
References pthread_s::hThread.

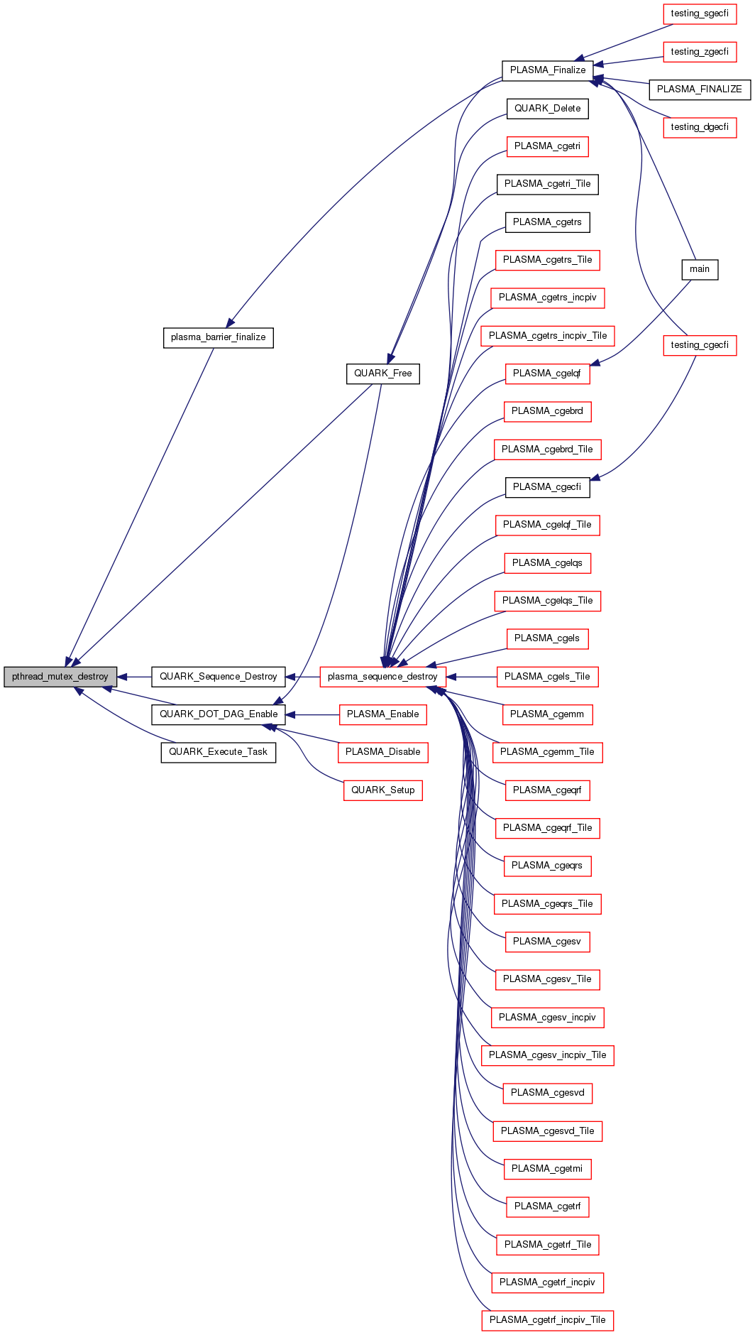
| QUARK_DLLPORT int QUARK_CDECL pthread_mutex_destroy | ( | pthread_mutex_t * | mutex | ) |
Definition at line 115 of file plasmawinthread.c.

| QUARK_DLLPORT int QUARK_CDECL pthread_mutex_init | ( | pthread_mutex_t * | mutex, |
| const pthread_mutexattr_t * | attr | ||
| ) |
no security atributes
not owned (initialy) by the creating thread
no name provided: cannot be shared between processes
no security atributes
not owned (initialy) by the creating thread
no name provided: cannot be shared between processes
Definition at line 46 of file plasmawinthread.c.
References FALSE.

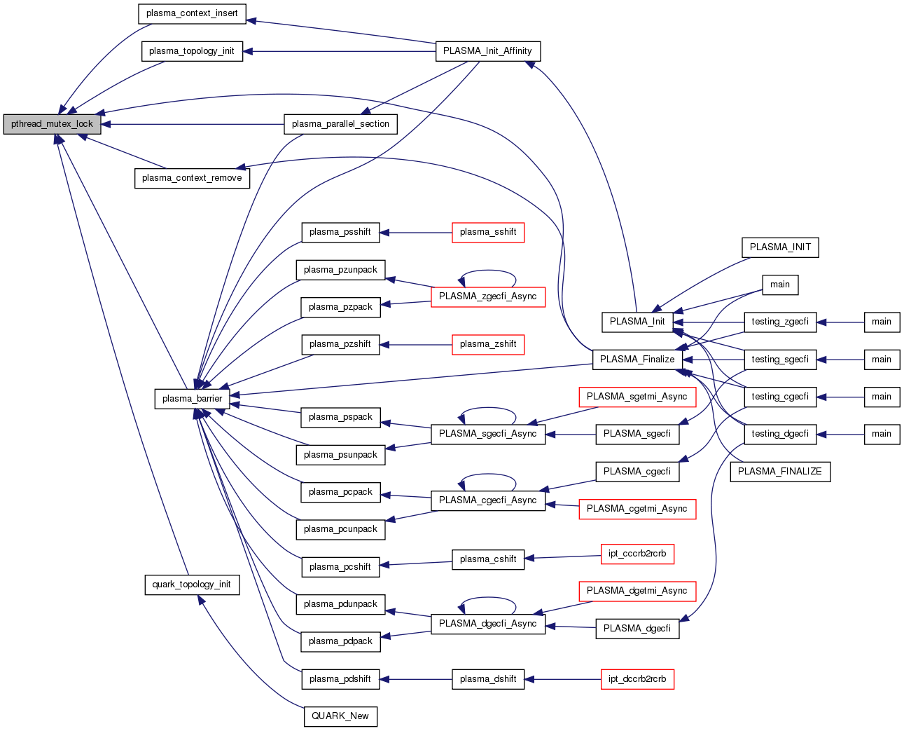
| QUARK_DLLPORT int QUARK_CDECL pthread_mutex_lock | ( | pthread_mutex_t * | mutex | ) |
the wait was succesful
the wait failed
thread killed during the wait
impossible because of INFINITE
the wait was succesful
the wait failed
thread killed during the wait
impossible because of INFINITE
Definition at line 70 of file plasmawinthread.c.
References PTHREAD_MUTEX_INITIALIZER.

| QUARK_DLLPORT int QUARK_CDECL pthread_mutex_trylock | ( | pthread_mutex_t * | mutex | ) |
the wait was succesful
the wait failed
thread killed during the wait
impossible because of INFINITE
the wait was succesful
the wait failed
thread killed during the wait
impossible because of INFINITE
Definition at line 89 of file plasmawinthread.c.
References PTHREAD_MUTEX_INITIALIZER.
| QUARK_DLLPORT int QUARK_CDECL pthread_mutex_unlock | ( | pthread_mutex_t * | mutex | ) |
Definition at line 108 of file plasmawinthread.c.

| QUARK_DLLPORT pthread_t QUARK_CDECL pthread_self | ( | void | ) |
Definition at line 32 of file plasmawinthread.c.
References pthread_s::hThread, and pthread_s::uThId.

| QUARK_DLLPORT unsigned int QUARK_CDECL pthread_self_id | ( | void | ) |
Definition at line 28 of file plasmawinthread.c.
| QUARK_DLLPORT int QUARK_CDECL pthread_setconcurrency | ( | int | ) |
Definition at line 264 of file plasmawinthread.c.