|
PLASMA
2.4.5
PLASMA - Parallel Linear Algebra for Scalable Multi-core Architectures
|
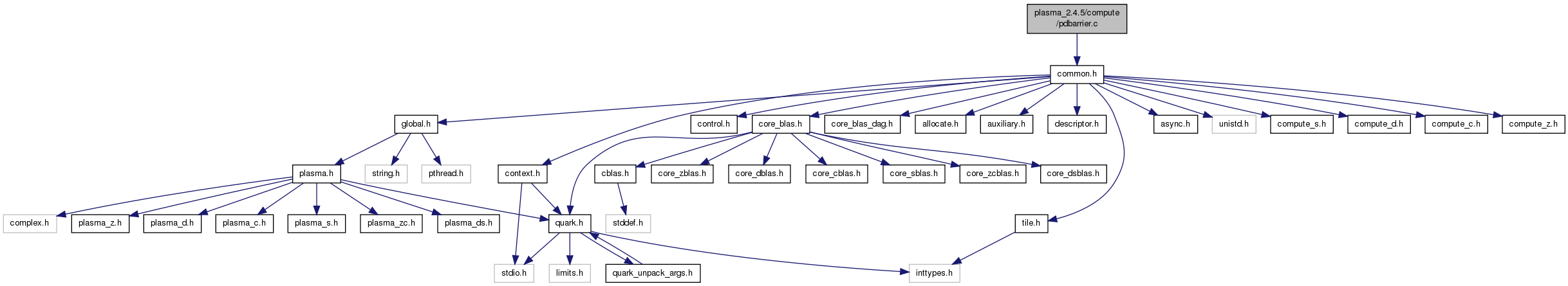
#include "common.h"
Go to the source code of this file.
Macros | |
| #define | A(m, n) BLKADDR(A, double, m, n) |
Functions | |
| void | plasma_pdbarrier_tl2pnl_quark (PLASMA_desc A, PLASMA_sequence *sequence, PLASMA_request *request) |
| void | plasma_pdbarrier_pnl2tl_quark (PLASMA_desc A, PLASMA_sequence *sequence, PLASMA_request *request) |
| void | plasma_pdbarrier_tl2row_quark (PLASMA_desc A, PLASMA_sequence *sequence, PLASMA_request *request) |
| void | plasma_pdbarrier_row2tl_quark (PLASMA_desc A, PLASMA_sequence *sequence, PLASMA_request *request) |
PLASMA auxiliary routines PLASMA is a software package provided by Univ. of Tennessee, Univ. of California Berkeley and Univ. of Colorado Denver
Barrier for algorithm mixing computation on tile/panel.
d Tue Nov 22 14:35:43 2011
Definition in file pdbarrier.c.
| #define A | ( | m, | |
| n | |||
| ) | BLKADDR(A, double, m, n) |
Definition at line 20 of file pdbarrier.c.
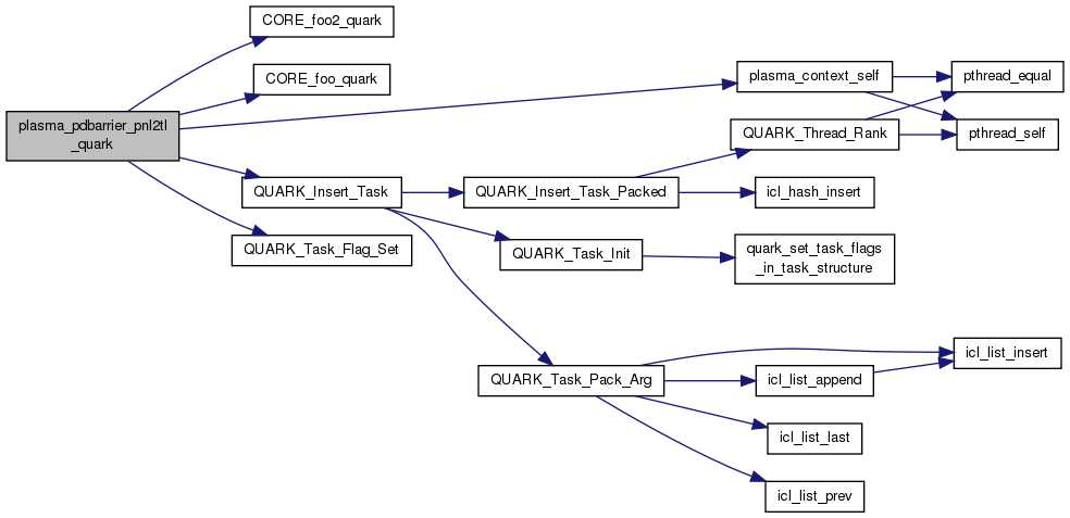
| void plasma_pdbarrier_pnl2tl_quark | ( | PLASMA_desc | A, |
| PLASMA_sequence * | sequence, | ||
| PLASMA_request * | request | ||
| ) |
Barrier from panels to tiles
Definition at line 61 of file pdbarrier.c.
References CORE_foo2_quark(), CORE_foo_quark(), INOUT, INPUT, plasma_desc_t::mb, plasma_desc_t::mt, plasma_desc_t::nb, plasma_desc_t::nt, plasma_context_self(), PLASMA_SUCCESS, plasma_context_struct::quark, QUARK_Insert_Task(), plasma_sequence_t::quark_sequence, QUARK_Task_Flag_Set(), Quark_Task_Flags_Initializer, plasma_sequence_t::status, and TASK_SEQUENCE.

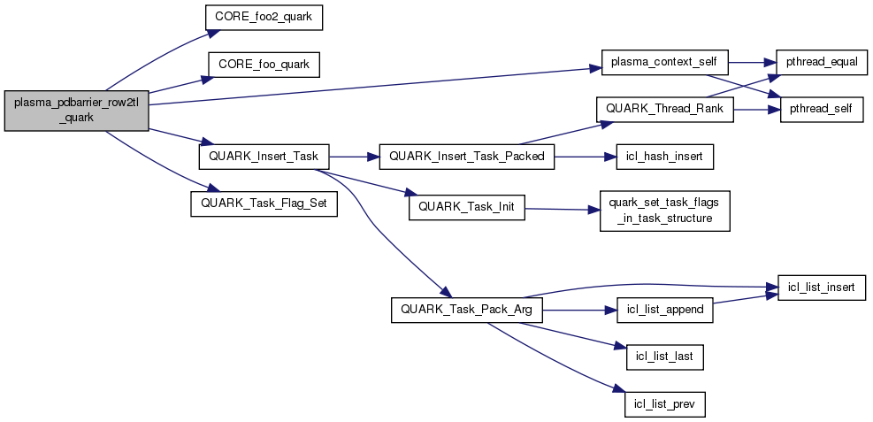
| void plasma_pdbarrier_row2tl_quark | ( | PLASMA_desc | A, |
| PLASMA_sequence * | sequence, | ||
| PLASMA_request * | request | ||
| ) |
Barrier from panels to tiles
Definition at line 128 of file pdbarrier.c.
References CORE_foo2_quark(), CORE_foo_quark(), INOUT, INPUT, plasma_desc_t::mb, plasma_desc_t::mt, plasma_desc_t::nb, plasma_desc_t::nt, plasma_context_self(), PLASMA_SUCCESS, plasma_context_struct::quark, QUARK_Insert_Task(), plasma_sequence_t::quark_sequence, QUARK_Task_Flag_Set(), Quark_Task_Flags_Initializer, plasma_sequence_t::status, and TASK_SEQUENCE.

| void plasma_pdbarrier_tl2pnl_quark | ( | PLASMA_desc | A, |
| PLASMA_sequence * | sequence, | ||
| PLASMA_request * | request | ||
| ) |
Barrier from tiles to panels
Definition at line 25 of file pdbarrier.c.
References CORE_foo2_quark(), CORE_foo_quark(), GATHERV, INOUT, plasma_desc_t::mb, plasma_desc_t::mt, plasma_desc_t::nb, plasma_desc_t::nt, plasma_context_self(), PLASMA_SUCCESS, plasma_context_struct::quark, QUARK_Insert_Task(), plasma_sequence_t::quark_sequence, QUARK_Task_Flag_Set(), Quark_Task_Flags_Initializer, plasma_sequence_t::status, and TASK_SEQUENCE.

| void plasma_pdbarrier_tl2row_quark | ( | PLASMA_desc | A, |
| PLASMA_sequence * | sequence, | ||
| PLASMA_request * | request | ||
| ) |
Barrier from tiles to panels
Definition at line 92 of file pdbarrier.c.
References CORE_foo2_quark(), CORE_foo_quark(), GATHERV, INOUT, plasma_desc_t::mb, plasma_desc_t::mt, plasma_desc_t::nb, plasma_desc_t::nt, plasma_context_self(), PLASMA_SUCCESS, plasma_context_struct::quark, QUARK_Insert_Task(), plasma_sequence_t::quark_sequence, QUARK_Task_Flag_Set(), Quark_Task_Flags_Initializer, plasma_sequence_t::status, and TASK_SEQUENCE.
