|
PLASMA
2.4.5
PLASMA - Parallel Linear Algebra for Scalable Multi-core Architectures
|

Go to the source code of this file.
Macros | |
| #define | ipt_call(name, m1, n1, mb, nb) |
| #define | ipt_cal2(name, m1, n1, mb, nb) |
| #define | ipt_drm2rrrb(plasma, m, n, A, mb, nb, seq, req) ipt_dcm2ccrb( (plasma), (n), (m), (A), (nb), (mb), (seq), (req)); |
| #define | ipt_drrrb2rm(plasma, m, n, A, mb, nb, seq, req) ipt_dccrb2cm( (plasma), (n), (m), (A), (nb), (mb), (seq), (req)); |
| #define | ipt_dcrrb2rrrb(plasma, m, n, A, mb, nb, seq, req) ipt_dccrb2rcrb((plasma), (m), (n), (A), (mb), (nb), (seq), (req)); |
| #define | ipt_drcrb2ccrb(plasma, m, n, A, mb, nb, seq, req) ipt_dccrb2rcrb((plasma), (n), (m), (A), (nb), (mb), (seq), (req)); |
| #define | ipt_drrrb2crrb(plasma, m, n, A, mb, nb, seq, req) ipt_dccrb2rcrb((plasma), (n), (m), (A), (nb), (mb), (seq), (req)); |
| #define | ipt_drm2crrb(plasma, m, n, A, mb, nb, seq, req) ipt_dcm2rcrb( (plasma), (n), (m), (A), (nb), (mb), (seq), (req)); |
| #define | ipt_dcrrb2rm(plasma, m, n, A, mb, nb, seq, req) ipt_drcrb2cm( (plasma), (n), (m), (A), (nb), (mb), (seq), (req)); |
| #define ipt_cal2 | ( | name, | |
| m1, | |||
| n1, | |||
| mb, | |||
| nb | |||
| ) |
| #define ipt_call | ( | name, | |
| m1, | |||
| n1, | |||
| mb, | |||
| nb | |||
| ) |
| #define ipt_dcrrb2rm | ( | plasma, | |
| m, | |||
| n, | |||
| A, | |||
| mb, | |||
| nb, | |||
| seq, | |||
| req | |||
| ) | ipt_drcrb2cm( (plasma), (n), (m), (A), (nb), (mb), (seq), (req)); |
| #define ipt_dcrrb2rrrb | ( | plasma, | |
| m, | |||
| n, | |||
| A, | |||
| mb, | |||
| nb, | |||
| seq, | |||
| req | |||
| ) | ipt_dccrb2rcrb((plasma), (m), (n), (A), (mb), (nb), (seq), (req)); |
| #define ipt_drcrb2ccrb | ( | plasma, | |
| m, | |||
| n, | |||
| A, | |||
| mb, | |||
| nb, | |||
| seq, | |||
| req | |||
| ) | ipt_dccrb2rcrb((plasma), (n), (m), (A), (nb), (mb), (seq), (req)); |
| #define ipt_drm2crrb | ( | plasma, | |
| m, | |||
| n, | |||
| A, | |||
| mb, | |||
| nb, | |||
| seq, | |||
| req | |||
| ) | ipt_dcm2rcrb( (plasma), (n), (m), (A), (nb), (mb), (seq), (req)); |
| #define ipt_drm2rrrb | ( | plasma, | |
| m, | |||
| n, | |||
| A, | |||
| mb, | |||
| nb, | |||
| seq, | |||
| req | |||
| ) | ipt_dcm2ccrb( (plasma), (n), (m), (A), (nb), (mb), (seq), (req)); |
| #define ipt_drrrb2crrb | ( | plasma, | |
| m, | |||
| n, | |||
| A, | |||
| mb, | |||
| nb, | |||
| seq, | |||
| req | |||
| ) | ipt_dccrb2rcrb((plasma), (n), (m), (A), (nb), (mb), (seq), (req)); |
| #define ipt_drrrb2rm | ( | plasma, | |
| m, | |||
| n, | |||
| A, | |||
| mb, | |||
| nb, | |||
| seq, | |||
| req | |||
| ) | ipt_dccrb2cm( (plasma), (n), (m), (A), (nb), (mb), (seq), (req)); |
| int ipt_dall2panel | ( | plasma_context_t * | plasma, |
| int | m, | ||
| int | n, | ||
| double * | A, | ||
| int | mb, | ||
| int | nb, | ||
| PLASMA_sequence * | seq, | ||
| PLASMA_request * | req | ||
| ) |
Definition at line 533 of file dgecfi2.c.
References CORE_foo2_quark(), INOUT, INPUT, PLASMA_DYNAMIC_SCHEDULING, plasma_dynamic_spawn, PLASMA_SCHEDULING, PLASMA_SUCCESS, plasma_context_struct::quark, QUARK_Insert_Task(), plasma_sequence_t::quark_sequence, QUARK_Task_Flag_Set(), Quark_Task_Flags_Initializer, TASK_SEQUENCE, TASKCOLOR, TASKLABEL, and VALUE.


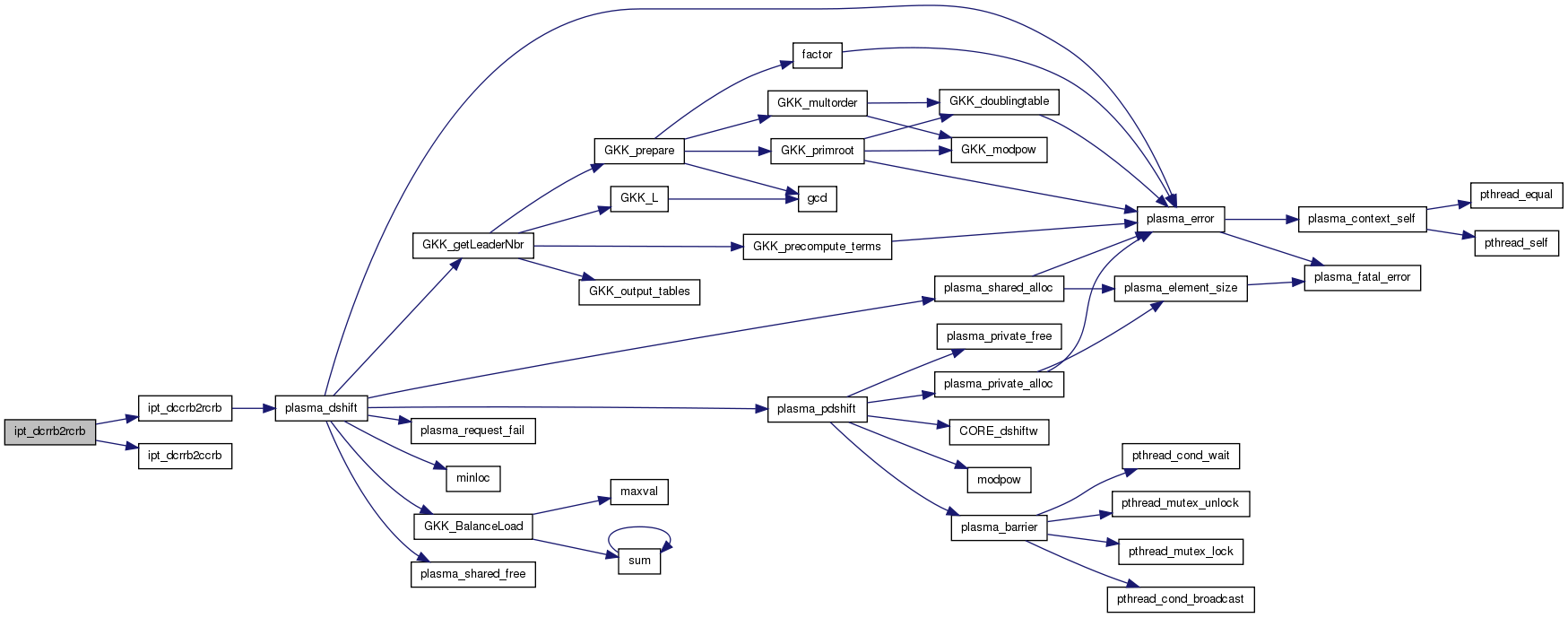
| int ipt_dccrb2cm | ( | plasma_context_t * | plasma, |
| int | m, | ||
| int | n, | ||
| double * | A, | ||
| int | mb, | ||
| int | nb, | ||
| PLASMA_sequence * | seq, | ||
| PLASMA_request * | req | ||
| ) |
Definition at line 105 of file dgecfi2.c.
References ipt_dtile2panel(), PLASMA_dshiftr, and PLASMA_SUCCESS.

| int ipt_dccrb2crrb | ( | plasma_context_t * | plasma, |
| PLASMA_enum | idep, | ||
| PLASMA_enum | odep, | ||
| int | m, | ||
| int | n, | ||
| double * | A, | ||
| int | mb, | ||
| int | nb, | ||
| PLASMA_sequence * | seq, | ||
| PLASMA_request * | req | ||
| ) |
Definition at line 120 of file dgecfi2.c.
References PLASMA_pdgetmi2, PLASMA_SUCCESS, and PlasmaColumnwise.

| int ipt_dccrb2rcrb | ( | plasma_context_t * | plasma, |
| int | m, | ||
| int | n, | ||
| double * | A, | ||
| int | mb, | ||
| int | nb, | ||
| PLASMA_sequence * | seq, | ||
| PLASMA_request * | req | ||
| ) |
Definition at line 167 of file dgecfi2.c.
References plasma_dshift(), and PLASMA_SUCCESS.


| int ipt_dccrb2rm | ( | plasma_context_t * | plasma, |
| int | m, | ||
| int | n, | ||
| double * | A, | ||
| int | mb, | ||
| int | nb, | ||
| PLASMA_sequence * | seq, | ||
| PLASMA_request * | req | ||
| ) |
Definition at line 353 of file dgecfi2.c.
References ipt_dccrb2rcrb(), ipt_drcrb2rrrb(), ipt_drrrb2rm, PLASMA_SUCCESS, PlasmaIPT_All, and PlasmaIPT_Panel.

| int ipt_dccrb2rrrb | ( | plasma_context_t * | plasma, |
| int | m, | ||
| int | n, | ||
| double * | A, | ||
| int | mb, | ||
| int | nb, | ||
| PLASMA_sequence * | seq, | ||
| PLASMA_request * | req | ||
| ) |
Definition at line 226 of file dgecfi2.c.
References ipt_dccrb2rcrb(), ipt_drcrb2rrrb(), PLASMA_SUCCESS, PlasmaIPT_All, and PlasmaIPT_NoDep.

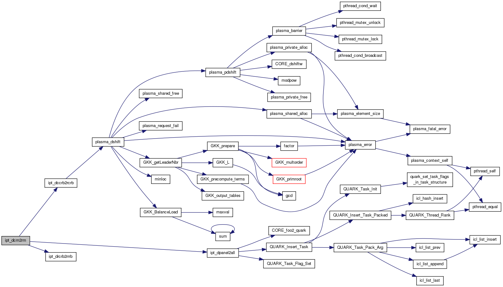
| int ipt_dcm2ccrb | ( | plasma_context_t * | plasma, |
| int | m, | ||
| int | n, | ||
| double * | A, | ||
| int | mb, | ||
| int | nb, | ||
| PLASMA_sequence * | sequence, | ||
| PLASMA_request * | request | ||
| ) |
ipt_dcm2ccrb converts a matrix from CM format to CCRB format
| [in] | plasma | Plasma context to which this call belong to. |
| [in] | m | Number of rows of matrix A |
| [in] | n | Number of columns of matrix A |
| [in,out] | A | Matrix of size m*n. |
| [in] | mb | Number of rows of each block |
| [in] | nb | Number of columns of each block |
| [in] | sequence | Identifies the sequence of function calls that this call belongs to (for completion checks and exception handling purposes). |
| [out] | request | Identifies this function call (for exception handling purposes). **************************************************************************** |
Self-contained functions
Definition at line 93 of file dgecfi2.c.
References ipt_dpanel2tile(), PLASMA_dshift, and PLASMA_SUCCESS.

| int ipt_dcm2crrb | ( | plasma_context_t * | plasma, |
| int | m, | ||
| int | n, | ||
| double * | A, | ||
| int | mb, | ||
| int | nb, | ||
| PLASMA_sequence * | seq, | ||
| PLASMA_request * | req | ||
| ) |
Definition at line 273 of file dgecfi2.c.
References ipt_dccrb2crrb(), PLASMA_dshift, PLASMA_SUCCESS, PlasmaIPT_NoDep, and PlasmaIPT_Panel.

| int ipt_dcm2rcrb | ( | plasma_context_t * | plasma, |
| int | m, | ||
| int | n, | ||
| double * | A, | ||
| int | mb, | ||
| int | nb, | ||
| PLASMA_sequence * | sequence, | ||
| PLASMA_request * | request | ||
| ) |
Composition of 2 sub-routines
Definition at line 197 of file dgecfi2.c.
References ipt_dccrb2rcrb(), ipt_dpanel2all(), PLASMA_dshift, and PLASMA_SUCCESS.

| int ipt_dcm2rm | ( | plasma_context_t * | plasma, |
| int | m, | ||
| int | n, | ||
| double * | A, | ||
| int | mb, | ||
| int | nb, | ||
| PLASMA_sequence * | sequence, | ||
| PLASMA_request * | request | ||
| ) |
Composition of 4 sub-routines
Definition at line 386 of file dgecfi2.c.
References ipt_dccrb2rcrb(), ipt_dpanel2all(), ipt_drcrb2rrrb(), ipt_drrrb2rm, PLASMA_dshift, PLASMA_SUCCESS, PlasmaIPT_All, and PlasmaIPT_Panel.

| int ipt_dcm2rrrb | ( | plasma_context_t * | plasma, |
| int | m, | ||
| int | n, | ||
| double * | A, | ||
| int | mb, | ||
| int | nb, | ||
| PLASMA_sequence * | sequence, | ||
| PLASMA_request * | request | ||
| ) |
Composition of 3 sub-routines
Definition at line 327 of file dgecfi2.c.
References ipt_dccrb2crrb(), ipt_dcrrb2rrrb, PLASMA_dshift, PLASMA_SUCCESS, PlasmaIPT_All, and PlasmaIPT_Panel.

| int ipt_dcrrb2ccrb | ( | plasma_context_t * | plasma, |
| PLASMA_enum | idep, | ||
| PLASMA_enum | odep, | ||
| int | m, | ||
| int | n, | ||
| double * | A, | ||
| int | mb, | ||
| int | nb, | ||
| PLASMA_sequence * | seq, | ||
| PLASMA_request * | req | ||
| ) |
Definition at line 131 of file dgecfi2.c.
References PLASMA_pdgetmi2, PLASMA_SUCCESS, and PlasmaRowwise.

| int ipt_dcrrb2cm | ( | plasma_context_t * | plasma, |
| int | m, | ||
| int | n, | ||
| double * | A, | ||
| int | mb, | ||
| int | nb, | ||
| PLASMA_sequence * | seq, | ||
| PLASMA_request * | req | ||
| ) |
Definition at line 285 of file dgecfi2.c.
References ipt_dcrrb2ccrb(), PLASMA_dshiftr, PLASMA_SUCCESS, PlasmaIPT_NoDep, and PlasmaIPT_Panel.

| int ipt_dcrrb2rcrb | ( | plasma_context_t * | plasma, |
| int | m, | ||
| int | n, | ||
| double * | A, | ||
| int | mb, | ||
| int | nb, | ||
| PLASMA_sequence * | seq, | ||
| PLASMA_request * | req | ||
| ) |
Definition at line 259 of file dgecfi2.c.
References ipt_dccrb2rcrb(), ipt_dcrrb2ccrb(), PLASMA_SUCCESS, PlasmaIPT_All, and PlasmaIPT_NoDep.

| int ipt_dpanel2all | ( | plasma_context_t * | plasma, |
| int | m, | ||
| int | n, | ||
| double * | A, | ||
| int | mb, | ||
| int | nb, | ||
| PLASMA_sequence * | seq, | ||
| PLASMA_request * | req | ||
| ) |
Definition at line 501 of file dgecfi2.c.
References CORE_foo2_quark(), GATHERV, INOUT, INPUT, PLASMA_DYNAMIC_SCHEDULING, plasma_dynamic_spawn, PLASMA_SCHEDULING, PLASMA_SUCCESS, plasma_context_struct::quark, QUARK_Insert_Task(), plasma_sequence_t::quark_sequence, QUARK_Task_Flag_Set(), Quark_Task_Flags_Initializer, TASK_SEQUENCE, TASKCOLOR, TASKLABEL, and VALUE.


| int ipt_dpanel2tile | ( | plasma_context_t * | plasma, |
| int | m, | ||
| int | n, | ||
| double * | A, | ||
| int | mb, | ||
| int | nb, | ||
| PLASMA_sequence * | seq, | ||
| PLASMA_request * | req | ||
| ) |
Definition at line 462 of file dgecfi2.c.
References CORE_foo2_quark(), INOUT, INPUT, PLASMA_DYNAMIC_SCHEDULING, plasma_dynamic_spawn, PLASMA_SCHEDULING, PLASMA_SUCCESS, plasma_context_struct::quark, QUARK_Insert_Task(), plasma_sequence_t::quark_sequence, QUARK_Task_Flag_Set(), Quark_Task_Flags_Initializer, TASK_SEQUENCE, TASKCOLOR, TASKLABEL, and VALUE.


| int ipt_drcrb2cm | ( | plasma_context_t * | plasma, |
| int | m, | ||
| int | n, | ||
| double * | A, | ||
| int | mb, | ||
| int | nb, | ||
| PLASMA_sequence * | seq, | ||
| PLASMA_request * | req | ||
| ) |
Definition at line 210 of file dgecfi2.c.
References ipt_dall2panel(), ipt_drcrb2ccrb, PLASMA_dshiftr, and PLASMA_SUCCESS.

| int ipt_drcrb2crrb | ( | plasma_context_t * | plasma, |
| int | m, | ||
| int | n, | ||
| double * | A, | ||
| int | mb, | ||
| int | nb, | ||
| PLASMA_sequence * | seq, | ||
| PLASMA_request * | req | ||
| ) |
Definition at line 248 of file dgecfi2.c.
References ipt_dccrb2crrb(), ipt_drcrb2ccrb, PLASMA_SUCCESS, PlasmaIPT_All, and PlasmaIPT_NoDep.

| int ipt_drcrb2rm | ( | plasma_context_t * | plasma, |
| int | m, | ||
| int | n, | ||
| double * | A, | ||
| int | mb, | ||
| int | nb, | ||
| PLASMA_sequence * | seq, | ||
| PLASMA_request * | req | ||
| ) |
Definition at line 308 of file dgecfi2.c.
References ipt_drcrb2rrrb(), ipt_drrrb2rm, PLASMA_SUCCESS, PlasmaIPT_NoDep, and PlasmaIPT_Panel.

| int ipt_drcrb2rrrb | ( | plasma_context_t * | plasma, |
| PLASMA_enum | idep, | ||
| PLASMA_enum | odep, | ||
| int | m, | ||
| int | n, | ||
| double * | A, | ||
| int | mb, | ||
| int | nb, | ||
| PLASMA_sequence * | seq, | ||
| PLASMA_request * | req | ||
| ) |
Definition at line 142 of file dgecfi2.c.
References PLASMA_pdgetmi2, PLASMA_SUCCESS, and PlasmaRowwise.

| int ipt_drm2ccrb | ( | plasma_context_t * | plasma, |
| int | m, | ||
| int | n, | ||
| double * | A, | ||
| int | mb, | ||
| int | nb, | ||
| PLASMA_sequence * | seq, | ||
| PLASMA_request * | req | ||
| ) |
Definition at line 365 of file dgecfi2.c.
References ipt_drcrb2ccrb, ipt_drm2rrrb, ipt_drrrb2rcrb(), PLASMA_SUCCESS, PlasmaIPT_All, and PlasmaIPT_Panel.

| int ipt_drm2cm | ( | plasma_context_t * | plasma, |
| int | m, | ||
| int | n, | ||
| double * | A, | ||
| int | mb, | ||
| int | nb, | ||
| PLASMA_sequence * | seq, | ||
| PLASMA_request * | req | ||
| ) |
Definition at line 401 of file dgecfi2.c.
References ipt_dall2panel(), ipt_drcrb2ccrb, ipt_drm2rrrb, ipt_drrrb2rcrb(), PLASMA_dshiftr, PLASMA_SUCCESS, PlasmaIPT_All, and PlasmaIPT_Panel.

| int ipt_drm2rcrb | ( | plasma_context_t * | plasma, |
| int | m, | ||
| int | n, | ||
| double * | A, | ||
| int | mb, | ||
| int | nb, | ||
| PLASMA_sequence * | seq, | ||
| PLASMA_request * | req | ||
| ) |
Definition at line 297 of file dgecfi2.c.
References ipt_drm2rrrb, ipt_drrrb2rcrb(), PLASMA_SUCCESS, PlasmaIPT_NoDep, and PlasmaIPT_Panel.

| int ipt_drrrb2ccrb | ( | plasma_context_t * | plasma, |
| int | m, | ||
| int | n, | ||
| double * | A, | ||
| int | mb, | ||
| int | nb, | ||
| PLASMA_sequence * | seq, | ||
| PLASMA_request * | req | ||
| ) |
Definition at line 237 of file dgecfi2.c.
References ipt_drcrb2ccrb, ipt_drrrb2rcrb(), PLASMA_SUCCESS, PlasmaIPT_All, and PlasmaIPT_NoDep.

| int ipt_drrrb2cm | ( | plasma_context_t * | plasma, |
| int | m, | ||
| int | n, | ||
| double * | A, | ||
| int | mb, | ||
| int | nb, | ||
| PLASMA_sequence * | seq, | ||
| PLASMA_request * | req | ||
| ) |
Definition at line 340 of file dgecfi2.c.
References ipt_dcrrb2ccrb(), ipt_drrrb2crrb, PLASMA_dshiftr, PLASMA_SUCCESS, PlasmaIPT_All, and PlasmaIPT_Panel.

| int ipt_drrrb2rcrb | ( | plasma_context_t * | plasma, |
| PLASMA_enum | idep, | ||
| PLASMA_enum | odep, | ||
| int | m, | ||
| int | n, | ||
| double * | A, | ||
| int | mb, | ||
| int | nb, | ||
| PLASMA_sequence * | seq, | ||
| PLASMA_request * | req | ||
| ) |
Definition at line 153 of file dgecfi2.c.
References PLASMA_pdgetmi2, PLASMA_SUCCESS, and PlasmaColumnwise.

| int ipt_dtile2panel | ( | plasma_context_t * | plasma, |
| int | m, | ||
| int | n, | ||
| double * | A, | ||
| int | mb, | ||
| int | nb, | ||
| PLASMA_sequence * | sequence, | ||
| PLASMA_request * | request | ||
| ) |
Barriers
Definition at line 423 of file dgecfi2.c.
References CORE_foo2_quark(), GATHERV, INOUT, PLASMA_DYNAMIC_SCHEDULING, plasma_dynamic_spawn, PLASMA_SCHEDULING, PLASMA_SUCCESS, plasma_context_struct::quark, QUARK_Insert_Task(), plasma_sequence_t::quark_sequence, QUARK_Task_Flag_Set(), Quark_Task_Flags_Initializer, TASK_SEQUENCE, TASKCOLOR, TASKLABEL, and VALUE.

