#include "problem.h"
Go to the source code of this file.
Functions | |
| void | ctrans_ (char *A0, int M, int N, int MN, int *MOVE0, int IWRK, int IOK) |
| void | dtrans_ (double *A0, int M, int N, int MN, int *MOVE0, int IWRK, int IOK) |
| void | strans_ (float *A0, int M, int N, int MN, int *MOVE0, int IWRK, int IOK) |
| void | itrans_ (int *A0, int M, int N, int MN, int *MOVE0, int IWRK, int IOK) |
| void | dctrans_ (gs_dcomplex *A0, int M, int N, int MN, int *MOVE0, int IWRK, int IOK) |
| void | sctrans_ (gs_scomplex *A0, int M, int N, int MN, int *MOVE0, int IWRK, int IOK) |
| void ctrans_ | ( | char * | A0, | |
| int | M, | |||
| int | N, | |||
| int | MN, | |||
| int* | MOVE0, | |||
| int | IWRK, | |||
| int | IOK | |||
| ) |
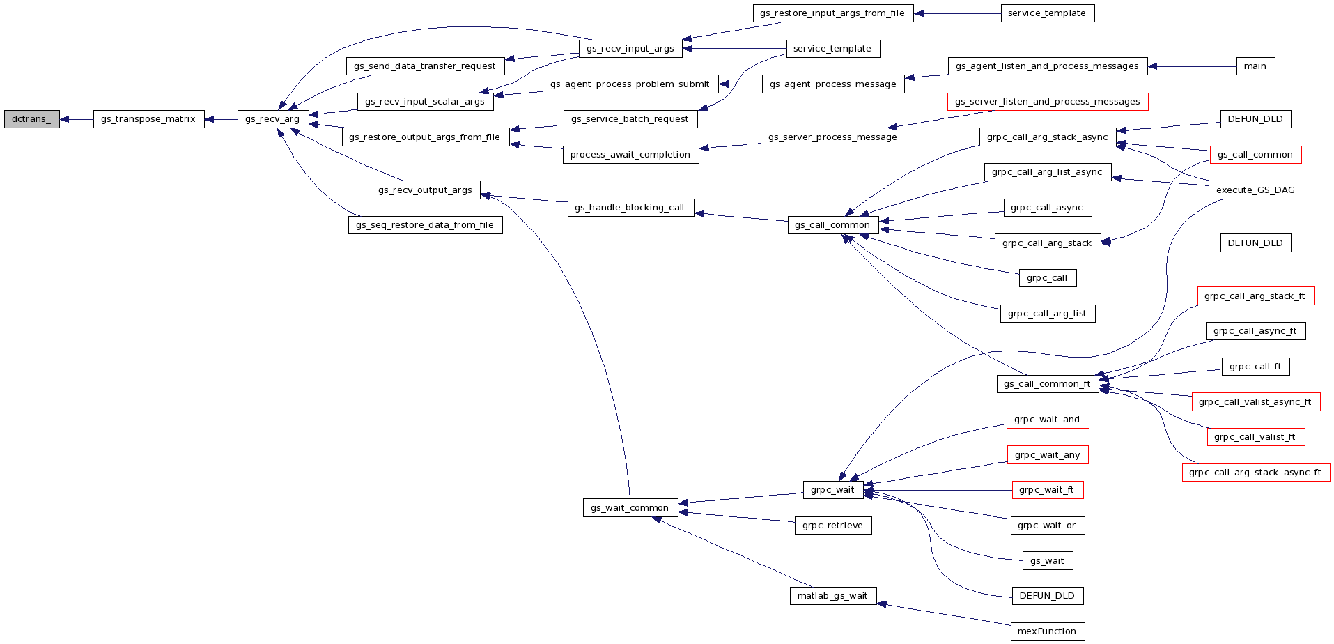
Definition at line 6 of file ctoms380.c.
{
char B;
char *A = A0--; /* Makes this 1 indexed */
int *MOVE = MOVE0--;
int NCOUNT,M2,I,IA,IB,KMI,K,MAX,I1,I2,N1,J1,J;
/* C A IS A ONE-DIMENSIONAL ARRAY OF LENGTH MN=M*N, WHICH */
/* C CONTAINS THE M BY N MATRIX TO BE TRANSPOSED (STORED */
/* C COLUMNWISE).MOVE IS A ONE-DIMENSIONAL ARRAY OF LENGTH IWRK */
/* C USED TO STORE INFORMATION TO SPEED UP THE PROCESS. THE */
/* C VALUE IWRK=(M+N)/2 IS RECOMMENDED. IOK INDICATES THE */
/* C SUCCESS OR FAILURE OF THE ROUTINE. */
/* C NORMAL RETURN IOK=0 */
/* C ERRORS IOK=-1, MN NOT EQUAL TO M*N. */
/* C IOK=-2, IWRK NEGATIVE OR ZERO. */
/* C IOK.GT.0, (SHOULD NEVER OCCUR). IN THIS CASE */
/* C WE SET IOK EQUAL TO THE FINAL VALUE OF I WHEN THE SEARCH */
/* C IS COMPLETED BUT SOME LOOPS HAVE NOT BEEN MOVED. */
/* DIMENSION A(MN),MOVE(IWRK) */
/* C CHECK ARGUMENTS AND INITIALISE */
if (M < 2 || N < 2) goto label60;
if (MN != M*N) goto label92;
if (IWRK < 1) goto label93;
if (M == N) goto label70;
NCOUNT=2;
M2=M-2;
for(I=1; I<=IWRK; I++)
MOVE[I] = 0;
if (M2 < 1) goto label12;
/* C COUNT NUMBER,NCOUNT, OF SINGLE POINTS. */
for (IA=1; IA<=M2; IA++) {
IB = IA*(N-1)/(M-1);
if (IA*(N-1) != IB*(M-1)) goto label11;
NCOUNT=NCOUNT+1;
I=IA*N+IB;
if (I > IWRK) goto label11;
MOVE[I]=1;
label11:
continue;
}
label12:
/* C SET INITIAL VALUES FOR SEARCH. */
K=MN-1;
KMI=K-1;
MAX=MN;
I=1;
/* C AT LEAST ONE LOOP MUST BE RE-ARRANGED. */
goto label30;
/* C SEARCH FOR LOOPS TO BE REARRANGED. */
label20:
MAX=K-I;
I=I+1;
KMI=K-I;
if (I > MAX) goto label90;
if (I > IWRK) goto label21;
if (MOVE[I] < 1) goto label30;
goto label20;
label21:
if (I == M*I-K*(I/N)) goto label20;
I1=I;
label22:
I2=M*I1-K*(I1/N);
if (I2 <= I || I2 >= MAX) goto label23;
I1=I2;
goto label22;
label23:
if (I2 != I) goto label20;
/* C REARRANGE ELEMENTS OF A LOOP. */
label30:
I1=I;
label31:
B=A[I1+1];
label32:
I2=M*I1-K*(I1/N);
if (I1 <= IWRK) MOVE[I1]=2;
/*label33:*/
NCOUNT=NCOUNT+1;
if (I2 == I || I2 >= KMI) goto label35;
label34:
A[I1+1]=A[I2+1];
I1=I2;
goto label32;
label35:
if (MAX == KMI || I2 == I) goto label41;
MAX=KMI;
goto label34;
/* C TEST FOR SYMMETRIC PAIR OF LOOPS. */
label41:
A[I1+1]=B;
if (NCOUNT >= MN) goto label60;
if (I2 == MAX || MAX == KMI) goto label20;
MAX=KMI;
I1=MAX;
goto label31;
/* C NORMAL RETURN. */
label60:
IOK=0;
return;
/* C IF MATRIX IS SQUARE, EXCHANGE ELEMENTS A(I,J) AND A(J,I). */
label70:
N1=N-1;
for (I=1; I<=N1; I++) {
J1=I+1;
for (J=J1; J<=N; J++) {
I1=I+(J-1)*N;
I2=J+(I-1)*M;
B=A[I1];
A[I1]=A[I2];
A[I2]=B;
}
}
goto label60;
/* C ERROR RETURNS. */
label90:
IOK=I;
label91:
return;
label92:
IOK=-1;
goto label91;
label93:
IOK=-2;
goto label91;
}

| void dctrans_ | ( | gs_dcomplex * | A0, | |
| int | M, | |||
| int | N, | |||
| int | MN, | |||
| int* | MOVE0, | |||
| int | IWRK, | |||
| int | IOK | |||
| ) |
Definition at line 543 of file ctoms380.c.
{
gs_dcomplex B;
gs_dcomplex *A = A0--; /* Makes this 1 indexed */
int *MOVE = MOVE0--;
int NCOUNT,M2,I,IA,IB,KMI,K,MAX,I1,I2,N1,J1,J;
/* C A IS A ONE-DIMENSIONAL ARRAY OF LENGTH MN=M*N, WHICH */
/* C CONTAINS THE M BY N MATRIX TO BE TRANSPOSED (STORED */
/* C COLUMNWISE).MOVE IS A ONE-DIMENSIONAL ARRAY OF LENGTH IWRK */
/* C USED TO STORE INFORMATION TO SPEED UP THE PROCESS. THE */
/* C VALUE IWRK=(M+N)/2 IS RECOMMENDED. IOK INDICATES THE */
/* C SUCCESS OR FAILURE OF THE ROUTINE. */
/* C NORMAL RETURN IOK=0 */
/* C ERRORS IOK=-1, MN NOT EQUAL TO M*N. */
/* C IOK=-2, IWRK NEGATIVE OR ZERO. */
/* C IOK.GT.0, (SHOULD NEVER OCCUR). IN THIS CASE */
/* C WE SET IOK EQUAL TO THE FINAL VALUE OF I WHEN THE SEARCH */
/* C IS COMPLETED BUT SOME LOOPS HAVE NOT BEEN MOVED. */
/* DIMENSION A(MN),MOVE(IWRK) */
/* C CHECK ARGUMENTS AND INITIALISE */
if (M < 2 || N < 2) goto label60;
if (MN != M*N) goto label92;
if (IWRK < 1) goto label93;
if (M == N) goto label70;
NCOUNT=2;
M2=M-2;
for(I=1; I<=IWRK; I++)
MOVE[I] = 0;
if (M2 < 1) goto label12;
/* C COUNT NUMBER,NCOUNT, OF SINGLE POINTS. */
for (IA=1; IA<=M2; IA++) {
IB = IA*(N-1)/(M-1);
if (IA*(N-1) != IB*(M-1)) goto label11;
NCOUNT=NCOUNT+1;
I=IA*N+IB;
if (I > IWRK) goto label11;
MOVE[I]=1;
label11:
continue;
}
label12:
/* C SET INITIAL VALUES FOR SEARCH. */
K=MN-1;
KMI=K-1;
MAX=MN;
I=1;
/* C AT LEAST ONE LOOP MUST BE RE-ARRANGED. */
goto label30;
/* C SEARCH FOR LOOPS TO BE REARRANGED. */
label20:
MAX=K-I;
I=I+1;
KMI=K-I;
if (I > MAX) goto label90;
if (I > IWRK) goto label21;
if (MOVE[I] < 1) goto label30;
goto label20;
label21:
if (I == M*I-K*(I/N)) goto label20;
I1=I;
label22:
I2=M*I1-K*(I1/N);
if (I2 <= I || I2 >= MAX) goto label23;
I1=I2;
goto label22;
label23:
if (I2 != I) goto label20;
/* C REARRANGE ELEMENTS OF A LOOP. */
label30:
I1=I;
label31:
B.r=A[I1+1].r;
B.i=A[I1+1].i;
label32:
I2=M*I1-K*(I1/N);
if (I1 <= IWRK) MOVE[I1]=2;
/*label33:*/
NCOUNT=NCOUNT+1;
if (I2 == I || I2 >= KMI) goto label35;
label34:
A[I1+1].r=A[I2+1].r;
A[I1+1].i=A[I2+1].i;
I1=I2;
goto label32;
label35:
if (MAX == KMI || I2 == I) goto label41;
MAX=KMI;
goto label34;
/* C TEST FOR SYMMETRIC PAIR OF LOOPS. */
label41:
A[I1+1].r=B.r;
A[I1+1].i=B.i;
if (NCOUNT >= MN) goto label60;
if (I2 == MAX || MAX == KMI) goto label20;
MAX=KMI;
I1=MAX;
goto label31;
/* C NORMAL RETURN. */
label60:
IOK=0;
return;
/* C IF MATRIX IS SQUARE, EXCHANGE ELEMENTS A(I,J) AND A(J,I). */
label70:
N1=N-1;
for (I=1; I<=N1; I++) {
J1=I+1;
for (J=J1; J<=N; J++) {
I1=I+(J-1)*N;
I2=J+(I-1)*M;
B.r=A[I1].r;
B.i=A[I1].i;
A[I1].r=A[I2].r;
A[I1].i=A[I2].i;
A[I2].r=B.r;
A[I2].i=B.i;
}
}
goto label60;
/* C ERROR RETURNS. */
label90:
IOK=I;
label91:
return;
label92:
IOK=-1;
goto label91;
label93:
IOK=-2;
goto label91;
}

| void dtrans_ | ( | double * | A0, | |
| int | M, | |||
| int | N, | |||
| int | MN, | |||
| int* | MOVE0, | |||
| int | IWRK, | |||
| int | IOK | |||
| ) |
Definition at line 140 of file ctoms380.c.
{
double B;
double *A = A0--; /* Makes this 1 indexed */
int *MOVE = MOVE0--;
int NCOUNT,M2,I,IA,IB,KMI,K,MAX,I1,I2,N1,J1,J;
/* C A IS A ONE-DIMENSIONAL ARRAY OF LENGTH MN=M*N, WHICH */
/* C CONTAINS THE M BY N MATRIX TO BE TRANSPOSED (STORED */
/* C COLUMNWISE).MOVE IS A ONE-DIMENSIONAL ARRAY OF LENGTH IWRK */
/* C USED TO STORE INFORMATION TO SPEED UP THE PROCESS. THE */
/* C VALUE IWRK=(M+N)/2 IS RECOMMENDED. IOK INDICATES THE */
/* C SUCCESS OR FAILURE OF THE ROUTINE. */
/* C NORMAL RETURN IOK=0 */
/* C ERRORS IOK=-1, MN NOT EQUAL TO M*N. */
/* C IOK=-2, IWRK NEGATIVE OR ZERO. */
/* C IOK.GT.0, (SHOULD NEVER OCCUR). IN THIS CASE */
/* C WE SET IOK EQUAL TO THE FINAL VALUE OF I WHEN THE SEARCH */
/* C IS COMPLETED BUT SOME LOOPS HAVE NOT BEEN MOVED. */
/* DIMENSION A(MN),MOVE(IWRK) */
/* C CHECK ARGUMENTS AND INITIALISE */
if (M < 2 || N < 2) goto label60;
if (MN != M*N) goto label92;
if (IWRK < 1) goto label93;
if (M == N) goto label70;
NCOUNT=2;
M2=M-2;
for(I=1; I<=IWRK; I++)
MOVE[I] = 0;
if (M2 < 1) goto label12;
/* C COUNT NUMBER,NCOUNT, OF SINGLE POINTS. */
for (IA=1; IA<=M2; IA++) {
IB = IA*(N-1)/(M-1);
if (IA*(N-1) != IB*(M-1)) goto label11;
NCOUNT=NCOUNT+1;
I=IA*N+IB;
if (I > IWRK) goto label11;
MOVE[I]=1;
label11:
continue;
}
label12:
/* C SET INITIAL VALUES FOR SEARCH. */
K=MN-1;
KMI=K-1;
MAX=MN;
I=1;
/* C AT LEAST ONE LOOP MUST BE RE-ARRANGED. */
goto label30;
/* C SEARCH FOR LOOPS TO BE REARRANGED. */
label20:
MAX=K-I;
I=I+1;
KMI=K-I;
if (I > MAX) goto label90;
if (I > IWRK) goto label21;
if (MOVE[I] < 1) goto label30;
goto label20;
label21:
if (I == M*I-K*(I/N)) goto label20;
I1=I;
label22:
I2=M*I1-K*(I1/N);
if (I2 <= I || I2 >= MAX) goto label23;
I1=I2;
goto label22;
label23:
if (I2 != I) goto label20;
/* C REARRANGE ELEMENTS OF A LOOP. */
label30:
I1=I;
label31:
B=A[I1+1];
label32:
I2=M*I1-K*(I1/N);
if (I1 <= IWRK) MOVE[I1]=2;
/*label33:*/
NCOUNT=NCOUNT+1;
if (I2 == I || I2 >= KMI) goto label35;
label34:
A[I1+1]=A[I2+1];
I1=I2;
goto label32;
label35:
if (MAX == KMI || I2 == I) goto label41;
MAX=KMI;
goto label34;
/* C TEST FOR SYMMETRIC PAIR OF LOOPS. */
label41:
A[I1+1]=B;
if (NCOUNT >= MN) goto label60;
if (I2 == MAX || MAX == KMI) goto label20;
MAX=KMI;
I1=MAX;
goto label31;
/* C NORMAL RETURN. */
label60:
IOK=0;
return;
/* C IF MATRIX IS SQUARE, EXCHANGE ELEMENTS A(I,J) AND A(J,I). */
label70:
N1=N-1;
for (I=1; I<=N1; I++) {
J1=I+1;
for (J=J1; J<=N; J++) {
I1=I+(J-1)*N;
I2=J+(I-1)*M;
B=A[I1];
A[I1]=A[I2];
A[I2]=B;
}
}
goto label60;
/* C ERROR RETURNS. */
label90:
IOK=I;
label91:
return;
label92:
IOK=-1;
goto label91;
label93:
IOK=-2;
goto label91;
}

| void itrans_ | ( | int * | A0, | |
| int | M, | |||
| int | N, | |||
| int | MN, | |||
| int* | MOVE0, | |||
| int | IWRK, | |||
| int | IOK | |||
| ) |
Definition at line 409 of file ctoms380.c.
{
int B;
int *A = A0--; /* Makes this 1 indexed */
int *MOVE = MOVE0--;
int NCOUNT,M2,I,IA,IB,KMI,K,MAX,I1,I2,N1,J1,J;
/* C A IS A ONE-DIMENSIONAL ARRAY OF LENGTH MN=M*N, WHICH */
/* C CONTAINS THE M BY N MATRIX TO BE TRANSPOSED (STORED */
/* C COLUMNWISE).MOVE IS A ONE-DIMENSIONAL ARRAY OF LENGTH IWRK */
/* C USED TO STORE INFORMATION TO SPEED UP THE PROCESS. THE */
/* C VALUE IWRK=(M+N)/2 IS RECOMMENDED. IOK INDICATES THE */
/* C SUCCESS OR FAILURE OF THE ROUTINE. */
/* C NORMAL RETURN IOK=0 */
/* C ERRORS IOK=-1, MN NOT EQUAL TO M*N. */
/* C IOK=-2, IWRK NEGATIVE OR ZERO. */
/* C IOK.GT.0, (SHOULD NEVER OCCUR). IN THIS CASE */
/* C WE SET IOK EQUAL TO THE FINAL VALUE OF I WHEN THE SEARCH */
/* C IS COMPLETED BUT SOME LOOPS HAVE NOT BEEN MOVED. */
/* DIMENSION A(MN),MOVE(IWRK) */
/* C CHECK ARGUMENTS AND INITIALISE */
if (M < 2 || N < 2) goto label60;
if (MN != M*N) goto label92;
if (IWRK < 1) goto label93;
if (M == N) goto label70;
NCOUNT=2;
M2=M-2;
for(I=1; I<=IWRK; I++)
MOVE[I] = 0;
if (M2 < 1) goto label12;
/* C COUNT NUMBER,NCOUNT, OF SINGLE POINTS. */
for (IA=1; IA<=M2; IA++) {
IB = IA*(N-1)/(M-1);
if (IA*(N-1) != IB*(M-1)) goto label11;
NCOUNT=NCOUNT+1;
I=IA*N+IB;
if (I > IWRK) goto label11;
MOVE[I]=1;
label11:
continue;
}
label12:
/* C SET INITIAL VALUES FOR SEARCH. */
K=MN-1;
KMI=K-1;
MAX=MN;
I=1;
/* C AT LEAST ONE LOOP MUST BE RE-ARRANGED. */
goto label30;
/* C SEARCH FOR LOOPS TO BE REARRANGED. */
label20:
MAX=K-I;
I=I+1;
KMI=K-I;
if (I > MAX) goto label90;
if (I > IWRK) goto label21;
if (MOVE[I] < 1) goto label30;
goto label20;
label21:
if (I == M*I-K*(I/N)) goto label20;
I1=I;
label22:
I2=M*I1-K*(I1/N);
if (I2 <= I || I2 >= MAX) goto label23;
I1=I2;
goto label22;
label23:
if (I2 != I) goto label20;
/* C REARRANGE ELEMENTS OF A LOOP. */
label30:
I1=I;
label31:
B=A[I1+1];
label32:
I2=M*I1-K*(I1/N);
if (I1 <= IWRK) MOVE[I1]=2;
/*label33:*/
NCOUNT=NCOUNT+1;
if (I2 == I || I2 >= KMI) goto label35;
label34:
A[I1+1]=A[I2+1];
I1=I2;
goto label32;
label35:
if (MAX == KMI || I2 == I) goto label41;
MAX=KMI;
goto label34;
/* C TEST FOR SYMMETRIC PAIR OF LOOPS. */
label41:
A[I1+1]=B;
if (NCOUNT >= MN) goto label60;
if (I2 == MAX || MAX == KMI) goto label20;
MAX=KMI;
I1=MAX;
goto label31;
/* C NORMAL RETURN. */
label60:
IOK=0;
return;
/* C IF MATRIX IS SQUARE, EXCHANGE ELEMENTS A(I,J) AND A(J,I). */
label70:
N1=N-1;
for (I=1; I<=N1; I++) {
J1=I+1;
for (J=J1; J<=N; J++) {
I1=I+(J-1)*N;
I2=J+(I-1)*M;
B=A[I1];
A[I1]=A[I2];
A[I2]=B;
}
}
goto label60;
/* C ERROR RETURNS. */
label90:
IOK=I;
label91:
return;
label92:
IOK=-1;
goto label91;
label93:
IOK=-2;
goto label91;
}

| void sctrans_ | ( | gs_scomplex * | A0, | |
| int | M, | |||
| int | N, | |||
| int | MN, | |||
| int* | MOVE0, | |||
| int | IWRK, | |||
| int | IOK | |||
| ) |
Definition at line 682 of file ctoms380.c.
{
gs_scomplex B;
gs_scomplex *A = A0--; /* Makes this 1 indexed */
int *MOVE = MOVE0--;
int NCOUNT,M2,I,IA,IB,KMI,K,MAX,I1,I2,N1,J1,J;
/* C A IS A ONE-DIMENSIONAL ARRAY OF LENGTH MN=M*N, WHICH */
/* C CONTAINS THE M BY N MATRIX TO BE TRANSPOSED (STORED */
/* C COLUMNWISE).MOVE IS A ONE-DIMENSIONAL ARRAY OF LENGTH IWRK */
/* C USED TO STORE INFORMATION TO SPEED UP THE PROCESS. THE */
/* C VALUE IWRK=(M+N)/2 IS RECOMMENDED. IOK INDICATES THE */
/* C SUCCESS OR FAILURE OF THE ROUTINE. */
/* C NORMAL RETURN IOK=0 */
/* C ERRORS IOK=-1, MN NOT EQUAL TO M*N. */
/* C IOK=-2, IWRK NEGATIVE OR ZERO. */
/* C IOK.GT.0, (SHOULD NEVER OCCUR). IN THIS CASE */
/* C WE SET IOK EQUAL TO THE FINAL VALUE OF I WHEN THE SEARCH */
/* C IS COMPLETED BUT SOME LOOPS HAVE NOT BEEN MOVED. */
/* DIMENSION A(MN),MOVE(IWRK) */
/* C CHECK ARGUMENTS AND INITIALISE */
if (M < 2 || N < 2) goto label60;
if (MN != M*N) goto label92;
if (IWRK < 1) goto label93;
if (M == N) goto label70;
NCOUNT=2;
M2=M-2;
for(I=1; I<=IWRK; I++)
MOVE[I] = 0;
if (M2 < 1) goto label12;
/* C COUNT NUMBER,NCOUNT, OF SINGLE POINTS. */
for (IA=1; IA<=M2; IA++) {
IB = IA*(N-1)/(M-1);
if (IA*(N-1) != IB*(M-1)) goto label11;
NCOUNT=NCOUNT+1;
I=IA*N+IB;
if (I > IWRK) goto label11;
MOVE[I]=1;
label11:
continue;
}
label12:
/* C SET INITIAL VALUES FOR SEARCH. */
K=MN-1;
KMI=K-1;
MAX=MN;
I=1;
/* C AT LEAST ONE LOOP MUST BE RE-ARRANGED. */
goto label30;
/* C SEARCH FOR LOOPS TO BE REARRANGED. */
label20:
MAX=K-I;
I=I+1;
KMI=K-I;
if (I > MAX) goto label90;
if (I > IWRK) goto label21;
if (MOVE[I] < 1) goto label30;
goto label20;
label21:
if (I == M*I-K*(I/N)) goto label20;
I1=I;
label22:
I2=M*I1-K*(I1/N);
if (I2 <= I || I2 >= MAX) goto label23;
I1=I2;
goto label22;
label23:
if (I2 != I) goto label20;
/* C REARRANGE ELEMENTS OF A LOOP. */
label30:
I1=I;
label31:
B.r=A[I1+1].r;
B.i=A[I1+1].i;
label32:
I2=M*I1-K*(I1/N);
if (I1 <= IWRK) MOVE[I1]=2;
/*label33:*/
NCOUNT=NCOUNT+1;
if (I2 == I || I2 >= KMI) goto label35;
label34:
A[I1+1].r=A[I2+1].r;
A[I1+1].i=A[I2+1].i;
I1=I2;
goto label32;
label35:
if (MAX == KMI || I2 == I) goto label41;
MAX=KMI;
goto label34;
/* C TEST FOR SYMMETRIC PAIR OF LOOPS. */
label41:
A[I1+1].r=B.r;
A[I1+1].i=B.i;
if (NCOUNT >= MN) goto label60;
if (I2 == MAX || MAX == KMI) goto label20;
MAX=KMI;
I1=MAX;
goto label31;
/* C NORMAL RETURN. */
label60:
IOK=0;
return;
/* C IF MATRIX IS SQUARE, EXCHANGE ELEMENTS A(I,J) AND A(J,I). */
label70:
N1=N-1;
for (I=1; I<=N1; I++) {
J1=I+1;
for (J=J1; J<=N; J++) {
I1=I+(J-1)*N;
I2=J+(I-1)*M;
B.r=A[I1].r;
B.i=A[I1].i;
A[I1].r=A[I2].r;
A[I1].i=A[I2].i;
A[I2].r=B.r;
A[I2].i=B.i;
}
}
goto label60;
/* C ERROR RETURNS. */
label90:
IOK=I;
label91:
return;
label92:
IOK=-1;
goto label91;
label93:
IOK=-2;
goto label91;
}

| void strans_ | ( | float * | A0, | |
| int | M, | |||
| int | N, | |||
| int | MN, | |||
| int* | MOVE0, | |||
| int | IWRK, | |||
| int | IOK | |||
| ) |
Definition at line 274 of file ctoms380.c.
{
float B;
float *A = A0--; /* Makes this 1 indexed */
int *MOVE = MOVE0--;
int NCOUNT,M2,I,IA,IB,KMI,K,MAX,I1,I2,N1,J1,J;
/* C A IS A ONE-DIMENSIONAL ARRAY OF LENGTH MN=M*N, WHICH */
/* C CONTAINS THE M BY N MATRIX TO BE TRANSPOSED (STORED */
/* C COLUMNWISE).MOVE IS A ONE-DIMENSIONAL ARRAY OF LENGTH IWRK */
/* C USED TO STORE INFORMATION TO SPEED UP THE PROCESS. THE */
/* C VALUE IWRK=(M+N)/2 IS RECOMMENDED. IOK INDICATES THE */
/* C SUCCESS OR FAILURE OF THE ROUTINE. */
/* C NORMAL RETURN IOK=0 */
/* C ERRORS IOK=-1, MN NOT EQUAL TO M*N. */
/* C IOK=-2, IWRK NEGATIVE OR ZERO. */
/* C IOK.GT.0, (SHOULD NEVER OCCUR). IN THIS CASE */
/* C WE SET IOK EQUAL TO THE FINAL VALUE OF I WHEN THE SEARCH */
/* C IS COMPLETED BUT SOME LOOPS HAVE NOT BEEN MOVED. */
/* DIMENSION A(MN),MOVE(IWRK) */
/* C CHECK ARGUMENTS AND INITIALISE */
if (M < 2 || N < 2) goto label60;
if (MN != M*N) goto label92;
if (IWRK < 1) goto label93;
if (M == N) goto label70;
NCOUNT=2;
M2=M-2;
for(I=1; I<=IWRK; I++)
MOVE[I] = 0;
if (M2 < 1) goto label12;
/* C COUNT NUMBER,NCOUNT, OF SINGLE POINTS. */
for (IA=1; IA<=M2; IA++) {
IB = IA*(N-1)/(M-1);
if (IA*(N-1) != IB*(M-1)) goto label11;
NCOUNT=NCOUNT+1;
I=IA*N+IB;
if (I > IWRK) goto label11;
MOVE[I]=1;
label11:
continue;
}
label12:
/* C SET INITIAL VALUES FOR SEARCH. */
K=MN-1;
KMI=K-1;
MAX=MN;
I=1;
/* C AT LEAST ONE LOOP MUST BE RE-ARRANGED. */
goto label30;
/* C SEARCH FOR LOOPS TO BE REARRANGED. */
label20:
MAX=K-I;
I=I+1;
KMI=K-I;
if (I > MAX) goto label90;
if (I > IWRK) goto label21;
if (MOVE[I] < 1) goto label30;
goto label20;
label21:
if (I == M*I-K*(I/N)) goto label20;
I1=I;
label22:
I2=M*I1-K*(I1/N);
if (I2 <= I || I2 >= MAX) goto label23;
I1=I2;
goto label22;
label23:
if (I2 != I) goto label20;
/* C REARRANGE ELEMENTS OF A LOOP. */
label30:
I1=I;
label31:
B=A[I1+1];
label32:
I2=M*I1-K*(I1/N);
if (I1 <= IWRK) MOVE[I1]=2;
/*label33:*/
NCOUNT=NCOUNT+1;
if (I2 == I || I2 >= KMI) goto label35;
label34:
A[I1+1]=A[I2+1];
I1=I2;
goto label32;
label35:
if (MAX == KMI || I2 == I) goto label41;
MAX=KMI;
goto label34;
/* C TEST FOR SYMMETRIC PAIR OF LOOPS. */
label41:
A[I1+1]=B;
if (NCOUNT >= MN) goto label60;
if (I2 == MAX || MAX == KMI) goto label20;
MAX=KMI;
I1=MAX;
goto label31;
/* C NORMAL RETURN. */
label60:
IOK=0;
return;
/* C IF MATRIX IS SQUARE, EXCHANGE ELEMENTS A(I,J) AND A(J,I). */
label70:
N1=N-1;
for (I=1; I<=N1; I++) {
J1=I+1;
for (J=J1; J<=N; J++) {
I1=I+(J-1)*N;
I2=J+(I-1)*M;
B=A[I1];
A[I1]=A[I2];
A[I2]=B;
}
}
goto label60;
/* C ERROR RETURNS. */
label90:
IOK=I;
label91:
return;
label92:
IOK=-1;
goto label91;
label93:
IOK=-2;
goto label91;
}

1.6.3-20100507